Aracılığıyla paylaş


İdare bileşenlerini kullanma

Ortamlarınız ve kaynaklarınız hakkında bilgi sahibi olduktan sonra uygulamalarınız için idare süreçlerini uygulamayı göz önünde bulundurun. Oluşturucularınızdan uygulamalarınız hakkında ek bilgi toplamak veya belirli bağlayıcıları veya uygulama kullanımını denetlemek isteyebilirsiniz.

İdare bileşenleri çözümünün nasıl kullanıldığıyla ilgili genel bakışı izleyin.

İdare bileşenleri çözümü, yalnızca yöneticiler ve oluşturucular ile ilgili olan varlıkları içerir. Geliştirici Uyumluluğu bileşenlerini ayarlama bölümünde daha fazla bilgi edinin.

Uyumluluk süreçleri

Uyumluluk sürecinin nasıl çalıştığına ilişkin bir kılavuzu izleyin.

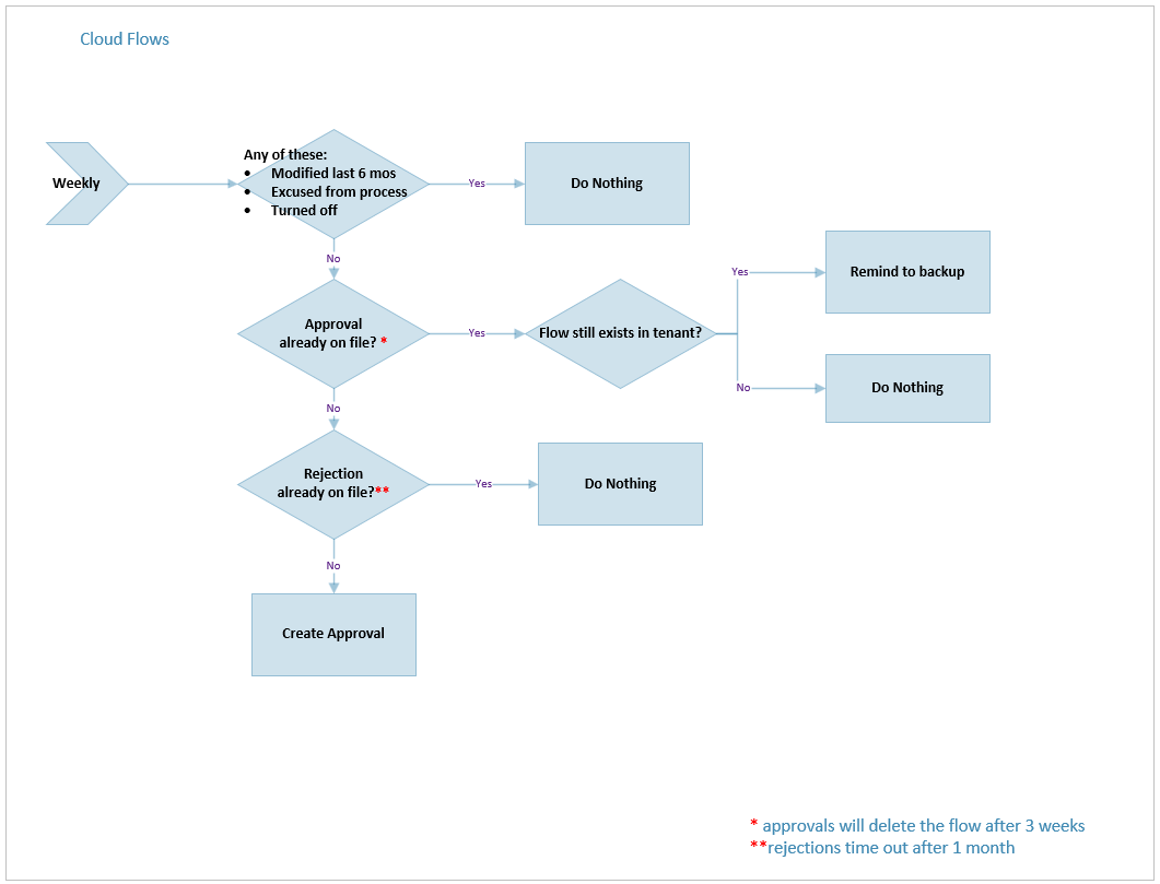
Akışlar

Bu akışlar Temel bileşenler çözümünün bir parçasıdır. Ancak, işlevlerinin çoğu İdare bileşenleri çözümünde uygulanır.

Akış Türü Zamanla
Yönetici | Uyumluluk isteği tam uygulamalar v3 Otomatik Power Apps Onayı BPF tamamlandı olarak işaretlendiğinde tetiklenir.
Yönetici | Uyumluluk isteği tam botlar v3 Otomatik Sohbet Botu Onayı BPF tamamlandı olarak işaretlendiğinde tetiklenir.
Yönetici | Uyumluluk isteği tam özel bağlayıcı v3 Otomatik Özel Bağlayıcı Onayı BPF tamamlandı olarak işaretlendiğinde tetiklenir.
Yönetici | Uyumluluk isteği tam akış v3 Otomatik Akış Onayı BPF tamamlandı olarak işaretlendiğinde tetiklenir.
Yönetici | Uyumluluk Teams Ortamı BPF başlatma v3 Otomatik Microsoft Teams ortamı için bir iş gerekçesi gönderildiğinde tetikleniyor.
Yönetici | Uyumluluk Ayrıntısı İsteği v3 Zamanlananlar Uygulama denetim işleminde açıklanan işlemi kolaylaştırır.

Yönetici | Uyumluluk Detayı Talebi v3

Bu akış, Uygulama denetim sürecinde açıklanan süreci kolaylaştırmak için Mükemmellik Merkezi (CoE) Başlangıç Seti'ndeki diğer uygulamalar ve akışlarla birlikte çalışır. Uyumluluk ayrıntısı isteği e-postaları uygulamalar ve sohbet botları için gönderilir.

Bu akış, kiracıda aşağıdaki eşiklerle uyumlu olmayan uygulamalara sahip olan kullanıcılara e-posta gönderir.

  • Uygulama 20'den fazla kullanıcı veya en az bir grupla paylaşılır ve bunun için iş gerekçesi ayrıntıları sağlanmaz.

  • Uygulamanın iş gerekçesi ayrıntıları vardır, ancak 60 gündür yayımlanmamıştır (bu nedenle Power Apps'in en son sürümünde olmayabilir) veya bir açıklama eksiktir.

  • Uygulama, iş gerekçesi ayrıntılarına ve yüksek iş etkisine dair bir göstergeye sahiptir ancak ekler alanına risk azaltma planı gönderilmemiştir.

Bu akış, kiracıda aşağıdaki eşiklerle uyumlu olmayan sohbet botlarına sahip olan kullanıcılara e-posta gönderir.

  • Sohbet botu 50'den fazla kez başlatılmıştır ve bununla ilgili iş gerekçesi ayrıntıları sağlanmamıştır.

  • Sohbet botu, iş gerekçesi ayrıntılarına ve yüksek iş etkisine dair bir göstergeye sahiptir ancak ekler alanına risk azaltma planı gönderilmemiştir.

Ortam değişkenlerini kullanarak oluşturucuların bir iş gerekçesi sağlaması istendiğinde ölçütleri özelleştirebilirsiniz. Varsayılan değerler sağlanır.

Akışın gönderdiği e-postayı özelleştirebilirsiniz. Varsayılan olarak, aşağıdaki görüntüye benzer:

Uygulamalarında uyumluluk ayrıntılarının eksik olduğunu bir oluşturucuya bildiren örnek uyumluluk ayrıntısı isteği e-postası.

Uyumluluk ayrıntısı isteği e-postası, bir oluşturucuya şu anda uyumluluk ayrıntıları eksik olan bir uygulamaya sahip olduğunu bildirir. Bu, destek ilkesine göre bir yönetici tarafından denetlenmesi gerektiği anlamına gelir. Oluşturuculardan, uygulamanın amaçlanan kullanımını belgelemeleri için Geliştirici Uyumluluk Merkezi uygulamasındaki iş gerekçesi ve risk azaltma planı ayrıntılarını tamamlamaları istenir.

Uygulamalar

İdare bileşenleri çözümü, uyumluluk ve idare süreçlerini destekleyen çeşitli uygulamalar içerir.

Geliştirici Uyumluluk Merkezi

Bu uygulama, kullanıcıların sahip oldukları uygulamaların, akışların, sohbet botlarının veya özel bağlayıcıların uyumlu olup olmadığını denetlemek için denetim sürecinde kullanılır. Ayrıca, CoE yöneticilerine uyumluluğu sağlamak için iş gerekçesi sunmanın bir yolu olarak bilgi göndermek için de kullanılır.

İzin: Uygulama denetim işlemini kullandığınız anda bu uygulamayı uygulama oluşturucularınızla paylaşın. Bu işlemi kullanmayı düşünüyorsanız, bir güvenlik grubuna kullanıcı eklemek için karşılama e-posta akışını değiştirin ve bu uygulamayı güvenlik grubuyla paylaşın.

Ön koşul: Bu uygulama, Microsoft Dataverse kullanır. Bu çözümü bir üretim ortamına yüklerseniz, ya :

  • Son kullanıcıların Kullanıcı Başına lisansa ihtiyacı vardır
  • Uygulamaya Uygulama Başına lisans atanması gerekir
  • Çevre, kullandıkça öde modeliyle kapsanmalıdır.

Uyumluluk durumu

Geliştirici Uyumluluk Merkezi, geliştiricilerin uyumluluk durumunu denetlemesine ve aşağıdaki kaynaklar için daha fazla ayrıntı göndermesine olanak tanır:

  • Tuval uygulamaları
  • Model temelli uygulamalar
  • Akışlar
  • Botlar
  • Özel bağlayıcılar
  • Masaüstü Akışları
  • Çözümler
  • Ortamlar

Kaynağa göre, oluşturucular kaynaklarını aşağıdaki uyumluluk durumuna göre filtreleyebilirler:

  • Eksik Ayrıntılar , uyumluluk işleminin veya bir yöneticinin kaynağı yeniden uyumlu hale getirmek için daha fazla ayrıntı isteğinde bulunduğunu gösterir.
  • Etkin değil olarak işaretlenmiş ifadesi, kaynağın etkin olmadığını belirtir.
  • Uyumlu değil , kaynağın şu anda mevcut verilerle veya faturalama ilkeleriyle uyumsuz olduğunu gösterir; genellikle bu durum, sorun çözülene kadar kaynağın kullanılamayacağı anlamına gelir.
  • Yeniden yayımlama gerekiyor (yalnızca tuval uygulamaları için) uygulamanın son 60 gün içinde yayımlanmadığını gösterir.
  • Eksik açıklama yöneticinin kaynağın ne için kullanıldığını anlamasına yardımcı olmak için kaynağa bir açıklama eklenmesi gerektiği anlamına gelir.

Tuval Uygulamaları için Geliştirici Uyumluluk Merkezi'ne genel bakışı gösteren ekran görüntüsü.

Eksik Ayrıntılar söz konusu olduğunda, oluşturucular Destek Ayrıntıları formunda ek bilgiler girerek uyumluluk sağlayabilirler:

  • İş Gerekçesi: İş gereksinimini ve bu çözümle çözmek istediğiniz sorunu açıklayın.
  • İş Etkisi: Bu çözüm kullanan kişilerin kullandığı çalışma etkisini tanımlayın.
  • Erişim Yönetimi: Bu kaynağa kimlerin erişimi olduğunu, erişimin nasıl yönetildiğini (bireysel kullanıcı erişimi veya grup üyeliği aracılığıyla erişim) ve birleştiriciler/taşıyıcılar/ayrılanlar işlemlerinin nasıl yönetildiğini açıklayın.
  • Bağımlılıklar: Bu çözüm tarafından kullanılan bağımlılıkları açıklayın (ör. harici veya dahili API'ler veya Azure kaynakları).
  • Kullanım koşulları: (Yalnızca bağlayıcılar için) Bağlayıcının hangi durumlarda kullanılabileceğini ve kullanılması gerektiğini açıklayın.
  • Risk Azaltma Planı sağlandı: Kritik çözümler için, kesinti olmadığında işletme kullanıcılarının yapması gerekenleri ayrıntılı olarak açıklayan bir risk azaltma planı yükleyin.

Özelleştirme: Destek ayrıntıları formunun gereksinimlerinizle eşleşip eşleşmediğini doğrulayın ve gerekirse güncelleştirin.

Geliştirici Uyumluluk Merkezi uygulamasında Destek ayrıntılarını gösteren ekran görüntüsü.

İş süreci akışları (BPF'ler)

İş süreci akışları, idare ve onay süreçleri sırasında yöneticiler için yapılandırılmış rehberlik sağlar.

Power Apps Uygulama Onayı BPF

Bu işlem yöneticinin uygulama onaylama işlemini, o anda açık olan süreçte sahne alanının görselliğini sağlayarak denetlemeye yardımcı olur. Denetim aşamaları şunlardır:

  • Oluşturucu gereksinimlerini doğrulayın.
  • Riski değerlendirin.
  • Uygulamayı uygulama kataloğunda vurgulayın.

Flow Onayı BPF

Bu işlem, yöneticinin akış onay işlemini, o anda açık olan süreçte sahne alanının görselliğini sağlayarak denetlemenize yardımcı olur. Denetim aşamaları şunlardır:

  • Oluşturucu gereksinimlerini doğrulayın.
  • Riski değerlendirin.
  • Yönetici incelemesini tamamlayın.

Özel bağlayıcı onayı BPF

Bu işlem, yöneticinin özel bağlayıcı onay işlemini, o anda açık olan süreçte sahne alanının görselliğini sağlayarak denetlemenize yardımcı olur. Denetim aşamaları şunlardır:

  • Oluşturucu gereksinimlerini doğrulayın.
  • Riski değerlendirin.
  • Yönetici incelemesini tamamlayın.

Sohbet Botu Onayı BPF

Bu işlem, yöneticinin sohbet botu onay işlemini, o anda açık olan süreçte sahne alanının görselliğini sağlayarak denetlemenize yardımcı olur. Denetim aşamaları şunlardır:

  • Oluşturucu gereksinimlerini doğrulayın.
  • Riski değerlendirin.
  • Yönetici incelemesini tamamlayın.

Bir iş süreci akışlarını etkinleştir

Tüm iş süreci akışları varsayılan olarak devre dışıdır. Bunları etkinleştirmek için şu adımları izleyin:

  1. make.powerapps.com gidin ve geçerli ortamı CoE çözümünü yüklediğiniz ortama ayarlayın.

  2. Çözüm>Mükemmeliyet Merkezi'ni seçin.

  3. En üstteki filtre seçeneğinden İşlem'i seçin.

  4. Power Apps Uygulama Onayı BPF'de üç noktayı (...) seçin, ardından 'ı seçin.

  5. Akış Onayı BPF, Özel Bağlayıcı Onayı BPF ve Sohbet Botu Onayı BPF için önceki adımı tekrarlayın.

Etkin olmama süreçleri

Etkin olmama sürecinin nasıl çalıştığına ilişkin bir kılavuzu izleyin.

Tablolar

Etkinlik dışı işlemler, etkin olmayan kaynakların onay iş akışlarını izlemek ve yönetmek için özel Dataverse tabloları kullanır.

İşlem yapmama bildirimleri onayı

Yönetici | İnaktivite bildirimleri v2 akışlarında başlayan inaktivite bildirim onay görevlerini temsil eder.

Akışlar

Akış Türü Zamanla
Yönetici | Etkinliksizlik bildirimleri v2 (Uygulamalar için Onay Başlat) Zamanla Haftalık
Yönetici | İşlem yapmama bildirimleri v2 (Akışlar için Başlangıç Onayı) Zamanla Haftalık
Yönetici | İşlem yapmama bildirimleri v2 (Onay Denetleme) Zamanla Günlük
Yönetici | İşlem yapmama bildirimleri v2 (Temizle ve Sil) Zamanla Günlük
Yönetici | E-posta Yöneticileri Onayları Yoksayıyor Anlık Haftalık

Yönetici | İşlem yapmama bildirimleri v2 (Uygulamalar için Başlangıç Onayı)

Son altı ay içinde değiştirilmeyen veya başlatılmayan uygulamaları denetler (yapılandırılabilir) ve uygulama sahibinden (akış onayları aracılığıyla) uygulamanın silinip silinemeyeceğini sorar.

Daha sonra geri yüklemek isteyen uygulama sahibinin uygulamayı yedeklemesini önerir.

Bu akış onay işlemini başlatır ve onay görevini Arşiv Onayı Dataverse tablosuna yazar.

Özelleştir: Varsayılan olarak, bu akış onayları uygulama sahibine atar. Bir hata ayıklama ortamında test etmek (kullanıcıları etkilememek için), Üretim Ortamı ortamınıHayır olarak güncelleştirin. Bunun yerine onaylar yönetici hesabına gönderilir.

Uygulamalar için etkinlik dışı bildirimler v2 için iş akışını gösteren akış diyagramı.

Yönetici | İşlem yapmama bildirimleri v2 (Akışlar için Başlangıç Onayı)

Önceki akışa benzer şekilde, bu akış son altı ay içinde değiştirilmeyen akışları (uygulamaları değil) denetler (yapılandırılabilir) ve akışın sahibine (akış onayları aracılığıyla) akışın silinip silinemeyeceğini sorar.

Akış sahibi, akışı daha sonra geri yüklemek isterse yedeklemesini öneririz.

Bu akış onay işlemini başlatır ve onay görevini Arşiv Onayı Dataverse tablosuna yazar.

Özelleştir: Varsayılan olarak, bu akış onayları akış sahibine atar. Kullanıcıları dahil etmeden bir hata ayıklama ortamında test etmek için Üretim Ortamı ortamınıHayır olarak güncelleştirin. Bunun yerine onaylar yönetici hesabına gönderilir.

Akışlar için Eylemsizlik Bildirimleri v2 iş akışını gösteren akış şeması.

Yönetici | İşlem yapmama bildirimleri (Onay Denetleme)

Zamanlanmış bir aralıkta, Başlangıç Onayı akışları tarafından oluşturulan onay yanıtlarını denetler. Onay yanıtı yeni onaylanmışsa, onay tarihini işaretler, böylece Etkin Olmayan Bildirimler v2 (Temizle ve Sil) akışı (aşağıda açıklanmaktadır) kullanıcının arşivlemek için zamanı olduğunda yanıtı silebilir.

Yanıt geçmişte onaylandıysa ancak silinmeden önce, silme işleminden önce uygulama veya akışın arşivlenmesi için bir hatırlatma gönderir.

Yönetici | İşlem yapmama bildirimleri (Temizle ve Sil)

Günlük olarak çalışır ve iş akışı için iki temizleme görevi yapar:

  • Üç haftadan uzun bir süre önce silinmek üzere onaylanan akışları ve uygulamaları siler (yapılandırılabilir).
  • Bir ay önce oluşturulan süresi dolan onay isteklerini siler. Bir oluşturucu bir onay isteğini yoksayarsa, uygulaması veya akışı silinmez. Ancak, gelecekte yeniden başka bir onay isteği alırlar. Ayrıca, yöneticisi göz ardı edilen istekler hakkında bir bildirim alır.

Yönetici | E-posta Yöneticileri İşlem yapmama bildirimleri Onaylarını Yok Sayıyor

Diğer İşlemsizlik bildirim akışlarıyla çalışır. Sistem, bir ay veya daha uzun süre boyunca göz ardı edilen onayları arar ve yöneticilere, çalışanlarını isteği onaylamaya veya reddetmeye teşvik etmeleri çağrısında bulunan bir liste gönderir.

Göz ardı edilen bildirimlerin tarihi de dahil olmak üzere eski Power Platform nesneleri olan çalışanların listesini gösteren ekran görüntüsü.

Uygulamalar

Etkin olmayan işlemler, yöneticiler ve idarecilerin temizleme görevlerini yönetmesine yardımcı olan yönetim uygulamalarını içerir.

Eski Nesneleri Temizle Uygulaması

Oluşturuculardan nesnelerin Arşiv akışlarında hala yararlı olup olmadığını onaylamaları istendiğinde, bazen bu istekleri yoksayarlar. Bu durumda akış, bir e-posta gönderip yöneticilerini bilgilendirir.

Yok sayılan bildirimlerin tarihi de dahil olmak üzere uygulama başına eski Power Platform nesneleriyle oluşturucuların listesini gösteren e-postanın ekran görüntüsü.

Yönetici, uygulamayı açmak için e-posta bildirimindeki Eski Nesneleri Temizle Uygulamasını seçebilir.

Yöneticiler, yönetecek oluşturucuyu (kullanıcı) seçer.

Akışı eski olan kullanıcıların listesini gösteren Eski Nesneleri Temizleme Uygulaması ekran görüntüsü.

Seçilen her kullanıcı için yöneticiler silme işlemini reddedebilir veya anımsatıcı gönderebilir.

Anımsatıcı Kullanıcı veya Silmeyi Reddet seçeneklerini gösteren Eski Nesneleri Temizleme Uygulamasının ekran görüntüsü.

Yöneticiler de temizlemeyi yapmak için oluşturucuyu uygulamaya yönlendirebilir. Burada, tüm nesneleri için silmeyi onaylayabilir veya reddedebilirler.

Uygulama ve Akış İşlem Yapmam Bildirimleri Temizleme Görünümü

Uygulama ve Akış Etkinlik Dışı Bildirimleri Temizleme Görünümü, yöneticilere şu anda arşivleme ve silme için kabul edilen tüm nesnelerin görünümünü sağlar. Bir yönetici, gözden geçirilmesi için bir notla reddedilen uygulamaları filtreleyebilir.

Gözden geçirme altındaki tüm nesneleri gösteren Uygulama ve Akış Etkinliksizlik Bildirimleri Temizleme Görünümü'nden ekran görüntüsü.

Neden geçerliyse, yöneticiler nesneyi gelecekteki çalıştırmalardan ve arşivleme veya silme için değerlendirilmekten muaf tutmayı seçebilir.

Onay açıklamasıyla birlikte mazur gösterilen bir uygulamayı gösteren Uygulama ve Akış Etkinliksizlik Bildirimleri Temizleme Görünümü'nden ekran görüntüsü.

Microsoft Teams idare

Not

Bu bölgeler Uyarlamalı kartların Teams'e gönderilmesini desteklemediğinden bu bileşenler GCC High ve DoD'da çalışmaz.

Akışlar

Akış Türü Zamanla
Microsoft Teams Yönetici | Ortam oluşturulduğunda Microsoft Teams İş Gerekçesi İste Otomatik Yönetici tarafından tetiklenir | Eşitleme Şablonu v3
Microsoft Teams Yönetici | Ortamların Microsoft Teams Haftalık Temizliği Zamanla Haftalık
Microsoft Teams Yönetici | Hatırlatma Postası Gönder Zamanla Günlük

Microsoft Teams Yönetici | Ortam oluşturulduğunda Microsoft Teams İş Gerekçesi İste

Bu akış günlük olarak çalışır ve Microsoft Teams türünde yeni ortamların oluşturulup oluşturulmadığını denetler. Microsoft Teams ortamlarını oluşturan takım sahipleri, Teams aracılığıyla iş gerekçesi sunmalarını isteyen bir uyarlamalı kart alır.

Ayrıca bu akış, yeni ekip sahiplerine ortamları hakkında daha fazla bilgi sağlamak için bir hoş geldiniz e-postası gönderir. Bu e-posta, CoE ayarlarını yapılandırmanın bir parçası olarak ayarladığınız ilke belgelerinin bağlantısını içerir.

E-postalardaki veya uyarlamalı kartlardaki ifadeleri değiştirmek isterseniz bu akışın bir kopyasını kaydedin.

CoE Başlangıç Kiti'nde Microsoft Teams yönetim süreci hakkında daha fazla bilgi edinin: Teams için Microsoft Dataverse ortam yönetimi

Microsoft Teams Yönetici | Ortamların Microsoft Teams Haftalık Temizliği

Not

Etkin olmayan bir Dataverse for Teams ortamını otomatik olarak silmek artık Power Platform yönetim merkezinin bir parçasıdır. Teams ortamları için etkin olmayan Microsoft Dataverse'i otomatik silme makalesinde daha fazla bilgi edinin.

Önemli

Bu akış iş gerekçesi bulunmayan veya iş gerekçesinin reddedildiği ortamları siler. Ortam sahiplerinin, ortam silinmeden önce iş gerekçesi sağlamak için yedi günü vardır.

Bu akış haftalık olarak çalıştırılır ve oluşturulan ortamları siler:

  • 7 günden fazla bir süre önceyse ve iş gerekçesi yoksa veya iş gerekçesi yönetici tarafından reddedildiyse.
  • 90 günden fazla zaman önce ve ortamda hiçbir uygulama veya akış yok.

Not

Şu anda Microsoft Teams ortamlarında Microsoft Copilot Studio aracılığıyla oluşturulan aracılar CoE Starter Kit'te bulunamıyor.

Ortamlar kiracıdan silinir ve CoE Başlangıç Seti'nin Ortam tablosunda silinmiş olarak işaretlenir. Silinen ortamları Power Platform Yönetici Görünümü'nde görebilirsiniz.

Önemli

Yakın zamanda silinen bir ortamı (silinme tarihinden itibaren yedi gün içinde) Power Platform yönetim merkezini veya Power Apps cmdlet'i Recover-AdminPowerAppEnvironment'ı kullanarak kurtarabilirsiniz. Ortamı kurtarma bölümünde daha fazla bilgi edinin.

Ortamların ne zaman silindiğiyle ilgili ölçütlerde değişiklik yapmak istiyorsanız bu akışın bir kopyasını kaydedin.

CoE Başlangıç Kiti'nde Microsoft Teams yönetim süreci hakkında daha fazla bilgi edinin: Teams için Microsoft Dataverse ortam yönetimi

Microsoft Teams Yönetici | Hatırlatma Postası Gönder

Bu akış, Dataverse for Teams ortamları için iş gerekçesi isteyen ancak henüz kendisine iş gerekçesi sağlanmayan ortam sahiplerine günlük anımsatıcı e-posta gönderir. E-posta ayrıca Microsoft Teams'de akış tümleştirmesini açma hakkında bilgi sağlar.

Sahipsiz kaynakları temizleme

Not

Bu bölgeler Uyarlamalı kartların Teams'e gönderilmesini desteklemediğinden bu bileşenler GCC High ve DoD'da çalışmaz.

Sahipsiz bırakılmış nesneler için temizleme işleminin nasıl işlediğine ilişkin bir gözden geçirme izleyin.

Akışlar

Akış Türü Zamanla
Sahipsiz Nesneleri Yeniden Atama İsteği (Üst Öğe) Zamanla haftalık
Sahipsiz Nesneleri Yeniden Atama İsteği (Alt Öğe) Anlık alt

Sahipsiz Nesneleri Yeniden Atama İsteği (Üst Öğe)

Günlük olarak çalışır ve kiracıdaki tüm yetim eşyaları toplar ve bunları eski mal sahibinin yöneticisiyle ilişkilendirmeye çalışır. Akış daha sonra etkilenen her yöneticiye temizlenmeleri gereken nesneler olduğunu bildirmek için bir Teams bot notu gönderir. Ardından her yönetici için eş zamanlı olarak alt akış çağırır.

Akış, önceki bir yöneticiye çözümlenemeyen yetim nesneler bulursa, yöneticilerin hangi yetim nesnelerin manuel olarak temizlenmesi gerektiğini bilmeleri için yönetici e-postasına bir liste gönderir.

Bir yöneticiye yalnız bırakılmış uygulamaları ve akışları bildiren örnek metni gösteren ekran görüntüsü.

Sahipsiz Nesneleri Yeniden Atama İsteği (Alt Öğe)

Şirketten ayrılan eski çalışanlara ait eşyaları bulunduran her yönetici için günlük olarak tetiklenir. Eski çalışanların sahip olduğu tüm bulut akışlarını ve tuval uygulamalarını gösterir ve yöneticinin bunlarla ne yapacağına karar vermesine olanak tanır.

Örneğin, şöyle:

  1. Listeyi kendilerine e-postayla gönderme.
  2. Hepsinin sahipliğini alma.
  3. Tümünü silme.
  4. Hepsini başka birine atama.
  5. Her birini ayrı ayrı görüntüleyin.

Yöneticileri yalnız bırakılmış nesneler üzerinde eylem gerçekleştirmeye çağıran örnek metinleri gösteren ekran görüntüsü.

Öğeleri ayrı ayrı görüntülemeyi seçerlerse, bu kararları ayrıntılı olarak alabilirler.

Yöneticileri tek tek yalnız bırakılmış nesne öğeleri üzerinde eylem gerçekleştirmeye çağıran örnek metinleri gösteren ekran görüntüsü.

Uygulamanın karantinaya alma işlemi

Uygulama karantina işlemi, uyumsuz uygulamalara erişimi otomatik olarak kısıtlar ve yöneticilerin karantinaya alınan uygulamaları yönetmesi ve uyumluluk gereksinimlerini oluşturuculara bildirmesi için mekanizmalar sağlar.

Ortam değişkenleri

Ad Veri Akışı Açıklaması Varsayılan değer
x gün uyumsuzluktan sonra Karantina Uygulamaları Uygulamaların uyumluluk ayrıntılarını oluşturuculardan toplamak için Uyumluluk akışını kullanıyorsanız, uyumlu olmayan uygulamaları karantinaya almak isteyip istemediğinizi belirtin. Gün olarak belirtilir. 7 gün

Akışlar

Akış Türü Zamanla
Yönetici | Uyumlu olmayan uygulamaları karantinaya al Zamanlananlar Günlük
Yönetici | Uygulama karantina durumu ayarla Otomatik Power Apps Uygulama tablosundaki Uygulamayı Karantinaya Al alanı değiştirildiğinde

Yönetici | Uyumlu olmayan uygulamaları karantinaya al

Bu akış bir zamanlamaya göre çalışır ve aşağıdaki ölçütlere göre herhangi bir uygulamanın karantinaya alınması gerekip gerekmediğini denetler:

  • Ortam karantina işlemine dahil edilir.
  • Uyumluluk ayrıntıları istendi ancak henüz gönderilmedi ve "x gün uyumsuzluktan sonra Uygulamaları karantinaya al" ortam değişkeninde belirtilenden daha uzun bir süredir bekliyor.
  • Uygulama önceden karantinaya alınmadı.
  • Yönetici Risk Değerlendirmesi durumu tamamlanmadı.

Bu ölçütlere uyan tüm uygulamalar için uygulama karantina durumu Evet olarak ayarlanır. Bir oluşturucu uyumluluk ayrıntılarını Geliştirici Uyumluluk Merkezi aracılığıyla gönderirse, uygulama otomatik olarak karantinadan çıkarılır. Yöneticinin bir risk değerlendirmesi gerçekleştirmesi ve Power Platform Yönetici Görünümü'nü kullanarak uygulamayı karantinadan el ile serbest bırakması gerekir.

Bir uygulamayı karantinadan çıkarmak için Power Platform Yönetici Görünümü'nü kullanarak Karantina Uygulaması alanını Hayır olarak ayarlayın ve Yönetici Gereksinimi - Risk Değerlendirme Durumu alanını Tamamlandı olarak işaretleyin.

Yönetici | Uygulama karantina durumu ayarla

Bu akış, Power Apps Uygulama tablosunun uygulama karantina durumu alanı güncelleştirildiğinde otomatik olarak tetikleniyor.

Bu alan:

  • Yönetici | tarafından Evet olarak ayarlanır Uyumsuz uygulamaları karantinaya alın.
  • Uygulamaları karantinaya almak veya karantinadan çıkarmak için Power Platform Yönetici Görünümü'ndenEvet veya Hayır olarak güncellenebilir.

Bu akış, uygulamanın karantina durumunu ayarlar.

Uygulama karantinaya alınırsa akış, oluşturucuya uygulamasının artık başlatılamadığını bildiren bir e-posta gönderir. Geliştirici Uyumluluk Merkezi uygulamasında oluşturucudan uyumluluk ayrıntılarını göndermesi istenir.

Bir oluşturucuya, uygulamasının karantinaya alındığını ve bundan sonra ne yapacağını bildiren örnek bildirim.

Uygulama karantinadan çıkarılırsa akış, uygulamanın yeniden kullanılabilir olduğunu bildirmek için oluşturucuya bir e-posta gönderir.

Bir oluşturucuya, uygulamasının karantinadan çıkarıldığını bildiren örnek bildirim.

Karantinaya alınan uygulamalar , Geliştirici Uyumluluk Merkezi'nde Uyumlu Değil olarak da görünür.