重要
自 2024 年 5 月 1 日起,所有 Xamarin SDK(包括 Xamarin.Forms、Intune App SDK Xamarin 绑定以及相关Microsoft隧道支持)的 Xamarin 支持已结束。 Xamarin.Forms 已发展成为 .NET 多平台应用 UI (MAUI) 。 现有 Xamarin 项目应迁移到 .NET MAUI。 有关将 Xamarin 项目升级到 .NET 的详细信息,请参阅 从 Xamarin 升级到 .NET & .NET MAUI 和 .NET 多平台应用 UI 文档。 有关 Android 平台上Intune支持,请参阅 Intune适用于 .NET MAUI 的应用 SDK - Android 和适用于 Android 的 .NET 文档。 有关 iOS 平台上Intune支持,请参阅 Microsoft Intune适用于 MAUI.iOS 的应用 SDK 和适用于 iOS 的 .NET。
本指南将帮助你快速启用移动应用,以便通过 Microsoft Intune 支持应用保护策略。 你可能会发现,首先了解 Intune 应用 SDK 的优点很有用,如Intune应用 SDK 概述中所述。
Intune App SDK 支持跨 iOS 和 Android 的类似方案,旨在为 IT 管理员创建跨平台的一致体验。 但是,由于平台差异和限制,某些功能的支持存在细微差异。
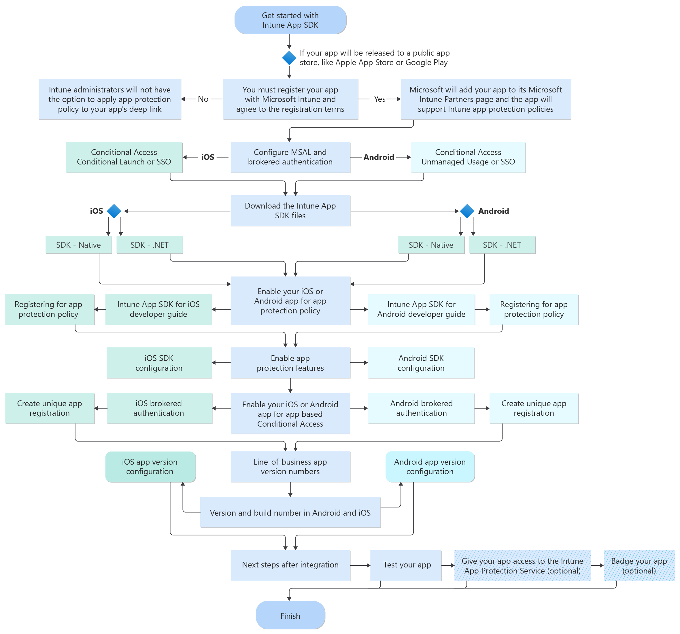
流程流
下图提供了适用于 iOS 的 Intune App SDK 和适用于 Android 的 Intune App SDK 的过程流:
向 Microsoft 注册应用商店应用
如果你的应用是组织内部的,并且不会公开提供:
无需注册应用。 对于内部 业务线 (LOB) 由 公司或为你公司编写的应用,IT 管理员将在内部部署应用。 Intune将检测应用是否已使用 SDK 生成,并允许 IT 管理员向其应用应用保护策略。 可以跳到 为应用保护策略启用 iOS 或 Android 应用部分。
如果你的应用将发布到公共应用商店(如 Apple App Store 或 Google Play):
必须先向 Microsoft Intune 注册应用,并同意注册条款。 然后,IT 管理员可以将应用保护策略应用于托管应用,该应用将作为 合作伙伴生产力应用列出。
在完成注册并得到Microsoft Intune团队确认之前,Intune管理员将无法选择将应用保护策略应用到应用的深层链接。 Microsoft还会将你的应用添加到其Microsoft Intune合作伙伴页。 应用图标将在那里显示,以显示它支持Intune应用保护策略。
注册过程
若要开始注册过程,如果尚未使用Microsoft联系人,请填写Microsoft Intune应用合作伙伴问卷。
我们将使用问卷答复中列出的电子邮件地址联系并继续注册过程。 此外,如果我们有任何疑问,我们会使用你的注册电子邮件地址与你联系。
注意
问卷中收集的所有信息以及通过电子邮件与Microsoft Intune团队通信将遵守Microsoft隐私声明。
注册过程中的预期内容:
在你提交问卷后,我们将通过你的注册电子邮件地址联系你,以确认成功接收或请求其他信息来完成注册。
从你那里收到所有必要的信息后,我们会向你发送Microsoft Intune应用合作伙伴协议进行签名。 本协议描述了公司成为Microsoft Intune应用合作伙伴之前必须接受的条款。
当你的应用成功注册到Microsoft Intune服务以及你的应用在Microsoft Intune合作伙伴网站上特别推荐时,你将收到通知。
最后,应用的深层链接将添加到下一个每月Intune服务更新。 例如,如果注册信息在 7 月完成,则将在 8 月中旬支持深层链接。
深层链接是指向公共应用商店中应用一览的链接。 如果应用的深层链接将来发生更改,则需要重新注册应用。
下载 SDK 文件
本机 iOS 和 Android 的Intune应用 SDK 托管在 Microsoft GitHub 帐户上。 这些公共存储库分别具有本机 iOS 和 Android 的 SDK 文件:
如果应用使用 .NET 多平台应用 UI (.NET MAUI) 生成,请使用以下 SDK 变体:
注意
使用适用于 .NET MAUI 的 Intune APP SDK,可以针对包含 .NET 多平台应用 UI 的Intune开发 Android 或 iOS 应用。 使用此框架开发的应用将允许你强制实施Intune移动应用程序管理。
最好注册一个 GitHub 帐户,该帐户可用于分支并从存储库中拉取。 GitHub 允许开发人员与我们的产品团队进行通信、提出问题并接收快速响应、查看发行说明以及向Microsoft提供反馈。 有关 Intune App SDK GitHub 的问题,请联系 msintuneappsdk@microsoft.com。
为应用保护策略启用 iOS 或 Android 应用
你需要以下开发人员指南之一来帮助你将 Intune 应用 SDK 集成到应用中:
Intune适用于 iOS 的应用 SDK 开发人员指南:本文档将逐步指导你使用 Intune 应用 SDK 启用本机 iOS 应用。
Intune Android 应用 SDK 开发人员指南:本文档将逐步指导你使用 Intune 应用 SDK 启用本机 Android 应用。
重要
Intune定期发布Intune应用 SDK 的更新。 建议订阅Intune应用 SDK 存储库以获取更新,以便将更新合并到软件开发发布周期,并确保应用支持最新的应用保护策略设置。
计划在每个主要 OS 版本之前执行强制Intune应用 SDK 更新,以确保应用继续顺利运行,因为 OS 更新可能会导致中断性变更。 如果未在主要 OS 版本之前更新到最新版本,则可能会遇到中断性变更和/或无法将应用保护策略应用到应用的风险。
为基于应用的条件访问启用 iOS 或 Android 应用
除了为应用启用应用保护策略之外,还需要满足以下条件才能使应用正常运行,Microsoft Entra基于应用的条件访问:
应用使用 Microsoft 身份验证库生成,并启用了 Microsoft Entra 代理身份验证。
应用的Microsoft Entra客户端 ID 在 iOS 和 Android 平台上必须是唯一的。
为应用配置遥测
Microsoft Intune收集有关应用的使用情况统计信息的数据。
Intune适用于 iOS 的应用 SDK:SDK 默认记录有关使用情况事件的 SDK 遥测数据。 此数据将发送到Microsoft Intune。
- 如果选择不将 SDK 遥测数据从应用发送到Microsoft Intune,则必须通过在 IntuneMAMSettings 字典中将 属性
MAMTelemetryDisabled设置为“YES”来禁用遥测传输。
- 如果选择不将 SDK 遥测数据从应用发送到Microsoft Intune,则必须通过在 IntuneMAMSettings 字典中将 属性
Intune适用于 Android 的应用 SDK:适用于 Android 的 Intune 应用 SDK 无法控制应用中的数据收集。 默认情况下,公司门户应用程序记录遥测数据。 此数据将发送到Microsoft Intune。 根据Microsoft策略,我们不会收集任何个人身份信息 (PII) 。
- 如果最终用户选择不发送此数据,则必须关闭公司门户应用的“设置”下的遥测。 若要了解详细信息,请参阅 关闭Microsoft使用情况数据收集。
业务线应用版本号
Intune中的业务线应用现在显示 iOS 和 Android 应用的版本号。 该数字显示在Microsoft Intune管理中心的应用列表和应用概述边栏选项卡中。 最终用户可以在 公司门户 应用和 Web 门户中查看应用编号。
完整版本号
完整版本号标识应用的特定版本。 该数字显示为 版本 (内部 版本) 。 例如,2.2 (2.2.17560800) 。
完整版本号包含两个组件:
版本
版本号是应用的可读版本号。 最终用户使用它来标识应用的不同版本。内部版本号
内部版本号是一个内部编号,可用于应用检测和以编程方式管理应用。 内部版本号是指引用代码中更改的应用的迭代。
Android 和 iOS 中的版本和内部版本号
Android 和 iOS 都使用版本和内部版本号来引用应用。 但是,这两个操作系统都具有特定于 OS 的含义。 下表说明了这些术语之间的关系。
开发用于 Intune 的业务线应用程序时,请记住同时使用版本和内部版本号。 Intune应用管理功能依赖于适用于 iOS) 的有意义的 CFBundleVersion (和适用于 Android) 的 PackageVersionCode (。 这些数字包含在应用清单中。
| Intune | iOS | Android | 说明 |
|---|---|---|---|
| 版本号 | CFBundleShortVersionString | PackageVersionName | 此数字表示最终用户应用的特定版本。 |
| 内部版本号 | CFBundleVersion | PackageVersionCode | 此数字用于指示应用代码中的迭代。 |
iOS
-
CFBundleShortVersionString
指定捆绑包的版本号。 此数字标识应用的已发布版本。 最终用户使用该数字来引用应用。 -
CFBundleVersion
捆绑包的内部版本,用于标识捆绑包的迭代。 该数字可以标识发布或未发布的捆绑包。 该数字用于应用检测。
Android
-
PackageVersionName
向用户显示的版本号。 此属性可以设置为原始字符串或字符串资源的引用。 该字符串除了向用户显示之外没有其他用途。 -
PackageVersionCode
内部版本号。 此数字仅用于确定一个版本是否比另一个版本更新,数字越大,表示版本越新。 这不是版本
集成后的后续步骤
测试应用
完成将 iOS 或 Android 应用与 Intune App SDK 集成的必要步骤后,需要确保为用户和 IT 管理员启用所有应用保护策略并正常运行。若要测试集成应用,需要满足以下条件:
Microsoft Intune测试帐户:若要针对Intune应用保护功能测试Intune托管的应用,需要一个Microsoft Intune帐户。
如果你是启用适用于Intune应用保护策略的 iOS 或 Android 应用商店应用的 ISV,则完成Microsoft Intune注册后,将收到促销代码,如注册步骤中所述。 促销代码可让你注册Microsoft Intune试用版,延长使用一年。
如果你正在开发不会寄送到应用商店的业务线应用,你应有权通过组织访问Microsoft Intune。 还可以在 Microsoft Intune 中注册一个月的免费试用版。
如果使用最终用户帐户在移动设备上测试应用,请确保在使用管理员帐户登录后,通过 Microsoft 365 管理中心 网站向该帐户授予了Intune许可证,请参阅分配Microsoft Intune许可证。
Intune应用保护策略:若要针对所有Intune应用保护策略测试应用,应了解每个策略设置的预期行为。 请参阅 iOS 应用保护策略 和 Android 应用保护策略的说明。 如果应用已集成Intune SDK,但未在可定向应用列表中列出,则可以在选择“自定义应用”时,在文本框中指定应用的捆绑 ID (iOS) 或包名称 (Android) 。
故障排除:如果在手动测试应用的安装用户体验时遇到任何问题,请参阅 排查应用安装问题。
向应用授予对Intune移动应用管理服务的访问权限
如果你的应用使用自己的自定义Microsoft Entra设置进行身份验证,则应对公共应用商店应用和内部 LOB 应用执行以下步骤。 如果应用使用 Intune SDK 默认客户端 ID,则无需执行这些步骤。
在Azure租户中注册应用并显示在“所有应用程序”下后,必须授予应用访问Intune移动应用管理服务的权限。 在Microsoft Intune管理中心:
- 转到“Microsoft Entra ID”边栏选项卡。
- 在“应用注册”下,转到为应用程序设置的列表。
- 单击“ + 添加权限”。
- 单击 我的组织使用的 API。
- 在搜索框中,输入 “Microsoft移动应用程序管理”。
- 在“ 委托的权限”下,选中“ DeviceManagementManagedApps.ReadWrite:读取和写入用户的应用管理数据*”复选框。
- 单击“添加权限”。
应用 (可选)
验证Intune应用保护策略在应用中是否有效后,可以使用Intune应用保护徽标标记应用图标。
此锁屏提醒向 IT 管理员、最终用户和潜在Intune客户指示你的应用使用Intune应用保护策略。 它鼓励Intune客户使用和采用你的应用。
锁屏提醒是公文包图标,可在以下示例中看到:
应用锁屏提醒所需的内容:
可读取 .eps 文件的图像操作应用程序,或可读取 .ai 文件的图像操作应用程序。
可以在 Microsoft Intune GitHub 上找到Intune应用锁屏提醒资产和指南。