通过


Microsoft MCP 服务器认证

Model 上下文协议(MCP)服务器是第三方服务,为 Microsoft 365 Copilot 和其他由 AI 驱动的体验提供工具和操作。 为了确保这些外部服务安全、可靠且合规,Microsoft要求它们在向所有用户开放前必须经过认证流程。 目前,MCP服务器的认证通过 Microsoft连接器认证项目进行,类似于标准Power Platform定制连接器。 换句话说,MCP服务器作为 Power Platform连接器 打包并提交,必须满足所有适用的市场政策和技术标准。 本文概述了当前的MCP服务器认证流程。

认证的MCP服务器

每个认证的 MCP 服务器都提供参考内容,以支持设置与 Microsoft 365 Copilot 和其他 AI 体验集成的工具和操作。 要查看当前认证MCP服务器的筛选列表,请访问MCP服务器。

先决条件

在提交MCP服务器认证前,确保你满足所有资格、技术和合规要求。

出版商资格

必须是经过认证的出版商才能提交 MCP 服务器进行认证。 您的组织必须:

  • 具有已完成的业务验证的 Microsoft Partner Center 帐户

  • 注册 Microsoft 365 和 Copilot 计划。

  • 拥有或控制你提交的MCP服务器端点。

如果你是独立出版商,且不拥有底层服务,你就没有资格直接提交。 您必须与服务方合作或完成认证后才能获得认证。

身份验证支持

MCP服务器必须支持至少一种经批准的认证方法,例如OAuth 2.0(优先)、API密钥或基本认证。

对于基于OAuth的MCP服务器,请向身份提供者注册多 租户应用 ,并在提交时提供所需的OAuth配置细节。 你还必须提供测试凭证和配置说明,以便Microsoft在认证过程中验证每个MCP工具。

MCP 制品与封装

通过使用与Power Platform连接器相同的工件和结构来打包MCP服务器。 包括以下组成部分:

  • 一个完整的 OpenAPI定义 ,描述了所有MCP工具和端点

  • 正确配置的认证设置

  • 所需的元数据,如名称、描述、分类、图标和本地化

  • 一个作为MCP服务器公开文档的 intro.md 文件

intro.md 应描述MCP服务器的用途、支持的工具、设置步骤、认证要求及已知限制。 提交前请彻底测试所有MCP工具,以确保回复一致且有效。

更多信息请参见 “准备连接器文件以供认证”。

认证过程

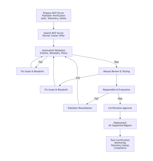
MCP服务器认证流程包含多个阶段,以确保服务符合Microsoft关于安全性、可靠性、合规性和负责任AI使用的标准。

准备打包提交

若要提交 MCP 服务器进行认证,请转到 Microsoft Partner Center 并在“Microsoft 365和 Copilot – Power Platform Connector”类别下创建新产品/服务。 虽然MCP服务器与传统连接器不同,但你通过同一流水线认证并发布它们。

在创建优惠时,提供元数据、法律和支持信息以及所需的标志。 上传包含 OpenAPI 定义、intro.md 及支持工件的 MCP 包。

小窍门

提供评估(EVAL)测试证据并非强制。 然而,将EVAL测试证明纳入提交材料,可以大大加快认证审查流程,帮助Microsoft更高效地验证预期行为和安全场景。

有关创建和提交报价的详细步骤,请参阅 认证出版商认证流程

自动验证

提交包后,Microsoft 会进行自动验证,以验证模式的正确性、元数据完整性、打包完整性以及基线策略合规性。 任何阻塞问题都必须解决,MCP服务器才能进入人工审核。

手动审核与测试

自动验证后,Microsoft 进行人工审查,评估 MCP 服务器功能、安全性、合规性、遥测数据及负责任的 AI 准备情况。 每个MCP工具都通过使用提供的凭证来测试,以确认行为是否与文档相符。 发布者必须确保终端安全、域名所有权验证、权限最小的访问权限,以及足够的遥测数据支持审计和可追溯性。

负责任的人工智能评估

对于具有AI驱动行为或基于用户数据的工具的MCP服务器,发布者负责设计、测试并记录安全合规的行为。 Microsoft通过使用正常、边缘和对抗场景来评估MCP服务器,以验证安全性、权限处理以及内容策略的遵守情况。 出版商必须在认证批准前修复任何不安全或意外行为。

部署与区域可用性

MCP服务器通过所有验证和审查阶段并认证获批后,Microsoft会在所有支持区域部署认证的MCP集成。 在此阶段,MCP 服务器根据标准可用性和符合性要求可用于Microsoft 365和Copilot体验。

批准与出版

所有审核成功后,MCP服务器将获得 认证并发布。 经过认证的 MCP 服务器可在相关的Microsoft 365、Copilot和 Power Platform 体验中使用,并且具有可见的发布者归属和认证状态。

公共文档由提交的元数据和 intro.md 文件生成,并通过 Microsoft 文档和搜寻体验呈现。

显示MCP服务器认证流程。

认证后职责

认证是一项持续的承诺。 作为出版商,你有责任在出版后保持合规性和可靠性。 要承担这一责任,您必须:

  • 保持MCP服务器实现与认证定义保持一致,并在引入新工具或重大变更时重新提交更新。
  • 保持准确的文档记录,监控遥测数据和服务健康状况。
  • 及时响应支持或合规问题。 Microsoft 持续监控认证的 MCP 服务器,以防出现回归、安全问题或策略违规,若发现任何异常,可能会采取纠正措施。