为 Copilot Studio Kit 测试设置Microsoft身份验证

本文概述了代理测试框架,并提供分步说明指导如何使用 Agent Test Runner Power Apps 组件框架(PCF)为测试 Copilot Studio 代理设置 Microsoft 身份验证。

Architecture

Microsoft身份验证提供了简化的浏览器到代理 SDK 体系结构,该体系结构针对测试方案进行了优化。 此方法可在测试环境和 Copilot Studio 代理之间实现安全通信,而无需额外的身份验证基础结构。

流体系结构

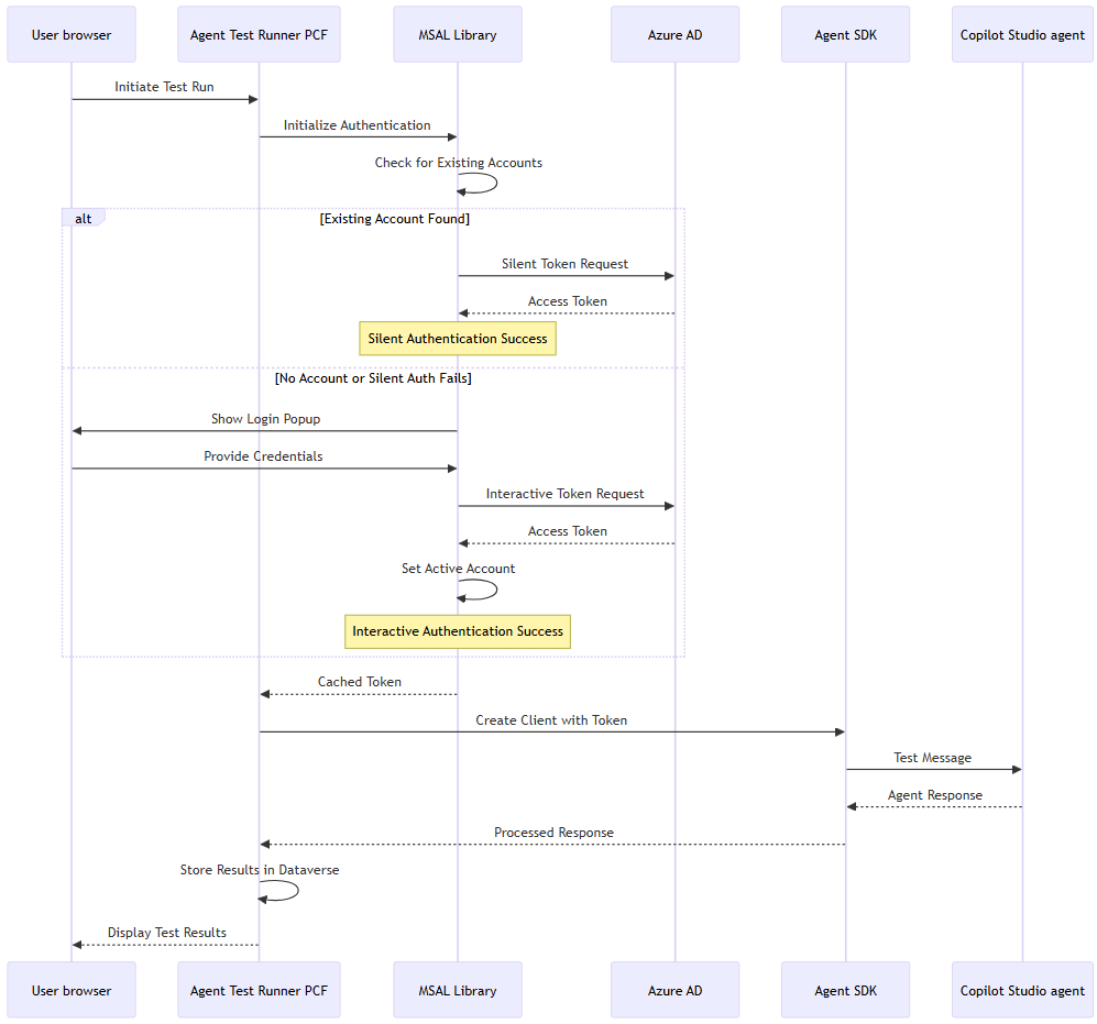
以下序列图演示了身份验证和测试执行流。

说明用于身份验证和测试的浏览器到代理 SDK 体系结构的关系图。

组件体系结构

下图说明了代理测试运行程序Microsoft身份验证流中涉及的关键组件。

说明测试流中涉及的关键组件的关系图,包括浏览器环境、Power Platform 服务和身份验证服务。

设置Microsoft身份验证

安装过程包括配置 Azure Active Directory 应用注册、从 Copilot Studio 获取代理标识符,以及在 Dataverse 中创建配置记录。

Azure 门户

在 Azure 门户中,创建应用注册、添加重定向 URL 并配置 API 权限。

注释

如果你有租户管理权限,则可以配置 API 权限。 否则,您需要请租户管理员为您完成这项工作。

  1. 在 Azure 门户中创建应用注册

    请务必复制 应用程序(客户端)ID目录(租户)ID。 可以从 “概述 ”页获取这些值。

  2. 在 Azure 门户中配置 API 权限:

    1. 在应用注册中,转到 API 权限

    2. 选择“添加权限”。

    3. 选择“我的组织使用的 API”选项卡。

    4. 搜索 Power Platform API

      注释

      如果您在列表中没有看到 Power Platform API ,则需要将 API 添加到您的租户中。 按照 Power Platform API 身份验证 步骤 2 的说明进行操作。

    5. 选择“委托权限”。

    6. CopilotStudio 下,选择 CopilotStudio.Copilots.Invoke

    7. 选择“添加权限”。

    8. 通过选择“为组织授予管理员许可”以授予管理员同意。 如果按钮不可用,则可能需要让租户管理员为你执行此作。

  3. 在 Azure 门户中添加重定向 URL,并配置令牌设置。

    1. 转到应用注册中的 身份验证

    2. 在“平台配置”下,选择“添加平台” 。

    3. 选择单页应用程序

    4. 输入您的环境 URL,格式如下:https://[your-org].crm.dynamics.com

    5. 选择访问令牌(用于隐式流)ID 令牌(用于隐式和混合流)。

    6. 选择配置

    7. 确认支持的帐户类型被设置为仅限于此组织目录中的帐户

Copilot Studio 和 Dataverse

在 Copilot Studio 中,获取代理的环境 ID 和代理标识符,以在 Dataverse 中创建代理配置记录。

  1. 在 Copilot Studio 中:

    1. 验证你是否处于正确的环境中。

    2. 选择要测试的代理,并确保它已发布。

    3. “设置”中,选择“ 高级>元数据”。

    4. 复制 环境 ID架构名称的值。 架构名称是 代理标识符 并使用格式 cr123_agentname

  2. 使用前面步骤中的值在 Dataverse 中创建 代理配置 记录:

    字段 价值 Example
    用户身份验证 Microsoft身份验证
    客户端 ID Azure 门户下步骤 1 中的应用程序(客户端)ID。 12345678-1234-1234-1234-123456789012
    租户 ID Azure 门户下步骤 1 中的目录(租户)ID。 87654321-4321-4321-4321-210987654321
    环境 ID 上一个步骤的环境 ID。 11111111-2222-3333-4444-555555555555
    代理标识符 上一步中的架构名称。 cr123_testagent

Troubleshooting

本部分提供可能遇到的常见错误的故障排除步骤。

身份验证错误

错误:“AADSTS50011:请求中指定的回复 URL 不匹配”

  • 原因:Azure 应用注册中的重定向 URI 不匹配。

  • 解决方案

    1. 在 Azure 门户中,转到 “应用注册 ”并选择“ 管理>身份验证”。
    2. 确保重定向 URI 与环境 URL 完全匹配。
    3. 使用以下格式: https://[your-org].crm.dynamics.com

错误:“AADSTS65001:用户或管理员尚未同意”

  • 原因:缺少 API 权限或管理员同意。

  • 解决方案

    1. 在 Azure 门户中,转到 “应用注册 ”并选择“ 管理>API 权限”。
    2. 确保添加了 CopilotStudio.Copilots.Invoke 权限。
    3. 选择授予管理员同意

每次都会出现登录弹出窗口

  • 原因:帐户未缓存或浏览器设置阻止令牌存储。

  • 解决方案

    1. 确保浏览器允许 Dynamics 域名的弹出式窗口。
    2. 验证浏览器是否处于隐身模式或专用模式。
    3. 验证浏览器是否未阻止第三方 Cookie。
    4. 清除浏览器缓存,然后重试。
    5. 检查组织策略是否强制重新身份验证。

在浏览器控制台中出现错误:“InteractionRequiredAuthError”

  • 原因:当无提示身份验证失败并触发交互式登录时,正常行为。

  • 预期行为

    • 当无提示身份验证失败时,会发生此错误。
    • 系统会自动显示登录弹出窗口。
  • 无须操作:无。

智能体 SDK 错误

错误:“找不到 404 - 找不到代理”

  • 原因:代理标识符或环境 ID 不正确。

  • 解决方案

    1. 在 Copilot Studio 的 “设置” “高级” “元数据” 下验证代理标识符(架构名)。
    2. 确保环境 ID 与发布代理的环境匹配。
    3. 确认代理已发布且可访问。

错误:“401 未授权”

  • 原因:身份验证令牌问题。

  • 解决方案

    1. 检查用户是否有权访问 Copilot Studio 环境。
    2. 验证 Azure 应用注册权限。
    3. 清除浏览器缓存并重试身份验证。

错误:“403 禁止访问”

  • 原因:权限不足,无法访问代理。

  • 解决方案

    1. 确保用户在 Dataverse 中具有适当的安全角色。
    2. 检查代理是否允许用户的安全角色。
    3. 验证环境权限。

代理测试运行器控制失败

错误:“无法初始化身份验证服务”

  • 原因:代理配置记录中的配置无效。

  • 解决方案

    1. 验证所有四个配置值是否正确:
      • 客户 ID
      • 租户 ID
      • 环境 ID
      • 代理标识符
    2. 检查是否有额外的空格或无效字符。

错误:“外部服务调用已阻止”

  • 原因:缺少外部服务使用功能。

  • 解决方案

    • 对于模型驱动应用中的最终用户
      • 此错误通常表示部署或配置问题。
      • 请与系统管理员或开发人员联系。
      • 用户作无法解决此问题,因为它需要管理员或开发人员干预。
    • 对于系统管理员
      • 检查组织安全策略是否阻止外部调用。
      • 确保防火墙和代理设置允许连接到所需的Microsoft域。

网络和 CORS 错误

错误:“CORS 策略:无‘Access-Control-Allow-Origin’标头”

  • 原因:跨域请求被阻止。

  • 解决方案

    1. 确保 Azure 中的重定向 URI 与确切的域匹配。
    2. 对所有 URL 使用 HTTPS。
    3. 验证没有混合内容(HTTP/HTTPS)问题。

错误:“无法提取”

  • 原因:网络连接或防火墙问题。

  • 解决方案

    1. 检查是否连接到网络:
      • login.microsoftonline.com
      • api.powerplatform.com
    2. 验证防火墙是否允许出站 HTTPS 流量。
    3. 检查代理设置(如果适用)。

测试执行错误

错误:“测试执行超时”

  • 原因:代理响应时间过长。

  • 解决方案

    1. 在 Copilot Studio 中检查代理性能。
    2. 验证代理是否已发布并正常运行。

错误:“无法创建对话”

  • 原因:代理 SDK 初始化失败。

  • 解决方案

    1. 验证智能体是否发布。
    2. 在 Copilot Studio 中检查代理配置。
    3. 确保代理支持测试方案。

调试提示

  1. 启用浏览器开发人员工具:

    • 按 F12 打开开发人员工具。
    • 检查“控制台”选项卡是否存在 JavaScript 错误。
    • 检查“网络”选项卡是否有失败的请求。
  2. 检查身份验证流:

    • 在登录期间监视“网络”选项卡。
    • login.microsoftonline.com中查找200个响应。
    • 在控制台日志中验证令牌获取。
  3. 验证配置:

    • 检查所有 GUID 和标识符。
    • 确保没有额外的空格或特殊字符。
    • 验证环境和代理可访问性。
  4. 隔离测试:

    • 在 Copilot Studio 中直接试用代理。