Jagamisviis:


Soovitused voogude kindlakstegemiseks ja hindamiseks

Kehtib selle Power Platform hästi koostatud töökindluse kontrollnimekirja soovituse kohta.

RE:02 Tuvastage ja hinnake kasutaja- ja süsteemivooge. Kasutage voogude tähtsuse järjekorda seadmiseks kriitilisuse skaalat, mis põhineb teie ärinõuetel.

Selles juhendis kirjeldatakse soovitusi töökoormuse voogude tuvastamiseks ja tähtsuse järjekorda seadmiseks. Töökoormusvoogude tuvastamine ja tähtsuse järjekorda seadmine hõlmab kasutajavoogude ja süsteemivoogude kaardistamist, et teha kindlaks nende kriitilisus organisatsiooni jaoks. See tava tagab, et tuvastate ja seate tähtsuse järjekorda kõige kriitilisemad töökoormuse funktsioonid, et vähendada kahjustavate tõrgete ohtu. Töökoormusvoogude tuvastamata ja tähtsuse järjekorda seadmata jätmine võib põhjustada süsteemi rikkeid ja töökoormuse töökindluse ohtu.

Mõisted

Mõiste Määratlus
Kasutaja voog Teed või toimingute jadad, mida kasutajad rakenduses või süsteemis teevad.
Süsteemi voog Teabe ja protsesside liikumine süsteemis. Süsteem järgib seda voogu automaatselt, et lubada kasutajavoogusid või töökoormuse funktsioone.

Peamised disainistrateegiad

Töökoormuse kujundamisel on oluline määratleda kasutajavood ja süsteemivood.

  • Kasutajavood diagrammi kasutaja liikumisest läbi teie rakenduse. Nad keskenduvad kasutajaliidesele, suhtlusele, otsustele ja ülesande täitmiseks vajalikele sammudele. Kasutajavood pakuvad kasutajakeskset vaatenurka kasutajakogemusele ja liidese kujundusele.

  • Süsteemivood kaardistavad teie töökoormuse sisemise töö. Need keskenduvad andmete liikumisele, sisendtöötlusele, väljundtöötlusele ning töökoormuse komponentide, taustateenuste ja väliste API-de vahelisele suhtlusele. Süsteemivood näitavad keerulisi üksikasju selle kohta, kuidas töökoormus sisemiselt toimib.

Vood tuleks tuvastada ja määratleda töökoormuse kujundamise faasis varakult. See annab teile selgema ülevaate sellest, mis mõjutab teie töökoormuse usaldusväärsust. See viib teie arhitektuuriotsused tihedalt vastavusse teie töökoormuse töökindluse eesmärkidega.

Tuvastage kõik kasutaja- ja süsteemivood

Kõigi kasutaja- ja süsteemivoogude tuvastamise väljund on kõigi teie töökoormuse voogude kataloog. See identifitseerimisprotsess nõuab, et kaardistada iga kasutaja suhtlus ja protsess süsteemis algusest lõpuni. See kaardistamine on kriitiliste voogude tuvastamise eeltingimus. Siin on soovitused kõigi töökoormuse kasutaja- ja süsteemivoogude tuvastamiseks.

  • Tuvastage peamised panustajad. Mõelge läbi kõik, kes protsessi panustavad. See hõlmab teie osakonna ja teiste osakondade inimesi, kes kõik probleemi kallal koos töötavad. Mõelge, mida nad teevad lahendatava äriprobleemi raames.

  • Küsitlege sidusrühmi. Sidusrühmad saavad anda väärtuslikku teavet voogude tuvastamiseks ning nad võivad isegi aidata teil voogusid kaardistada ja tähtsuse järjekorda seada. Samuti saate intervjueerida kasutajaid, ärianalüütikuid ja tehnilisi meeskondi, et koguda teavet kasutajate suhtluse ja sõltuvuste kohta töökoormuses.

  • Avastage protsesse, mida protsessikaevandamise abil täiustada. Kui teie ülesanne on täielikult töölaual tehtud, saate protsessikaevandamise abil tuvastada kõik toimingud, mida teie asutuse töötajad ülesande lõpuleviimiseks teevad. Protsessikaevandamine visualiseerib teie protsessi protsessikaardil ja paljastab teie protsessi kitsaskohad ja mõõdikud analüütilises aruandes. Plaanikujundaja abil saate luua protsessi skeeme osana plaanist, et selgitada kasutajate suhtlust.

  • Vaadake üle dokumentatsioon. Projekteerimisetapis ei pruugi teil olla dokumente, mida üle vaadata. Kui aga dokumentatsioon on olemas, peaksite seda kasutama. Küsige süsteemi arhitektuuri skeeme, kasutusjuhendeid ja protsesside kirjeldusi. Need dokumendid aitavad teil mõista töökoormuse ja selle üksikute voogude kavandatud funktsioone. Plaanikujundaja abil saate plaani loomiseks kasutada olemasolevat dokumentatsiooni. Plaani kujundaja loob teie vajadustele kohandatud täieliku Power Platformi lahenduse.

  • Jälgige, milliseid tegevusi tehakse. Kui ülesannet täidetakse täna teistmoodi, jälgige töötavat ülesannet. Kirjutage üles tegevused, mida kasutaja teeb äriprotsessi selle sammu jooksul ülesannete lõpuleviimiseks. Tegevused võiksid olla üksikasjalikud. Tegevuste üle otsustamisel peaksite kaaluma igaühe põhjust ja tagajärge, kuidas need on üksteisega seotud ja kuidas need teid soovitud eesmärgile lähemale viivad. Tuvastage protsessi lähtepunkt ja kirjutage üles eesmärgini viivad tegevused. Tegevused võivad olla järjestikused, mis tähendab, et üks tegevus ei saa toimuda enne, kui eelmine on lõpule viidud, või paralleelsed, mis tähendab, et kaks või enam tegevust võivad toimuda korraga.

  • Tehke kindlaks, milliseid andmeid on vaja ja kust need tulevad. Koostage nimekiri kõigist andmeallikatest ja jälgige, kust andmed pärinevad. Kas see on pärit sisemisest süsteemist või välisest andmeallikast? Kuidas kasutajad andmete saamiseks autentivad? Kas on erinevaid õigusetasemeid? Kas andmed muutuvad sõltuvalt sellest, kes süsteemi kasutab?

  • Tuvastage, milliseid andmeid luuakse või redigeeritakse. Kas tänapäeval kasutatakse andmete kogumiseks pabervormi või elektroonilist vormi? Selline vorm võib olla lähtepunktiks, kui mõtlete ekraanide paigutusele ja andmete kogumisele. Millised on jäädvustatavad andmed? Kuidas neid nimetatakse? Kas see on andmeallikast pärisnimi või üldnimi, mida kasutatakse selles ettevõtte osas? Võimalik, et peate vastendama andmeallika nime kasutajatele teadaoleva sõbraliku nimega.

  • Määrake kindlaks kasutaja- või süsteemivoo osana tehtud otsused. Kas pärast selle tegevuse lõpuleviimist protsessis tehakse otsus? Kas on võimalik, et lahendus saab andmete põhjal otsuse automaatselt teha? Kas andmed on hierarhilised? Näiteks võib igal kuluaruandel olla mitu kulukirjet ja mõne kulutüübi jaoks on vaja lisateavet. Kas see otsus edastatakse kõigile? Kuidas seda edastatakse? Kas enne protsessi järgmise etapi algust on vaja kinnitust? Kuidas sellist kinnitust jäädvustatakse? Kas protsessi järgmist etappi kinnitab kindel isik või roll?

  • Loetlege tuvastatud vood. Intervjuud, dokumentatsioon ja vaatlus peaksid võimaldama teil tuvastada kõik töökoormuse vood. Koostage loend kõigist tuvastatud voogudest ja liigitage need kasutajavoogudeks (keskendudes kasutaja suhtlusele) ja süsteemivoogudeks (keskendudes taustaprotsessidele ja andmete liikumisele).

  • Määrake voo algus- ja lõpp-punktid. Määratlege iga tuvastatud voo puhul selgelt, kust voog algab ja kus see lõpeb. Kasutajavoogude puhul dokumenteerige iga kasutaja suhtlus ja selle oodatav tulemus. Keskenduge kasutajakogemusele ja liidese kujundusele. Süsteemivoogude puhul peate tuvastama aluseks olevad käivitajad ja oodatavad tulemused.

  • Jagage iga voog. Jagage iga voog üksikuteks etappideks, kirjeldades igas punktis toimuvaid toiminguid, otsuseid või protsesse. Pange tähele, kuidas iga etapp suhtleb süsteemi teiste osadega, sealhulgas sõltuvustega teistest voogudest või välistest süsteemidest. Peaksite suutma täpselt kindlaks teha, kuidas vood integreeruvad töökoormuse ja kasutajakogemusega ning mõjutavad neid. See kahekordne lähenemine annab tervikliku ülevaate kogu teie töökoormusest.

  • Dokumenteerige ainulaadsed väljundid. Tuvastage igas voos alternatiivsed teed või erandid, näiteks tõrkekäsitlus või tingimuslik hargnemine. Kui vool on mitu võimalikku tulemust, peaksite need lisama kataloogi eraldi kirjetena. Kasutajavoogude puhul peaksite tuvastama interaktsiooni kavandatud käitumise. Süsteemivoogude puhul peaksite tuvastama protsessi kavandatud käitumise.

  • Visualiseerige diagrammidega. Looge vooskeeme või diagramme, et kujutada voogu ja selle etappe visuaalselt. Saate kasutada selliseid tööriistu nagu Microsoft Visio, UML-i (Unified Modeling Language) järjestusskeemid, kasutusjuhtumite diagrammid, lihtsad joonistusriistad või tekstivormingus kirjeldav loend (vt vookataloogi näidet).

  • Värskenda voo kaardistamist iteratiivselt. Voolukaardistamine on iteratiivne protsess. Vood võivad muutuda, jaguneda või ühineda, eriti disainifaasis. Töökoormuse voogude selgemaks määratlemisel peaksite voogude kataloogi vastavalt värskendama. Täpsuse ja täielikkuse tagamiseks valideerige ja täpsustage oma vooskeeme sidusrühmade tagasiside abil.

Iga voo äriprotsesside tuvastamine

Äriprotsessid on väljundi saavutamiseks vajalike ülesannete jada, näiteks kuluaruandlus, iga-aastane puhkushaldus, tellimuste täitmine või varude kontroll. Iga voo äriprotsesside tuvastamine hõlmab voogude kaardistamist ühe või mitme äriprotsessiga. See kaardistamine aitab teil mõista iga voo olulisust ettevõtte jaoks.

Teil võib olla olemasolevaid dokumente või äriplaane, mis pakuvad voogude ja äriprotsesside kaardistust. Mõnikord võivad kasutusjuhendid, koolitusmaterjalid või süsteemi spetsifikatsioonid anda ülevaate töökoormuse ja selle voogude kavandatud kasutusest ja otstarbest. Kui mitte, siis peate vood kaardistama äriprotsessidega, mida nad toetavad. Siin on soovitused iga voo äriprotsesside tuvastamiseks:

  • Kasutage töökoormuse väljundeid. Töökoormuse väljundeid ja voogude jaotust saab kasutada voogude seostamiseks nende toetatavate äriprotsessidega. Esmalt vaadake üle töökoormuse genereeritud väljundid. Väljund võib olla müügiaruanded, andmefailid või täidetud ülesanded.

  • Viige läbi intervjuusid. Suhtle meeskonnaliikmete ja sidusrühmadega, kes on töökoormusega seotud. Sa peaksid esitama konkreetseid küsimusi nende igapäevaste ülesannete, töökoormuse kasutamise ja sellega saavutatavate eesmärkide kohta. Tehnilistel meeskondadel on sageli sügavam arusaam töökoormuse struktuurist ja nad saavad anda ülevaate äriprotsessidest, mida see toetab.

  • Jälgige töökoormuse kasutamist. Olemasolevate töökoormuste puhul jälgige töökoormust ja otsige kasutusmustreid, mis viitavad aluseks olevatele äriprotsessidele, näiteks andmesisestusele, tellimuste töötlemisele või kliendisuhtlusele.

  • Ühenda väljund äriprotsessiga. Ühenda voo väljundite punktid üldise äriprotsessiga, mida nad toetavad. Näiteks kui voo etapp hõlmab klientide tellimuste töötlemist, toetab see otseselt tellimuste täitmise äriprotsessi. Tellimuste täitmine aitab kaasa ärieesmärkide saavutamisele, milleks on klientide rahulolu säilitamine ja tulu teenimine. Lõpuks kasutage voo jaotust, et teha kindlaks, milline voog lõi müügiaruande.

Iga voo protsesside omanike ja sidusrühmade kindlakstegemine

Protsessi omanik on isik, kes vastutab voo eduka täitmise eest. Nad vastutavad selle protsessi ja seda toetavate voogude eest. Peaksite iga töökoormuse voo jaoks määrama protsessi omaniku. Samuti peaksite iga voo jaoks kindlaks määrama sidusrühmad. Sidusrühmad võivad olla töökoormusega seotud, omada voost sõltuvusi või hallata voo sõltuvust.

Teil võib olla vastutuse määramise maatriks (RAM) või vastutustundliku, aruandekohustusliku, konsulteeritud ja informeeritud (RACI) maatriks, mis juba tuvastab protsesside omanikud ja sidusrühmad. Tavaliselt vastutavad protsessi omanikud protsessi eest ning teie konsulteerite sidusrühmadega või teavitate neid.

Tuvastage iga voo eskaleerumisteed

Eskalatsiooniteede tuvastamine seisneb kanalite kindlaksmääramises vooluga seotud probleemide eskaleerimiseks. Eskaleerimist vajavad probleemid võivad olla kiireloomulised värskendused, turvaprobleemid, halvenemine või tehnilised intsidendid. Eskalatsioonitee kindlaksmääramise eesmärk on tagada probleemide õigeaegne ja tõhus lahendamine.

Sinu kavandatud eskalatsioonitee peaks algama inimesest või grupist, kellel on kõige suurem tõenäosus konkreetset probleemi lahendada. Kui see inimene või grupp ei suuda probleemi lahendada, peaks eskalatsioonitee määrama järgmise kontaktpunkti. Järgmisel kontaktpunktil on laiemad kohustused ja ta saab koordineerida leevendusstrateegiaid organisatsiooni rohkemate osadega. Eskalatsiooniteel olevate inimeste arv varieerub olenevalt protsessi käigust ja organisatsioonist. Liiga palju inimesi eskalatsiooniteel võib lahenduspüüdlusi aeglustada.

Tuvastage iga voo mõju ettevõttele

Iga voo ärimõju tuvastamine on oluline, et mõista, kuidas iga voog aitab kaasa peamiste ärieesmärkide saavutamisele. Ärimõju võib hõlmata tulemuslikkuse parandamist, otseseid või kaudseid kulude kokkuhoidu, riskide maandamist või ettevõtte ümberkujundamist. Mõistes iga voo positiivset ja negatiivset mõju, saate tähtsuse järjekorda seada jõupingutused, et tagada oma ettevõtte jaoks kõige olulisemate voogude usaldusväärsus. Oluline on arvestada voolukatkestuse otsest mõju ja selle kaudset mõju teistele omavahel seotud protsessidele. Iga voo mõju ettevõttele tuvastamiseks on järgmised sammud:

  • Positiivse mõju tuvastamine. Määrake eeldatavad eelised, kui voog toimib ettenähtud viisil. Oodatavate hüvede hulka võivad kuuluda tegevuse efektiivsuse ja tulemuslikkuse paranemine, klientide või töötajate rahulolu suurenemine, andmeturbe paranemine, regulatiivsete nõuete järgimise tagamine või mis tahes muu positiivne mõju ettevõttele.

  • Negatiivse mõju tuvastamine. Hinnake võimalikke negatiivseid mõjusid, kui protsess ebaõnnestub või ei toimi ootuspäraselt. Kaaluge konkreetsete kahjude, näiteks tulude languse, kvantifitseerimist. Lisage subjektiivsed mõjud, nagu mainekahju, klientide usalduse kaotus või kahjulik mõju muudele seotud äriprotsessidele.

  • Määrake mahutavuse ja kättesaadavuse eeldused. Tehke eeldused iga protsessi eeldatava võimsuse ja kättesaadavuse kohta. Arvestage selliste teguritega nagu eeldatavad tööajad ja sihtprotsent tööaja kohta. Kui taastumisaja eesmärgi (RTO) või taastumispunkti eesmärgi (RPO) osas on ootused, peaksite need ootused lisama. Need eeldused aitavad mõista iga voolu usaldusväärsuse nõudeid.

Nende aspektide süstemaatilise hindamise abil saate tervikliku ülevaate sellest, kuidas iga voog mõjutab ettevõtet, ja saate teha strateegilisi otsuseid töökindluse optimeerimise kohta.

Määrake igale voole kriitilisuse hinnang

Voo olulisuse üksikasjalik hindamine üldise ärimõju suhtes võimaldab teil igale voole kriitilisuse hinnangu määrata. Eesmärk on voogude prioriteedi järgi sorteerimine ja neile silt määramine, mis võimaldab kriitilisi vooge tuvastada. See protsess on loogiline jätk äriprotsesside ja mõju tuvastamisele, kaardistamisele ja ühtlustamisele. Kriitiliste hinnangute määramiseks kasutage järgmisi kriitilisuse kirjeldusi:

  • Kriitiline (kõrge kriitilisusega) Kriitilised vood on põhitegevuse lahutamatu osa. Need mõjutavad otseselt ettevõtte kriitilisi aspekte, nagu kliendikogemus, finantstehingud, turvaprotokollid, inimeste tervis ja ohutus. Nende voogude katkemine või katkemine võib kaasa tuua olulisi koheseid või pikaajalisi negatiivseid tagajärgi. Negatiivsete mõjude näideteks on tulude vähenemine, usalduse rikkumine ja juriidilised probleemid. Nende voogude prioriseerimine tagab, et töökoormuse kõige olulisemad aspektid on töökindlad ja vastupidavad.

  • Oluline (keskmise kriitilisusega) Olulised vood täidavad osa ärifunktsioonist, kuid ei ole otseselt seotud kriitiliste äritegevustega ega mõjuta neid. Näiteks kui probleem häirib sisemist andmetöötlusvoogu, saate andmetöötlust uuesti proovida ilma otseste väliste mõjudeta. Need vood on sujuva toimimise jaoks hädavajalikud, kuid pakuvad puhvrit klientide või rahalise vahetu mõju osas, võimaldades probleemidele hallatavalt reageerida.

  • Tootlikkus (madal kriitilisus) Tootlikkuse voogudel ei ole otsest ega olulist mõju põhitegevustele ega kliendikogemusele. Näideteks on abiprotsessid ja väikeste meeskondade kasutusjuhud, näiteks failide regulaarne edastamine varundamiseks või tagasisideküsitluste töötlemine. Kuigi need vood panustavad kogu süsteemi, ei põhjusta nende katkemine tõenäoliselt olulisi koheseid äri- või tegevusprobleeme ning sageli on olemas käsitsi lahendatav lahendus.

Selle struktureeritud lähenemisviisi järgides kriitilisuse määramisel saate ressursse tõhusalt tähtsuse järjekorda seada ning keskenduda oma kõige olulisemate voogude usaldusväärsuse ja tõhususe säilitamisele ja suurendamisele.

Kompromiss: Kõrgemad ootused töökindlusele langevad mõnikord kokku operaatorite suuremate tegevuskulude ja halduskoormusega. Tagada, et sidusrühmad mõistavad kriitiliste voogude töökindluse parandamisega kaasnevat võimalikku kulude suurenemist.

Näidisvoo kataloog

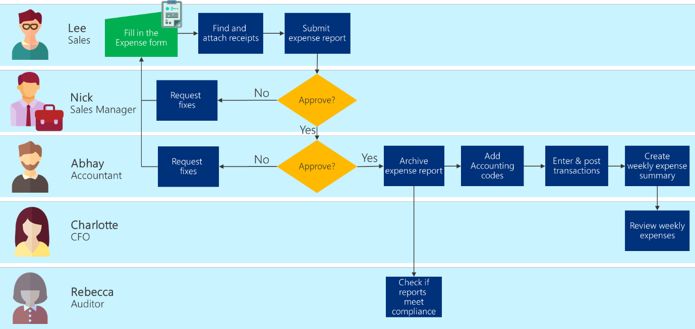
Järgnev näide annab täieliku stsenaariumi ja illustreerib olulisi punkte, mis aitavad teil oma vooge tuvastada, kaardistada ja tähtsuse järjekorda seada. Näidistöökoormus on ärivaldkonna rakendus kulude aruandluseks, mis võimaldab töötajatel täita kuluvorme, juhtidel kulusid üle vaadata ja kinnitada ning audiitoritel iganädalasi aruandeid üle vaadata.

Näidisäriprotsessi vooskeem, mis näitab kuluaruande täitmise, selle kinnitamise, andmete sisestamise raamatupidamissüsteemi ja aruannete loomise samme.

Kasutajavoog 1: Täitke kuluvorm

Voo kirjeldus: Töötajad kasutavad rakendust kuluvormi täitmiseks.

  • Äriprotsessid: See voog toetab kuluvormi täitmist ja esitamist, kuid on asünkroonne, mistõttu on see vähem oluline.

  • Protsessi omanik: Äriadministraator

  • Sidusrühmad: Töötajad, otsene juht, ettevõtte administraator

  • Eskalatsiooniteed: Rakendusmeeskond, platvormimeeskond

  • Mõju ettevõttele: See voog on oluline töötajatele kulude hüvitamiseks, kuid see ei mõjuta otseselt ettevõtte peamist tuluallikat ega kliente. Kui töötajad ei saa selle voo kättesaamatuse tõttu kulunõudeid luua, ei mõjuta see negatiivselt ettevõtte tulusid ega mainet. Töötajad saavad kulusid hiljem deklareerida. Pikaajaline seisakuaeg võib kaasa tuua krediitkaarditasusid, kui kulude tasumine jääb tegemata. Kõrge kättesaadavus pole selle protsessi jaoks siiski oluline. Äriadministraatorid määrasid selle protsessi jaoks 90% käideldavuse nõude ja on hoolduse eesmärgil nõus seisakutega väljaspool tööaega.

  • Kriitilisuse hinnang: Tootlikkus (Madal)

Kasutajavoog 2: Kulude ülevaatamine ja kinnitamine

Voo kirjeldus: Töötaja otsesed juhid vaatavad kulunõude üle ja kinnitavad selle.

  • Äriprotsessid: See voog toetab kulunõuete läbivaatamist ja kinnitamist, kuid see on asünkroonne protsess.

  • Protsessi omanik: Äriadministraator

  • Sidusrühmad: Töötajad, otsene juht, ettevõtte administraator

  • Eskalatsioonitee: Rakendusmeeskond, platvormimeeskond

  • Mõju ettevõttele: See voog võimaldab liinijuhtidel kulutaotlusi üle vaadata ja kinnitada ning lisateavet küsida. Selle voo kõrge kättesaadavus ei ole kriitilise tähtsusega, kuna liinijuhtidel on kulunõuete kinnitamiseks seitse päeva. Kui töötajad ei saa selle voo kättesaamatuse tõttu kulunõudeid luua, ei mõjuta see negatiivselt ettevõtte tulusid ega mainet. Töötajad saavad kulusid hiljem deklareerida. Pikaajaline seisakuaeg võib kaasa tuua krediitkaarditasusid, kui kulude tasumine jääb tegemata. Kõrge kättesaadavus pole selle protsessi jaoks siiski oluline. Äriadministraatorid määrasid selle protsessi jaoks 90% käideldavuse nõude ja on hoolduse eesmärgil nõus seisakutega väljaspool tööaega.

  • Kriitilisuse hinnang: Tootlikkus (Madal)

Kasutajavoog 3: Tehingute sisestamine ja postitamine

Voo kirjeldus: Ettevõtte administraatorid peavad krediitkaartide maksmiseks kulusid üle vaatama ja tehinguid sisestama.

  • Äriprotsessid: See voog toetab krediitkaardimaksete tasumist.

  • Protsessi omanik: Äriadministraator

  • Sidusrühmad: Äriadministraator, platvormimeeskond, andmemeeskond

  • Eskalatsioonitee: platvormimeeskond, andmemeeskond, platvormimeeskonna valveinsener

  • Mõju ettevõttele: See voog on kulude tasumise lahutamatu osa ja maksete tegemata jätmine võib kaasa tuua krediitkaarditasusid. Siiski on kuludeklaratsiooni esitamise ja maksetähtpäeva vahel tavaliselt piisavalt aega. Äriadministraatorid määrasid selle protsessi jaoks 90% käideldavuse nõude ja on hoolduse eesmärgil nõus seisakutega väljaspool tööaega.

  • Kriitilisuse hinnang: Keskmine

Süsteemivoog 4: Iganädalase kuluaruande loomine

Voo kirjeldus: Finantsjuhile ülevaatamiseks luuakse iganädalane kuluaruanne. Aruanne genereeritakse ja avaldatakse teenuses Power BI ning finantsjuhile saadetakse teade.

  • Äriprotsessid: See voog toetab kulude ülevaatamist.

  • Protsessi omanik: finantsjuht

  • Sidusrühmad: Äriadministraator, kõik tehnilised meeskonnad

  • Eskalatsioonitee: Rakendusmeeskonna valveinsener, platvormimeeskonna valveinsener, andmemeeskonna valveinsener

  • Mõju ettevõttele: Selle voo kättesaamatus ei mõjuta ettevõtte tulusid ega mainet. Äriadministraatorid määrasid selle protsessi jaoks 90% käideldavuse nõude ja on hoolduse eesmärgil nõus seisakutega väljaspool tööaega.

  • Kriitilisuse hinnang: Keskmine

Kasutajavoog 5: Auditi kulud

Voo kirjeldus: Välised audiitorid teevad kulude õigeaegseid auditeid, et kontrollida, kas aruanded vastavad vastavusnõuetele.

  • Äriprotsessid: See voog toetab otseselt vastavus- ja auditeerimisprotsesse. Ilma selle funktsioonita võivad ettevõtted saada välisaudiitoritelt trahve.

  • Protsessi omanik: Platvormi meeskond

  • Sidusrühmad: Platvormimeeskond, operatsioonimeeskond, äriadministraatorid

  • Eskalatsioonitee: Platvormimeeskonna valveinsener

  • Mõju ettevõttele: See voog nõuab kõrget kättesaadavust, kuna välised audiitorid saavad kulude aruandlust taotleda ilma hoiatuse või teavituseta. Kui see voog pole saadaval, võib see kaasa tuua trahve. See on võtmeprotsess, mille puhul ettevõte eeldab 99,9% käideolekuaega, sealhulgas ka pikendatud tööajal.

  • Kriitilisuse hinnang: Kõrge

Power Platform hõlbustamine

Plaanikoosturi abil saate kirjeldada oma ärijuhtumit loomulikus keeles ja anda teavet (nt äriprotsesside vood või pärandsüsteemide kuvatõmmised). Seejärel loob plaani kujundaja teie vajadustele kohandatud täieliku Power Platformi lahenduse. Plaanikujundaja loob ka protsessiskeeme, mis aitavad teil selgitada kasutajate suhtlust.

Kaaluge protsesside ja ülesannete kaevandamise kasutamist, sh protsesside kaardistamist, mis on võimas tööriist äriprotsesside visualiseerimiseks ja analüüsimiseks. Power Automate...

Usaldusväärsuse kontroll-leht

Vaadake kõiki soovitusi.