Jegyzet
Az oldalhoz való hozzáférés engedélyezést igényel. Próbálhatod be jelentkezni vagy könyvtárat váltani.
Az oldalhoz való hozzáférés engedélyezést igényel. Megpróbálhatod a könyvtár váltását.
A következőkre vonatkozik: SQL Server 2025 (17.x)
Az SQL Server 2025 (17.x) a korábbi kiadásokra épül az SQL Server platformként való fejlesztéséhez, amely fejlesztési nyelvek, adattípusok, helyszíni vagy felhőkörnyezetek és operációs rendszerek választását teszi lehetővé.
Ez a cikk az SQL Server 2025 (17.x) új funkcióit és fejlesztéseit foglalja össze.
Az SQL Server 2025 letöltése
Kérje le az SQL Server 2025-öt.
Szemle:
Az SQL Server 2025 (17.x) legjobb élményéhez használja a legújabb eszközöket.
Kiadásváltozások
Standard kiadás
Megnövelt kapacitáskorlátok az SQL Server 2025 (17.x) Standard kiadáshoz:
- Egyetlen példány által használt maximális számítási kapacitás: legfeljebb 4 szoftvercsatornából vagy 32 magból áll.
- A pufferkészlet maximális memóriája az SQL Server 2025-példányonként (17.x): 256 GB.
Az erőforrás-vezérlő mostantól elérhető a Standard és a Standard Developer kiadásban is, ugyanazzal a funkcióval, mint az Enterprise kiadásban.
Webes kiadás
- A webes kiadás megszűnt. További információkért tekintse meg az SQL Server 2025 GA blogbejegyzés Termékmódosítások szakaszát.
Express kiadás
Az SQL Server 2025 (17.x) Express kiadás kapacitáskorlátainak növelése:
- Relációs adatbázis maximális mérete: 50 GB.
- Az Express edition with Advanced Services (SQLEXPRADV) megszűnik.
- Az Express edition mostantól az Express kiadásban az Advanced Services szolgáltatásokkal korábban elérhető összes funkciót tartalmazza.
Új fejlesztői kiadások
Az alábbi ingyenes kiadások úgy lettek kialakítva, hogy a megfelelő fizetős kiadásaik minden funkcióját biztosítsák. Ezek az SQL Server-alkalmazások fejlesztésére használhatók fizetős licenc nélkül.
A kiadások szerinti funkciókért tekintse át az SQL Server 2025 kiadásait és támogatott funkcióit.
Standard Fejlesztői kiadás
Az SQL Server 2025 Standard Developer kiadás egy ingyenes, fejlesztési licenccel rendelkező kiadás. Az SQL Server Standard kiadás összes funkcióját tartalmazza.
Új alkalmazások fejlesztése Standard kiadáshoz.
Állítson be egy átmeneti környezetet, amely tanúsítja egy meglévő alkalmazás frissítését a Standard kiadásról az SQL Server 2025 Standard kiadásra, mielőtt éles környezetben helyeznénk üzembe.
Nagyvállalati fejlesztői kiadás
Az SQL Server 2025 Enterprise Developer edition tartalmazza az SQL Server Enterprise kiadás funkcióit.
- Új alkalmazások fejlesztése nagyvállalati kiadáshoz.
Funkcionálisan egyenértékű a fejlesztői kiadás korábbi verzióiban.
Kiemelt funkciók
A következő szakaszok az SQL Server 2025 -ben (17.x) továbbfejlesztett vagy bevezetett funkciókat azonosítják.
- AI
- Fejlesztő
- Analitika
- Elérhetőség
- biztonság
- adatbázismotor
- Lekérdezéstár és intelligens lekérdezésfeldolgozási
- Nyelv
- Eszközök
- Microsoft Fabric
AI
| Új funkció vagy frissítés | Részletek |
|---|---|
| GitHub Copilot az SQL Server Management Studióban | Tegye fel kérdéseit. Válaszokat kaphat az adataiból. |
| Vektor adattípus | Olyan műveletekre optimalizált vektoradatokat tárol, mint a hasonlósági keresés és a gépi tanulási alkalmazások. A vektorok tárolása optimalizált bináris formátumban történik, de JSON-tömbökként vannak elérhetővé téve a kényelem érdekében. A vektor minden eleme tárolható egyetlen pontosságú (4 bájtos) vagy félpontos (2 bájtos) lebegőpontos érték használatával. |
| vektorfüggvények | Az új skaláris függvények bináris formátumban hajtanak végre műveleteket vektorokon, így az alkalmazások a vektorokat az SQL Database Engine-ben tárolják és módosítják. |
| Vektorindex | Közelítő vektorindexek létrehozása és kezelése az adott referenciavektorhoz hasonló vektorok gyors és hatékony megkereséséhez. Vektorindexek lekérdezése sys.vector_indexes. PREVIEW_FEATURES adatbázis hatókörű konfigurációt igényel. |
| Külső AI-modellek kezelése | Külső AI-modellobjektumok kezelése feladatok beágyazásához (vektortömbök létrehozásához) REST AI-következtetési végpontokhoz való hozzáféréshez. |
fejlesztő
| Új funkció vagy frissítés | Részletek |
|---|---|
| Eseménystreamelés módosítása | Közel valós időben rögzítheti és közzéteheti az adatok növekményes DML-módosításait (például frissítéseket, beszúrásokat és törléseket). A változási eseménystreamelés adatokat küld az adatváltozásokról, például a sémáról, a korábbi értékekről és az új értékekről az Azure Event Hubsnak egy egyszerű CloudEventben, natív JSON-ként vagy Avro Binárisként szerializálva. PREVIEW_FEATURES adatbázis hatókörű konfigurációt igényel. |
| Homályos sztringek egyeztetése | Ellenőrizze, hogy két sztring hasonló-e, és számítsa ki a két sztring közötti különbséget. PREVIEW_FEATURES adatbázis hatókörű konfigurációt igényel. |
| Reguláris kifejezések | Keresési minta definiálása karaktersorozattal rendelkező szöveghez. Az SQL Server lekérdezése regex használatával szöveges adatok kereséséhez, cseréjéhez vagy érvényesítéséhez. |
| Reguláris kifejezésfüggvények | Összetett minták egyeztetése és az SQL Server adatainak kezelése normál kifejezésekkel. |
| Külső REST-végpont meghívása | A rendszer által tárolt eljárás sp_invoke_external_rest_endpoint hívásával a következőket teheti: – REST/GraphQL-végpontok hívása más Azure-szolgáltatásokból – Adatok feldolgozása egy Azure-függvény segítségével – Power BI-irányítópult frissítése - Helyszíni REST-végpont meghívása – Beszélgetés az Azure OpenAI-szolgáltatásokkal |
| JSON-adatok AZ SQL Server | Használjon beépített SQL Server-függvényeket és operátorokat natív bináris formátumban tárolt JSON-adatokkal: – JSON-szöveg elemzése és értékek olvasása vagy módosítása. – JSON-objektumok tömbjeinek átalakítása táblázatos formátumba. - Futtasson bármilyen Transact-SQL lekérdezést a konvertált JSON-objektumokon. – A Transact-SQL lekérdezések eredményeit JSON formátumban formázza. – További információkért és példákért lásd a JSON-adattípust. |
| Batch mód optimalizálása beépített függvényekhez | Teljesítménybeli fejlesztések a következő beépített függvényekhez: - Matematikai függvények - DATETRUNC |
| Új kínai összeállítások | 160-es verzió a GB18030-2022 szabvány támogatásához. |
Adat-elemzés
| Új funkció vagy frissítés | Részletek |
|---|---|
| Csatlakozás ODBC-adatforrásokhoz a PolyBase használatával linuxos SQL Serveren | Támogatja az ODBC-adatforrásokat a Linuxon futó SQL Serverhez. |
| Adott forrástípusok natív támogatása | A PolyBase-szolgáltatásokra már nincs szükség a parquethez, a Delta-hoz vagy a CSV-hez. |
| A PolyBase TDS 8.0 támogatása | Ha a Microsoft ODBC Driver for SQL Server funkcióit használja Windows for PolyBase rendszeren, a TDS 8.0 külső adatforrásként érhető el az SQL Serverhez. |
| PolyBase-támogatás felügyelt identitásokhoz | Felügyelt identitással kommunikálhat a Microsoft Azure Blob Storage-nal és a Microsoft Azure Data Lake Storage-nal. |
Rendelkezésre állás és vészhelyreállítás
| Új funkció vagy frissítés | Részletek |
|---|---|
| Always On rendelkezésre állási csoportok | |
| Rendelkezésre állási csoport aszinkron lapkéréseinek kézbesítésének javítása | A feladatátvételi helyreállítás során aszinkron lapkérelmek végrehajtása kötegekben. Alapértelmezés szerint engedélyezve van. |
| Az adatbázis feloldási állapotra váltásának engedélyezése | Miután a hálózati szolgáltatás megszakadása miatt nem sikerült beolvasni a fenntartott konfigurációs adatokat. |
| AG-csoport commit-várakozásának konfigurálása ezredmásodpercekben | Állítsa be availability group commit time ezredmásodpercben egy rendelkezésre állási csoport replikáját, hogy a tranzakciók gyorsabban érkezhessenek a másodlagos replikára. |
| A rendelkezésre állási csoportok kommunikációs folyamatának szabályozása | Egy új sp_configure beállítással az elsődleges replika megállapíthatja, hogy a másodlagos replika lemarad-e. Az új konfigurációs beállítással optimalizálhatja a HADR-végpontok közötti kommunikációt. |
| Elosztott AG-támogatás egy zárt AG-hez | Elosztott rendelkezésre állási csoport konfigurálása két foglalt rendelkezésre állási csoport között. |
| Elosztott AG-szinkronizálás fejlesztései | Javítja a szinkronizálási teljesítményt azáltal, hogy csökkenti a hálózati telítettséget, ha a globális elsődleges és továbbító replikák aszinkron véglegesítési módban vannak. |
| Gyors feladatátvétel tartós AG egészségügyi problémák esetén | Állítsa az RestartThreshold Always On rendelkezésre állási csoport értékét 0 értékre, amely azt jelzi, hogy a Windows Server feladatátvevő fürtje (WSFC) azonnal feladatátvételt kell végrehajtania a rendelkezésre állási csoport erőforrásán, ha állandó állapotproblémát észlel. |
| Továbbfejlesztett állapot-ellenőrzési időtúllépési diagnosztikák | Javítja a szinkronizálási teljesítményt azáltal, hogy csökkenti a hálózati telítettséget, ha a globális elsődleges és továbbító replikák aszinkron véglegesítési módban vannak. Ez a módosítás alapértelmezés szerint engedélyezve van, és nem igényel semmilyen konfigurációt. |
| Figyelő IP-címének eltávolítása | A Transact-SQL parancs új paramétere ALTER AVAILABILITY GROUP lehetővé teszi, hogy a figyelő törlése nélkül eltávolítson egy IP-címet a figyelőből. |
NONE vagy írásvédett útválasztás beállítása |
A konfiguráláskor READ_WRITE_ROUTING_URL és READ_ONLY_ROUTING_URLa Transact-SQL paranccsal visszaállíthatja NONE a ALTER AVAILABILITY GROUP megadott útválasztást az elsődleges replikához való automatikus visszairányításhoz. |
| TLS 1.3-titkosítás konfigurálása TDS 8.0-val | TLS 1.3-titkosítás konfigurálása A WSFC és az Always On rendelkezésre állási csoport replikája közötti kommunikációhoz TDS 8.0-támogatással. |
| Always On feladatátvevő fürtpéldány | |
| TLS 1.3-titkosítás konfigurálása TDS 8.0-val | TLS 1.3-titkosítás konfigurálása a WSFC és az Always On feladatátvevő fürtpéldány (FCI) közötti kommunikációhoz a TDS 8.0 támogatásával. |
| Backups | |
| Biztonsági mentés nem módosítható blobtárolóba | Az URL-címről való biztonsági mentéskor érhető el. |
| Biztonsági mentés másodlagos replikákon | A csak másolásra készült biztonsági másolatok mellett mostantól teljes és különbségi biztonsági mentéseket is végezhet bármely másodlagos replikán. |
| Napló szállítása | |
| TLS 1.3-titkosítás konfigurálása TDS 8.0-val | TLS 1.3-titkosítás konfigurálása a kiszolgálók közötti kommunikációhoz a naplók szállítási topológiájában. |
Biztonság
| Új funkció vagy frissítés | Részletek |
|---|---|
| Biztonsági gyorsítótár fejlesztései | Csak egy adott bejelentkezés gyorsítótárait érvényteleníti. Ha a biztonsági gyorsítótár bejegyzései érvénytelenítve vannak, csak az érintett bejelentkezéshez tartozó bejegyzések lesznek hatással. Ez a fejlesztés minimálisra csökkenti a nem gyorsítótárazási engedélyek érvényesítésének hatását a nem érintett bejelentkezési felhasználók számára. |
| OAEP padding mód támogatása RSA-titkosításhoz | Tanúsítványok és aszimmetrikus kulcsok támogatása, biztonsági rétegek hozzáadása a titkosítási és visszafejtési folyamatokhoz. |
| Alapértelmezés szerint a PBKDF be van kapcsolva a jelszókivonatokhoz | Alapértelmezés szerint PBKDF2-t használ a jelszókivonatokhoz, fokozza a jelszóbiztonságot, és segít az ügyfeleknek megfelelni az NIST SP 800-63b szabványnak. |
| Felügyelt identitás Microsoft Entra-hitelesítéssel | Az Arc-kompatibilis kiszolgáló felügyelt identitása kimenő kapcsolatokban használható az Azure-erőforrásokkal való kommunikációhoz, valamint a külső felhasználók bejövő kapcsolataival az SQL Serverhez való csatlakozáshoz. Az Azure Arc által engedélyezett SQL Servert igényel. |
| Biztonsági mentés az URL-címhez, illetve visszaállítás az URL-címről felügyelt identitás használatával | Felügyelt identitással rendelkező URL-cím biztonsági mentése vagy visszaállítása. Az Azure Arc által engedélyezett SQL Servert igényel. |
| Felügyelt identitás támogatása bővíthető kulcskezeléshez az Azure Key Vaulttal | Az EKM AKV-val és felügyelt hardveres biztonsági modulokkal (HSM) támogatott. Az Azure Arc által engedélyezett SQL Servert igényel. |
| Microsoft Entra-bejelentkezések és nemunique megjelenítési névvel rendelkező felhasználók létrehozása | A T-SQL szintaxis WITH OBJECT_ID támogatása a CREATE LOGIN vagy a CREATE USER utasítás használatakor. |
| Egyéni jelszóházirend támogatása Linuxon | Egyéni jelszóházirend kényszerítése SQL-hitelesítési bejelentkezésekhez Linuxon futó SQL Serveren. |
| TLS 1.3-titkosítás konfigurálása TDS 8.0-támogatással | TLS 1.3 titkosítás hozzáadva a TDS 8-hoz a következő funkciókhoz: - SQL Server-ügynök - sqlcmd segédprogram - bcp segédprogram - SQL-író szolgáltatás - Használati és diagnosztikai adatgyűjtés konfigurálása AZ SQL Serverhez (CEIP) - Adatvirtualizálás a PolyBase használatával az SQL Serveren - Always On rendelkezésre állási csoportok - Always On feladatátvevő fürtpéldányok (FCI) - Csatolt kiszolgálók - Tranzakciós replikáció - Replikáció egyesítése - Társközi kapcsolat - Pillanatkép-replikáció - Naplók szállításának naplója Tekintse át a kompatibilitástörő változásokat. |
Adatbázismotor
| Új funkció vagy frissítés | Részletek |
|---|---|
| Optimalizált zárolás | Csökkenti a zárolások és a memóriaterület-foglalás miatti blokkolásokat, és elkerüli a zárolás fokozását. |
| tempdb térbeli erőforrás-gazdálkodás | Javítja a megbízhatóságot, és elkerüli a kimaradásokat azáltal, hogy megakadályozza, hogy az elszabadult számítási feladatok nagy mennyiségű helyet foglalnak el.tempdb |
| Gyorsított adatbázis-helyreállítás a tempdb-ben | A gyorsított adatbázis-helyreállítás előnyeit nyújtja a tempdb adatbázis tranzakciói számára, például az ideiglenes táblákat használó tranzakciókhoz. |
| Olvasható másodlagos példányok statisztikáinak megjelenítése | Tartós statisztikákat hoz létre az olvasható másodpéldányokon, hogy a másodlagos replikákon futó számítási feladatok optimalizálva legyenek. |
| Változáskövetési fejlesztések | Az adaptív sekély tisztítás javítja a változáskövetés automatikus tisztítási teljesítményét. |
| A Columnstore fejlesztései javításai | Az oszlopcentrikus indexek több fejlesztése: - Rendezett, nem rendezett oszlopcentrikus indexek – Online index összeállítása és jobb rendezési minőség a rendezett oszlopcentrikus indexekhez – Továbbfejlesztett zsugorítási műveletek fürtözött oszlopcentrikus indexek jelenléte esetén |
| Memóriaoptimalizált tároló és fájlcsoport eltávolítása | Támogatja a memóriaoptimalizált tárolók és fájlcsoportok eltávolítását az összes In-Memory OLTP-objektum törlésekor. |
| tmpfs-támogatás a Tempdbhez Linuxon | Linuxon futó SQL Server tempdb-en való engedélyezése és futtatása. |
| ZSTD Backup tömörítési algoritmus | Az SQL Server 2025 (17.x) gyorsabb és hatékonyabb biztonsági mentéstömörítő algoritmust ad hozzá – ZSTD. |
| Optimalizált sp_executesql | Hatékonyan csökkentheti az összeállítási viharok hatását. A fordítási viharhelyzet olyan állapot, amikor nagyszámú lekérdezés kerül egyidejűleg fordításra, ami teljesítményproblémákhoz és erőforrás-megosztási problémákhoz vezet. Engedélyezze ezt a funkciót, hogy az olyan meghívások sp_executesql viselkedjenek az objektumokkal, mint például a tárolt eljárások és eseményindítók fordítási nézőpontból.A fordítási folyamat szerializálására sp_executesql használó kötegek engedélyezése csökkenti a fordítási viharok hatását. |
| Időhöz kötött kiterjesztett esemény-munkamenetek | Egy hosszabb esemény munkamenetének automatikus leállítása egy időkorlát leteltét követően. Ez segít elkerülni azokat az eseteket, amikor a munkamenetek véletlenül határozatlan ideig futnak, erőforrásokat használnak fel, és nagy mennyiségű adatot generálnak. |
| PREVIEW_FEATURES | Az adatbázis-hatókörű konfiguráció lehetővé teszi az általános rendelkezésre állásra ütemezett funkciók engedélyezését az SQL Server ezen verziójának általános rendelkezésre állásra való kiadása után. Tekintse át ezeket a funkciókat a kibocsátási megjegyzésekben. |
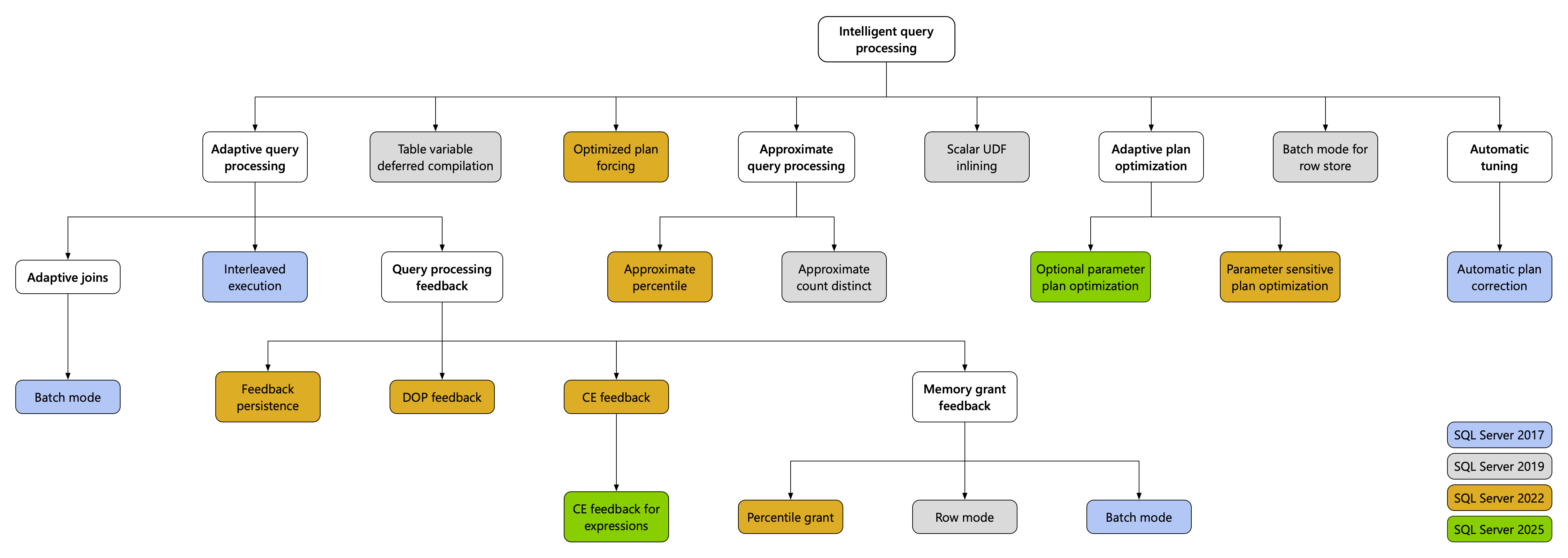
Lekérdezéstár és intelligens lekérdezésfeldolgozás
Az intelligens lekérdezésfeldolgozási (IQP) szolgáltatáscsalád olyan funkciókat tartalmaz, amelyek minimális megvalósítási munkával javítják a meglévő számítási feladatok teljesítményét.
| Új funkció vagy frissítés | Részletek |
|---|---|
| Számosságbecslési visszajelzés kifejezésekhez | Megismerheti a kifejezések lekérdezések közötti korábbi végrehajtását. Megállapítja a megfelelő számosságbecslési (CE) modellválasztásokat, és alkalmazza őket a kifejezések jövőbeli végrehajtásaihoz. |
| Választható paraméterterv-optimalizálás (OPPO) | A paraméterérzékeny tervoptimalizálás (PSPO) fejlesztésével bevezetett adaptív tervoptimalizálási (Multiplan) infrastruktúrát használja, amely egyetlen utasításból több csomagot hoz létre. Ez lehetővé teszi, hogy a szolgáltatás a lekérdezésben használt paraméterértékek alapján különböző feltételezéseket tegyen. |
| A párhuzamosság foka (DOP) visszajelzése | Most már alapértelmezés szerint be van kapcsolva. |
| Lekérdezési tár olvasható másodlagos adatbázisokhoz | Most már alapértelmezés szerint be van kapcsolva. |
| ABORT_QUERY_EXECUTION lekérdezési utasítás | Letiltja az ismert problémás lekérdezések későbbi végrehajtását, például az alkalmazás számítási feladatait érintő nem alapvető lekérdezéseket. |
Nyelv
| Új funkció vagy frissítés | Részletek |
|---|---|
| mesterséges intelligencia | |
| VECTOR_DISTANCE | Kiszámítja a két vektor közötti távolságot egy megadott távolságmetrika használatával. |
| VECTOR_NORM | A vektor normát adja vissza (amely a hosszának vagy nagyságrendjének mértéke). |
| VEKTOR_NORMALIZÁLÁS | Normalizált vektort ad vissza. |
| VEKTORPROPERTY | Egy adott vektor adott tulajdonságait adja vissza. |
| VEKTORINDEX LÉTREHOZÁSA | Hozzon létre egy hozzávetőleges indexet egy vektoroszlopon a legközelebbi szomszédkeresés teljesítményének javítása érdekében. PREVIEW_FEATURES adatbázis hatókörű konfigurációt igényel. |
| VECTOR_SEARCH. | Az adott lekérdezésvektorokhoz hasonló vektorok keresése a legközelebbi szomszéd vektorkeresési algoritmus használatával. PREVIEW_FEATURES adatbázis hatókörű konfigurációt igényel. |
| KÜLSŐ MODELL LÉTREHOZÁSA | Létrehoz egy külső modellobjektumot, amely egy AI-modell következtetési végpontjának helyét, hitelesítési módját és célját tartalmazza. |
| KÜLSŐ MODELL MÓDOSÍTÁSA | Módosít egy külső modellobjektumot. |
| KÜLSŐ MODELL ELVETÉSE | Külső modellobjektum elvetése. |
| AI_GENERATE_CHUNKS | Adattömböket vagy szövegtöredékeket hoz létre egy típus, méret és forráskifejezés alapján. |
| AI_GENERATE_EMBEDDINGS | Beágyazásokat (vektortömböket) hoz létre az adatbázisban tárolt előre létrehozott AI-modelldefinícióval. |
| Reguláris kifejezések | |
| REGEXP_LIKE | Azt jelzi, hogy a reguláris kifejezésminta egyezik-e egy sztringben. |
| REGEXP_REPLACE | Egy módosított forrássztringet ad vissza, amelyet helyettesítő sztring vált fel, ahol a reguláris kifejezésminta előfordulása található. Ha nem található egyezés, a függvény az eredeti sztringet adja vissza. |
| REGEXP_SUBSTR | Egy sztring egy olyan alsztringjének egy előfordulását adja vissza, amely megfelel a reguláris kifejezésmintának. Ha nem talál egyezést, az eredmény NULL. |
| REGEXP_INSTR | A megfeleltetett részsztring kezdő vagy záró pozícióját adja vissza a return_option argumentum értékétől függően. |
| REGEXP_COUNT | Megszámolja, hogy egy reguláris kifejezésminta hányszor egyezik meg egy sztringben. |
| REGEXP_MATCHES | Táblázatos eredményeket ad vissza az egyező reguláris kifejezések mintázata alapján rögzített részláncokról egy karakterláncban. Ha nem található egyezés, a függvény nem ad vissza sort. |
| REGEXP_SPLIT_TO_TABLE | A regex mintával elválasztott karakterláncokat ad vissza. Ha nincs egyezés a mintával, a függvény a teljes sztringkifejezést adja vissza. |
| JSON | |
| JSON_OBJECTAGG | JSON-objektum létrehozása összesítésből. |
| JSON_ARRAYAGG | JSON-tömb létrehozása összesítésből. |
| Egyéb kiegészítések és fejlesztések | |
| részszöveg | A hossz mostantól nem kötelező, a kifejezés hosszának alapértelmezett értéke. Ez a módosítás az ANSI szabványhoz igazítja a függvényt. |
| DATEADD | a szám támogatja a bigint típust . |
| UNISTR | Unicode kódolási értékek megadása. Unicode-karaktereket ad vissza. |
| TERMÉK | Az PRODUCT() aggregátumfüggvény kiszámítja egy értékhalmaz szorzatát. |
| CURRENT_DATE | Az adatbázis aktuális rendszerdátumát adja vissza dátumértékként. |
| EDIT_DISTANCE | Kiszámítja az egyik sztring egy másikra való átalakításához szükséges beszúrások, törlések, helyettesítések és átültetések számát. PREVIEW_FEATURES adatbázis hatókörű konfigurációt igényel. |
| SZERKESZTÉSI_TÁVOLSÁG_HASONLÓSÁG | A 0 (nem egyezést jelző) és a 100 közötti hasonlósági értéket számítja ki (a teljes egyezést jelzi). PREVIEW_FEATURES adatbázis hatókörű konfigurációt igényel. |
| Jaro Winkler Distance | Kiszámítja a két sztring közötti szerkesztési távolságot, amely a megadott előtag hosszának kezdetétől egyező sztringeket részesíti előnyben. Lebegőpontos értéket ad vissza. PREVIEW_FEATURES adatbázis hatókörű konfigurációt igényel. |
| JARO_WINKLER_HASONLÓSÁG | A 0 (nem egyezést jelző) és a 100 közötti hasonlósági értéket számítja ki (a teljes egyezést jelzi). Int értéket ad vissza. PREVIEW_FEATURES adatbázis hatókörű konfigurációt igényel. |
|
-
BASE64_ENCODE - BASE64_DECODE |
Bináris adatok konvertálása olyan szöveges formátumba, amely biztonságosan továbbítható a különböző rendszereken. Különböző módokon használható, mivel biztosítja, hogy a bináris adatok, például képek vagy fájlok érintetlenek maradnak az átvitel során, még akkor is, ha csak szöveges rendszereken haladnak át. |
| || (Sztringösszefűzés) | Fűzze össze a kifejezéseket expression || expression segítségével. |
| PREVIEW_FEATURES adatbázis hatókörű konfigurációja | Az SQL Server ezen verziójában elérhetővé teszi azokat a funkciókat, amelyek nem a kiadáskor válnak általánosan elérhetővé. Tekintse át ezeket a funkciókat a kibocsátási megjegyzésekben. |
Linux
- A TLS 1.3 támogatása
- Red Hat 10 támogatása előzetes verzióban
- Támogatás Ubuntu 24.04-hez előzetes verzióban
Eszközök
| Új funkció vagy frissítés | Részletek |
|---|---|
| bcp segédprogram | Hitelesítési fejlesztések |
| sqlcmd segédprogram | Hitelesítési fejlesztések |
Microsoft Fabric
| Új funkció vagy frissítés | Részletek |
|---|---|
| Tükrözés a Szövetben | Adatok folyamatos replikálása a Microsoft Fabricbe a helyszíni SQL Server 2025-ből. A Microsoft Fabric már tartalmaz tükrözést számos különböző forrásból, például az Azure SQL Database-ből és a felügyelt Azure SQL-példányból. Az SQL Server 2025-adatbázis-tükrözéssel kapcsolatos további információkért lásd: Tükrözött SQL Server-adatbázisok a Microsoft Fabricben. |
Hálótükrözés az SQL Server 2025-höz
Konfigurálhatja az SQL Server erőforrás-vezérlőt az SQL Server 2025-höz készült tükrözés erőforrás-használatának kezelésére (17.x). Minden számítási feladatcsoport a tükrözés egy adott fázisára vonatkozik.
Példa és első lépések: Az erőforrás-vezérlő konfigurálása hálótükrözéshez. További információ: Resource Governor számítási feladatcsoport.
Engedélyezheti és konfigurálhatja a Hálótükrözés automatikus reseed funkcióját, hogy a tranzakciónapló ne töltse ki az SQL Server 2025-öt (17.x).
Egy példa és az első lépésekért lásd az automatikus újraeltetés konfigurálását ismertető témakört.
A Fabric Mirroring által feldolgozandó tranzakciók maximális és alacsonyabb korlátját konfigurálhatja az SQL Server 2025-ben (17.x).
Egy példa és az első lépésekért tekintse meg a vezérlővizsgálati teljesítmény konfigurálását ismertető témakört.
SQL Server Analysis Services
Az SQL Server Analysis Services nem fut feladatátvevő fürtön, ha helyi fiók használatával van konfigurálva. Az Analysis Servicest tartományi fiók használatával kell konfigurálni.
Ha helyi fiókot használ egy feladatátvevő fürtön, a Következő hibaüzenet jelenik meg a Windows Eseménynaplóban:
Server Gen2 cryptokey is not present, but server assembly object System is set to use server gen2 cryptokey. Terminating server.
Konkrét frissítésekért lásd Az SQL Server Analysis Servicesújdonságai.
Power BI jelentéskészítő kiszolgáló
Az SQL Server 2025 -től (17.x) kezdődően a helyszíni jelentéskészítési szolgáltatások konszolidálva lesznek a Power BI jelentéskészítő kiszolgáló alatt. További információkért lásd a Reporting Services konszolidálási gyakori kérdéseit.
SQL Server Integration Services
Az SQL Server Integration Services szolgáltatással kapcsolatos változásokért tekintse meg az SQL Server 2025 Integration Services újdonságai című témakört.
Megszűnt szolgáltatások és elavult funkciók
A Data Quality Services (DQS) az SQL Server ezen verziójában megszűnik. Továbbra is támogatjuk a DQS-t az SQL Server 2022 (16.x) és korábbi verzióiban. További információkért, beleértve a DQS frissítés közbeni eltávolítását, tekintse meg az SQL Server 2025 ismert problémáit.
A Master Data Services (MDS) az SQL Server ezen verziójában megszűnik. Továbbra is támogatjuk az MDS-t az SQL Server 2022 (16.x) és korábbi verzióiban.
A Synapse Link az SQL Server ezen verziójában megszűnik. Használja helyette a Tükrözés a Hálóban parancsot. További információ: Újdonságok a Fabric tükrözésében.
A Purview hozzáférési szabályzatok (DevOps-szabályzatok és adattulajdonosi szabályzatok) az SQL Server ezen verziójában megszűnnek. Használja a rögzített kiszolgálói szerepköröket helyette.
Az SQL Performance Monitoring Purview szabályzatművelet helyett használja a
##MS_ServerPerformanceStateReader##és/vagy##MS_PerformanceDefinitionReader##a rögzített kiszolgálói szerepköröket.Az SQL Security Auditing Purview szabályzatművelet helyett használja a
##MS_ServerSecurityStateReader##és/vagy##MS_SecurityDefinitionReader##a rögzített kiszolgálói szerepköröket.##MS_DatabaseConnector##A kiszolgálói szerepkör meglévő bejelentkezésekkel való használatával anélkül csatlakozhat egy adatbázishoz, hogy létre kellene hoznia egy felhasználót az adatbázisban.
A gyakori elérésű processzor hozzáadása funkció elavult az SQL Server ezen verziójában, és egy későbbi verzióban tervezi az eltávolítást.
Az egyszerűsített készletezési konfigurációs beállítás és a megfelelő szálmódú funkció elavult az SQL Server ezen verziójában, és egy későbbi verzióban tervezik az eltávolítást.
Kompatibilitástörő változások
Az SQL Server 2025 (17.x) kompatibilitástörő változásokat vezet be az SQL Server adatbázismotor néhány funkciójában, például a csatolt kiszolgálókon, a replikáción, a naplószállításon és a PolyBase-en.
További információ: Az SQL Server 2025 adatbázismotor-funkcióinak kompatibilitástörő változásai.
Kapcsolódó tartalom
- SqlServer PowerShell-modul
- SQL Server PowerShell
- SQL Server-műhelyek
- Az SQL Server 2025 kibocsátási megjegyzései
- Az SQL Server 2025 ismert problémái
Segítség kérése
- Ötletek az SQL-hez: Javaslatai vannak az SQL Server fejlesztésére?
- Microsoft Q &A (SQL Server)
- DBA Stack Exchange (sql-server címke): Sql Serverrel kapcsolatos kérdések
- Stack Overflow (tag sql-server): Válaszok az SQL fejlesztési kérdéseire
- Microsoft SQL Server licencfeltételek és információk
- Támogatási lehetőségek üzleti felhasználók számára
- További SQL Server-súgó és visszajelzés
Közreműködés az SQL dokumentációjában
Tudta, hogy saját maga szerkesztheti az SQL-tartalmakat? Ha így tesz, nem csak a dokumentáció fejlesztésében segít, hanem az oldal közreműködőjeként is jóváírást kap.
További információ: Microsoft Learn-dokumentáció szerkesztése.