Jegyzet
Az oldalhoz való hozzáférés engedélyezést igényel. Próbálhatod be jelentkezni vagy könyvtárat váltani.
Az oldalhoz való hozzáférés engedélyezést igényel. Megpróbálhatod a könyvtár váltását.
Fontos
A modern nyomtatási platform a Windows előnyben részesített eszköze a nyomtatókkal való kommunikációnak. Azt javasoljuk, hogy a Nyomtatótámogatási alkalmazásokkal (PSA) együtt használja a Microsoft IPP-postaládás osztályillesztőjét a nyomtatóeszközök fejlesztéséhez a Windows 10 és a 11 nyomtatási felületének testreszabásához.
További információ: Print Support App v1 és v2 tervezési útmutató.
A v4-nyomtatóillesztő modell a meglévő v3 nyomtatóillesztő-modell pontosítása. Kialakítása javítja az illesztőprogramok fejlesztését, csökkenti az informatikai felügyeleti költségeket, és támogatja az új forgatókönyveket. A v4-es nyomtatóillesztő-modell továbbra is számos ismert technológiát támogat, például XPSDrv, GPD, PPD, automatikus konfigurációsés Bidi. A v4-nyomtatóillesztő modell számos új bővíthetőségi pontot is támogat.
A v4-alapú nyomtatóillesztő-modell számos új forgatókönyvre van optimalizálva:
Windows 8-forgatókönyvek
Az univerzális Windows-platform (UWP) alkalmazások új tervezési szempontokat mutatnak be a felhasználói felület viselkedésével és biztonsági környezetével kapcsolatban. Olyan nyomtatóillesztő-modellre volt szükség, amely mélyen integrált támogatást nyújt ehhez az új környezethez. A v4-es nyomtatóillesztő modell biztosítja az egyetlen módot a nyomtatógyártók számára, hogy testreszabott nyomtatási beállításokat vagy nyomtatóértesítési szolgáltatásokat nyújtsanak az UWP-alkalmazásokban.
Nyomtatómegosztás
A nyomtatómegosztás a Windows-kiszolgálók egyik legfontosabb értékajánlati eleme. A v4-nyomtatóillesztő modell megkönnyíti és hatékonyabbá teszi a megosztást azáltal, hogy nincs szükség az illesztőprogramok processzorarchitektúrák közötti kezelésére.
Az illesztőprogram-fejlesztés egyszerűsége
A v4-illesztő támogatja a 3-es verziójú nyomtatóillesztő-modell és az XPSDrv architektúra meglévő fejlesztési erőfeszítéseit. A v4-illesztő könnyen fejleszthető és tesztelhető.
Jegyzet
Az ebben a szakaszban szereplő fogalmak jobb magyarázatához egy fabrikam nevű fiktív vállalatot használunk.
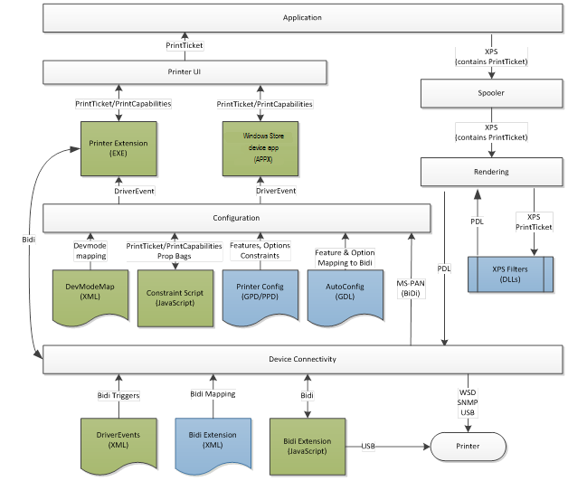
Magas szintű architektúra
Az alábbi architektúradiagram egy v4-es nyomtatóillesztő magas szintű ábrázolása. A renderelési szűrők és a felhasználói felület alkalmazásai kivételével a Microsoft implementálja a diagram összes többi funkcionális blokkjait.
A V4-nyomtatóillesztők nagymértékben támaszkodnak az adatfájlokra és a JavaScriptre a bővíthetőség érdekében. A kék mezők a v3-illesztőmodellben használt meglévő fájlokat jelölik. A zöld dobozok az új csatlakozási helyeket jelölik.
Ebben a szakaszban
| Cikk | Leírás |
|---|---|
| V4-nyomtatóillesztő renderelése | Információt nyújt a v4 nyomtató-illesztőprogramok rendereléséről. |
| V4-nyomtatóillesztő konfiguráció | A v4-nyomtatóillesztő konfigurálásáról nyújt tájékoztatást. |
| A V4-nyomtatóillesztő beállítása | Információt nyújt a v4-nyomtatóillesztő beállításáról. |
| V4-nyomtatóillesztő felhasználói felületei | Információt nyújt a v4-nyomtatóillesztő felhasználói felületeiről. |
| V4-nyomtatóillesztő kapcsolat | Információt nyújt a v4-nyomtatóillesztők kapcsolatáról. |
| V4-nyomtatóillesztő létrehozása | Tájékoztatást nyújt arról, hogyan hozhat létre v4-nyomtatóillesztőt a Visual Studióban. |