Catatan
Akses ke halaman ini memerlukan otorisasi. Anda dapat mencoba masuk atau mengubah direktori.
Akses ke halaman ini memerlukan otorisasi. Anda dapat mencoba mengubah direktori.
Salah satu fitur utama Direct2D adalah memungkinkan interoperabilitas antara Direct2D dan platform perenderan lainnya sehingga pengembang dapat memanfaatkan kekuatan spesifik setiap platform tanpa dipaksa untuk melakukan kompromi dengan memilih satu platform untuk semua kebutuhan. Topik ini merangkum berbagai platform yang dapat dioperasikan dengan Direct2D. Ini berisi bagian berikut.
- GDI Interoperability
- GDI+ Interoperability
- Direct3D Interoperability
- DirectWrite Interoperability
- Windows Imaging Component (WIC) Interoperability
- Topik terkait
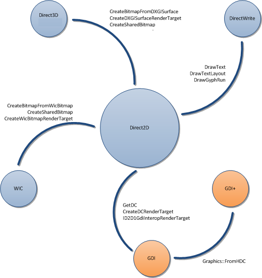
Diagram berikut meringkas berbagai platform yang dapat dioperasikan Direct2D dan mencantumkan beberapa metode dan antarmuka yang memberikan interoperabilitas.
Interoperabilitas GDI
Direct2D memungkinkan interoperabilitas dua arah dengan GDI. Anda dapat menggunakan ID2D1DCRenderTarget untuk menulis konten Direct2D ke dalam konteks perangkat GDI (DC), atau Anda dapat menggunakan ID2D1GdiInteropRenderTarget untuk mendapatkan representasi DC dari target render.
Untuk informasi dan contoh selengkapnya, lihat Gambaran Umum Interoperabilitas Direct2D dan GDI.
Interoperabilitas GDI+
Anda dapat menggunakan GDI+ dengan Direct2D dengan cara yang sama seperti GDI. Anda dapat menggunakan ID2D1DCRenderTarget untuk menulis konten Direct2D ke DC yang sama dengan konten GDI+ Anda. Pendekatan ini memungkinkan Anda untuk mulai menambahkan konten Direct2D ke aplikasi yang terutama dirender dengan menggunakan GDI+.
Anda juga dapat menggunakan ID2D1GdiInteropRenderTarget untuk menyediakan akses ke DC GDI yang menulis dengan menggunakan Direct2D, lalu menggunakan metode FromHDC untuk membuat sebuah objek. Pendekatan ini berguna untuk aplikasi yang terutama dirender dengan Direct2D, tetapi memiliki model ekstensibilitas atau konten warisan lainnya yang memerlukan kemampuan untuk merender dengan GDI+.
Interoperabilitas Direct3D
Direct2D dapat menggunakan target render permukaan DXGI (dibuat oleh metode CreateDxgiSurfaceRender) untuk menulis ke IDXGISurface. Tindakan ini memungkinkan Anda menambahkan latar belakang dan antarmuka 2-D ke adegan 3-D dan menggunakan konten Direct2D sebagai tekstur untuk model 3-D. Direct2D can also take an IDXGISurface and use the CreateSharedBitmap method to create a bitmap representation.
Untuk informasi dan contoh selengkapnya, lihat Gambaran Umum Interoperabilitas Direct2D dan Direct3D.
DirectWrite Interoperability
Direct2D terintegrasi erat dengan DirectWrite. Direct2D memudahkan untuk merender konten DirectWrite dengan menyediakan DrawText, DrawTextLayout, dan metode DrawGlyphRun.
Interoperabilitas Komponen Pencitraan Windows (WIC)
Direct2D menyediakan CreateBitmapFromWicBitmap, CreateSharedBitmap, dan metode CreateWicBitmapRenderTarget untuk memanipulasi bitmap WIC.
Topik terkait