Microsoft Purview ガバナンス ポータルでは、Microsoft Purview データ マップのコレクションを使用して、ソース、資産、およびその他の成果物全体のアクセスを整理および管理します。 この記事では、従来の Microsoft Purview ガバナンス ポータルでアカウントのコレクションとアクセス管理について説明します。
重要
この記事では、従来の Microsoft Purview ガバナンス ポータルでの Microsoft Purview データ ガバナンスのアクセス許可について説明します。
- ガバナンスのアクセス許可については、 Microsoft Purview ポータル の 「Microsoft Purview のアクセス許可」を参照してください。
- 新しい Microsoft Purview ポータルの一般的なアクセス許可については、Microsoft Purview ポータルのアクセス許可に関するページを参照してください。
従来の Microsoft Purview ガバナンス ポータルにアクセスするためのアクセス許可
従来の Microsoft Purview ガバナンス ポータルにアクセスするには、主に 2 つの方法があります。どちらもアクセス許可が必要です。
- https://web.purview.azure.comで Microsoft Purview ガバナンス ポータルに直接アクセスするには、Microsoft Purview データ マップ内のコレクションに対する少なくともリーダー ロールが必要です。
- Microsoft Purview アカウントを検索して開き、[Microsoft Purview ガバナンス ポータルを開く] を選択して、Azure portalから Microsoft Purview ガバナンス ポータルにアクセスするには、少なくとも Access Control (IAM) の下の閲覧者ロールが必要です。
注:
サービス プリンシパルを使用してアカウントを作成した場合、Microsoft Purview ガバナンス ポータルにアクセスできるようにするには、 ルート コレクションに対するユーザー コレクション管理者のアクセス許可を付与する必要があります。
コレクション
コレクションは、Microsoft Purview データ マップが資産、ソース、およびその他の成果物を階層にグループ化してアクセス制御を管理するために使用するツールです。 Microsoft Purview ガバナンス ポータルのリソースへのすべてのアクセスは、Microsoft Purview データ マップのコレクションから管理されます。
役割
Microsoft Purview ガバナンス ポータルでは、定義済みのロールのセットを使用して、アカウント内の内容にアクセスできるユーザーを制御します。 現在、これらのロールは次のとおりです。
- ドメイン管理者 (ドメイン レベルのみ) - ドメイン内のアクセス許可を割り当て、そのリソースを管理できます。
- コレクション管理者 - Microsoft Purview ガバナンス ポータルで他のユーザーにロールを割り当てるか、コレクションを管理する必要があるユーザーのロール。 コレクション管理者は、自分が管理者であるコレクションのロールにユーザーを追加できます。 また、コレクションとその詳細を編集したり、サブコレクションを追加したりすることもできます。 ルート コレクションのコレクション管理者も、Microsoft Purview ガバナンス ポータルに対するアクセス許可を自動的に持っています。 ルート コレクション管理者を変更する必要がある場合は、以下のセクションの手順に従うことができます。
- データ キュレーター - 資産の管理、カスタム分類の構成、用語集の用語の作成と管理、データ資産の分析情報の表示を行うために、Microsoft Purview 統合カタログへのアクセスを提供するロールです。 データ キュレーターは、アセットの作成、読み取り、変更、移動、削除を行うことができます。 また、アセットに注釈を適用することもできます。
- データ リーダー - データ 資産、分類、分類規則、コレクション、用語集の用語への読み取り専用アクセスを提供するロール。
- データ ソース管理者 - ユーザーがデータ ソースとスキャンを管理できるようにするロール。 ユーザーが特定の データ ソースのデータ ソース管理者 ロールにのみ付与されている場合は、既存のスキャン ルールを使用して新しいスキャンを実行できます。 新しいスキャン ルールを作成するには、ユーザーに データ 閲覧者 ロールまたは データ キュレーター ロールも付与する必要があります。
- Insights 閲覧者 - 分析情報閲覧者 が少なくとも データ閲覧 者ロールを持つコレクションの分析情報レポートへの読み取り専用アクセスを提供するロール。 詳細については、「分析情報のアクセス許可」を参照してください。
- ポリシー作成者 - ユーザーが Microsoft Purview 内のデータ ポリシー アプリを使用して Microsoft Purview ポリシーを表示、更新、削除できるようにするロール。
- ワークフロー管理者 - ユーザーが Microsoft Purview ガバナンス ポータルのワークフロー作成ページにアクセスし、アクセス許可を持つコレクションにワークフローを発行できるようにするロール。 ワークフロー管理者はオーサリングにのみアクセスできるため、Purview ガバナンス ポータルにアクセスするには、コレクションに対する少なくともデータ閲覧者のアクセス許可が必要です。
注:
現時点では、Microsoft Purview ポリシー作成者ロールでは、ポリシーを作成するのに十分ではありません。 Microsoft Purview データ ソース管理者ロールも必要です。
どのロールに誰を割り当てる必要がありますか?
| ユーザー シナリオ | 適切なロール |
|---|---|
| 私は資産を見つける必要がある、私は何も編集したくない | データ リーダー |
| 資産に関する情報を編集して管理する必要がある | データ キュレーター |
| カスタム分類を作成する | データ キュレーター または データ ソース管理者 |
| ビジネス用語集を編集する必要がある | データ キュレーター |
| データ資産のガバナンス態勢を理解するには、Data Estate Insights を表示する必要があります | データ キュレーター |
| アプリケーションのサービス プリンシパルがデータをMicrosoft Purview データ マップにプッシュする必要がある | データ キュレーター |
| Microsoft Purview ガバナンス ポータルを使用してスキャンを設定する必要がある | ソースが登録されているコレクション または データ キュレーター および データ ソース管理者のデータ キュレーター。 |
| サービス プリンシパルまたはグループがカタログの情報にアクセスすることを許可せずに、Microsoft Purview データ マップでスキャンを設定および監視できるようにする必要があります | データ ソース管理者 |
| Microsoft Purview ガバナンス ポータルでユーザーをロールに配置する必要がある | コレクション管理者 |
| アクセス ポリシーを作成して発行する必要がある | データ ソース管理者とポリシー作成者 |
| ガバナンス ポータルで Microsoft Purview アカウントのワークフローを作成する必要がある | ワークフロー管理者 |
| Microsoft Purview に登録されているソースからデータを共有する必要がある | データ リーダー |
| Microsoft Purview で共有データを受信する必要がある | データ リーダー |
| の一部であるコレクションの分析情報を表示する必要がある | Insights リーダー または データ キュレーター |
| セルフホステッド統合ランタイム (SHIR) を作成または管理する必要がある | データ ソース管理者 |
| マネージド プライベート エンドポイントを作成する必要がある | データ ソース管理者 |
注:
*データ キュレーター - データ キュレーターは、ルート コレクション レベルでデータ キュレーターが割り当てられている場合にのみ分析情報を読み取ることができます。
**データ ソース管理者のポリシーに対するアクセス許可 - データ ソース管理者は、データ ポリシーを発行することもできます。
Microsoft Purview ガバナンス ポータルのロールとコレクションを使用する方法について説明します
すべてのアクセス制御は、Microsoft Purview データ マップのコレクションを通じて管理されます。 コレクションは、 Microsoft Purview ガバナンス ポータルにあります。 Azure portalでアカウントを開き、[概要] ページで [Microsoft Purview ガバナンス ポータル] タイルを選択します。 そこから、左側のメニューのデータ マップに移動し、[コレクション] タブを選択します。
Microsoft Purview (旧称 purview Azure) アカウントが作成されると、アカウント自体と同じ名前のルート コレクションから始まります。 アカウントの作成者は、このルート コレクションのコレクション 管理、データ ソース 管理、データ キュレーター、データ リーダーとして自動的に追加され、このコレクションを編集および管理できます。
ソース、アセット、オブジェクトは、このルート コレクションに直接追加できますが、他のコレクションにも追加できます。 コレクションを追加すると、アカウント全体でデータにアクセスできるユーザーをより詳細に制御できます。
他のすべてのユーザーは、Microsoft Purview ガバナンス ポータル内の情報にアクセスできるのは、そのユーザーまたはグループに上記のいずれかのロールが付与されている場合のみです。 つまり、アカウントを作成する場合、作成者以外は 、コレクション内の上記の 1 つ以上のロールに追加されるまで、その API にアクセスしたり使用したりすることはできません。
ユーザーをコレクションに追加できるのは、コレクション管理者またはアクセス許可の継承のみです。 親コレクションのアクセス許可は、そのサブコレクションによって自動的に継承されます。 ただし、任意のコレクションに 対するアクセス許可の継承を制限 することもできます。 これを行うと、そのサブコレクションは親からアクセス許可を継承しなくなり、直接追加する必要がありますが、親コレクションから自動的に継承されるコレクション管理者は削除できません。
サブスクリプションに関連付けられているMicrosoft Entra ID から、ユーザー、セキュリティ グループ、およびサービス プリンシパルにロールを割り当てることができます。
ユーザーにアクセス許可を割り当てる
Microsoft Purview (旧称 purview Azure) アカウントを作成した後、まずコレクションを作成し、それらのコレクション内のロールにユーザーを割り当てます。
注:
サービス プリンシパルを使用してアカウントを作成した場合、Microsoft Purview ガバナンス ポータルにアクセスし、ユーザーにアクセス許可を割り当てるには、 ルート コレクションに対するユーザー コレクション管理者アクセス許可を付与する必要があります。
コレクションを作成する
コレクションは、Microsoft Purview データ マップ内のソースの構造に合わせてカスタマイズでき、これらのリソースの整理された棚番のように機能できます。 必要なコレクションについて考えるときは、ユーザーが情報にアクセスしたり、情報を検出したりする方法を検討してください。 ソースは部門別に分割されていますか? これらの部門には、一部の資産のみを検出する必要がある特殊なグループがありますか? すべてのユーザーが検出できるソースはありますか?
これにより、データ マップを最も効果的に整理するために必要な可能性があるコレクションとサブコレクションが通知されます。
新しいコレクションは、ドロップダウンから親コレクションを選択できるデータ マップに直接追加することも、親からサブ コレクションとして追加することもできます。 データ マップ ビューでは、コレクションによって並べ替えられたすべてのソースと資産が表示され、一覧にはソースのコレクションが一覧表示されます。
詳細な手順と情報については、 コレクションの作成と管理に関するガイドに従ってください。
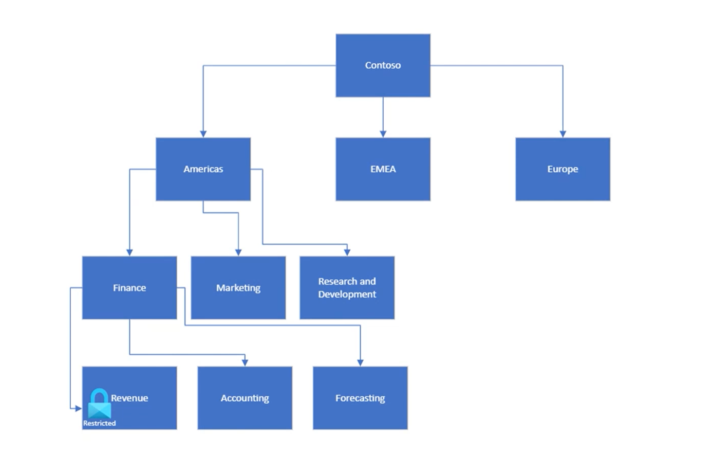
コレクションの例
コレクション、アクセス許可、およびそれらがどのように機能するかについての基本理解を得たので、例を見てみましょう。
これは、organizationがデータを構造化する方法の 1 つです。ルート コレクション (この例では Contoso) コレクションをリージョンに編成してから、部署とサブ区分に編成します。 これらのコレクションのいずれかにデータ ソースと資産を追加して、これらのリージョンと部門によってデータ リソースを整理し、それらの行に沿ってアクセス制御を管理できます。 厳密なアクセス ガイドラインを持つ 1 つのサブパーティションである Revenue があり、アクセス許可を厳しく管理する必要があります。
データ閲覧者ロールはカタログ内の情報にアクセスできますが、管理または編集することはできません。 そのため、上の例では、ルート コレクションのグループにデータ リーダーアクセス許可を追加し、継承を許可すると、そのグループ リーダーのすべてのユーザーに、Microsoft Purview データ マップ内のソースと資産に対するアクセス許可が付与されます。 これにより、これらのリソースは、そのグループ内のすべてのユーザーが検出できますが、編集することはできません。 収益グループの継承を制限すると、それらの資産へのアクセスが制御されます。 収益情報にアクセスする必要があるユーザーは、Revenue コレクションに個別に追加できます。 Data Curator ロールと Data Source 管理 ロールと同様に、これらのグループのアクセス許可は、割り当てられているコレクションから開始され、継承を制限していないサブコレクションにトリクルダウンされます。 以下では、Americas サブ コレクションのコレクション レベルで複数のグループに対するアクセス許可を割り当てます。
ロールにユーザーを追加する
ロールの割り当ては、コレクションを通じて管理されます。 コレクション管理者ロールを持つユーザーのみが、そのコレクションの他のユーザーにアクセス許可を付与できます。 新しいアクセス許可を追加する必要がある場合、コレクション管理者は Microsoft Purview ガバナンス ポータルにアクセスし、データ マップに移動してから[コレクション] タブに移動し、ユーザーを追加する必要があるコレクションを選択します。 [ロールの割り当て] タブから、アクセス許可を必要とするユーザーを追加および管理できます。
完全な手順については、 ロールの割り当てを追加するためのハウツー ガイドを参照してください。
管理者の変更
ルート コレクション管理者を変更する必要がある場合や、アプリケーションによってアカウントを作成した後に管理者を追加する必要がある場合があります。 既定では、アカウントを作成するユーザーには、コレクション管理者がルート コレクションに自動的に割り当てられます。 ルート コレクション管理者を更新するには、次の 4 つのオプションがあります。
ルート コレクション管理者は、Azure portalで管理できます。
- Azure portalにサインインし、Microsoft Purview アカウントを検索します。
- Microsoft Purview アカウント ページの左側のメニューから [ ルート コレクションのアクセス許可 ] を選択します。
- [ ルート コレクション管理者の追加] を選択して、管理者を追加します。
- Microsoft Purview ガバナンス ポータルで [すべてのルート コレクション管理者を表示 ] を選択して、ルート コレクションに移動することもできます。
他のロール の場合と同様に、Microsoft Purview ガバナンス ポータルを使用してアクセス許可を割り当てることができます 。
REST API を使用して、コレクション管理者を追加できます。 REST API を使用してコレクション管理者を追加する手順については、コレクション 用の REST API に関するドキュメントを参照してください。 詳細については、 REST API リファレンスを参照してください。
次の Azure CLI コマンドを使用することもできます。 object-id は省略可能です。 詳細と例については、 CLI コマンドリファレンスページを参照してください。
az purview account add-root-collection-admin --account-name [Microsoft Purview Account Name] --resource-group [Resource Group Name] --object-id [User Object Id]
資産に対するアクセス許可
コレクションに対する読み取りアクセス許可がない場合、そのコレクションの資産は検索結果に一覧表示されません。 1 つの資産の直接 URL を取得して開くと、[アクセスなし] ページが表示されます。 アクセス権を付与するには、コレクション管理者に問い合わせてください。 [更新] ボタンを選択して、アクセス許可をもう一度チェックできます。
1 つのコレクションに対する読み取りアクセス許可を持っていても書き込みアクセス許可がない場合は、資産の詳細ページを参照できますが、次の操作は無効になります。
- アセットを編集します。 [編集] ボタンは無効になります。
- 資産を削除します。 [ 削除] ボタンは無効になります。
- 資産を別のコレクションに移動します。 [コレクション パス] セクションの右上隅にある省略記号ボタンは非表示になります。
[階層] セクションの資産も、アクセス許可の影響を受けます。 読み取りアクセス許可のない資産は灰色で表示されます。
次の手順
コレクションの基本理解とアクセス制御が整ったら、以下のガイドに従ってこれらのコレクションを作成および管理するか、ソースをMicrosoft Purview データ マップに登録します。