다음을 통해 공유


페더레이션에서 클라우드 인증으로 마이그레이션

이 문서에서는 Microsoft Entra PHS(암호 해시 동기화) 또는 PTA(통과 인증)를 사용하여 클라우드 사용자 인증을 배포하는 방법을 알아봅니다. AD FS(Active Directory Federation Services)에서 클라우드 인증 방법으로 이동하기 위한 사용 사례를 제시하지만 지침은 다른 온-프레미스 시스템에도 실질적으로 적용됩니다.

계속하기 전에 올바른 인증 방법 선택에 대한 가이드를 검토하고 조직에 가장 적합한 방법을 비교하는 것이 좋습니다.

클라우드 인증에는 PHS를 사용하는 것이 좋습니다.

단계적 배포

단계적 롤아웃은 도메인을 컷오버하기 전에 Microsoft Entra 다단계 인증, 조건부 액세스, 유출된 자격 증명에 대한 Microsoft Entra ID Protection, ID 거버넌스 등과 같은 클라우드 인증 기능을 사용하여 사용자 그룹을 선택적으로 테스트할 수 있는 좋은 방법입니다.

지원되는시나리오와 지원되지 않는 시나리오를 이해하려면 준비된 롤아웃 구현 계획을 참조하세요. 도메인을 중단하기 전에 단계적 롤아웃을 사용하여 테스트하는 것이 좋습니다.

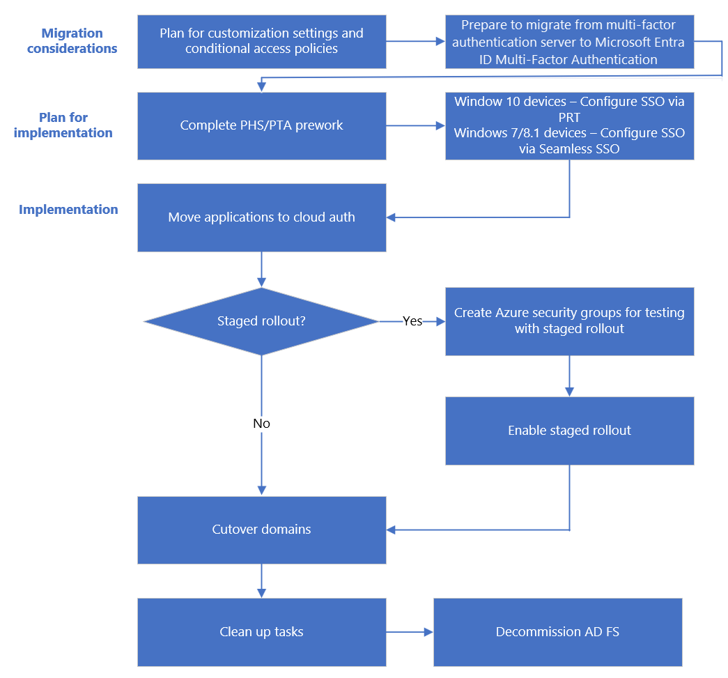
마이그레이션 프로세스 흐름

클라우드 인증으로 마이그레이션하기 위한 프로세스 흐름

필수 조건

마이그레이션을 시작하기 전에 다음 필수 구성 요소를 충족하는지 확인합니다.

필요한 역할

단계적 롤아웃을 사용하려면 테넌트의 하이브리드 ID 관리자여야 합니다.

Microsoft Entra Connect 서버 버전 업그레이드

Microsoft Entra Connect(Microsoft Entra Connect)를 설치하거나 최신 버전으로 업그레이드합니다. Microsoft Entra Connect 서버의 버전을 업그레이드하면 AD FS에서 클라우드 인증 방법으로 마이그레이션하는 데 걸리는 시간이 잠재적으로 몇 시간에서 몇 분으로 줄어듭니다.

현재 페더레이션 설정 문서화

현재 페더레이션 설정을 찾으려면 Get-MgDomainFederationConfiguration을 실행합니다.

Get-MgDomainFederationConfiguration -DomainID yourdomain.com

페더레이션 설계 및 배포 설명서에 맞게 사용자 지정되었을 수 있는 설정을 확인합니다. 특히 PreferredAuthenticationProtocol, federatedIdpMfaBehavior, SupportsMfa ( federatedIdpMfaBehavior 가 설정되지 않은 경우) 및 PromptLoginBehavior에서 사용자 지정을 찾습니다.

페더레이션 설정 백업

이 배포는 AD FS 팜의 다른 신뢰 당사자를 변경하지 않지만 설정을 백업할 수 있습니다.

  • Microsoft AD FS 빠른 복원 도구를 사용하여 기존 팜을 복원하거나 새 팜을 만듭니다.

  • 다음 PowerShell 예제를 사용하여 추가한 Microsoft 365 ID 플랫폼 신뢰 당사자 트러스트 및 연결된 사용자 지정 클레임 규칙을 내보냅니다.

    
    (Get-AdfsRelyingPartyTrust -Name "Microsoft Office 365 Identity Platform") | Export-CliXML "C:\temp\O365-RelyingPartyTrust.xml"
    
    

프로젝트 계획

기술 프로젝트가 실패하는 이유는 일반적으로 영향, 결과 및 책임에 대한 기대 수준이 일치하지 않기 때문입니다. 이러한 문제를 방지하려면 올바른 이해 관계자를 참여 시키고 프로젝트의 관련자 역할을 잘 이해해야 합니다.

커뮤니케이션 계획

클라우드 인증으로 마이그레이션되면 Microsoft Entra ID를 통해 인증된 Microsoft 365 및 기타 리소스에 액세스하기 위한 사용자 로그인 환경이 변경됩니다. 네트워크 외부에 있는 사용자에게는 Microsoft Entra 로그인 페이지만 표시됩니다.

사용자의 경험이 어떻게 변화하고 언제 변할 것인지, 문제가 발생할 경우 지원을 받는 방법에 대해 사용자와 적극적으로 소통하세요.

유지 관리 기간 계획

최신 인증 클라이언트(Office 2016 및 Office 2013, iOS 및 Android 앱)는 유효한 새로 고침 토큰을 사용하여 AD FS로 돌아가는 대신 리소스에 계속 액세스할 수 있는 새 액세스 토큰을 얻습니다. 이러한 클라이언트는 도메인 변환 프로세스에서 발생하는 모든 암호 프롬프트에 영향을 받지 않습니다. 클라이언트는 추가 구성 없이 계속 작동합니다.

참고

페더레이션에서 클라우드 인증으로 마이그레이션하는 경우 도메인을 페더레이션된 도메인에서 관리되는 도메인으로 변환하는 프로세스는 최대 60분이 소요될 수 있습니다. 이 프로세스 중에 Microsoft Entra 관리 센터 또는 Microsoft Entra ID로 보호되는 다른 브라우저 기반 애플리케이션에 대한 새 로그인에 대한 자격 증명을 묻는 메시지가 사용자에게 표시되지 않을 수 있습니다. 유지 관리 기간에 이 지연 시간을 포함하는 것이 좋습니다.

롤백 계획

롤백 요구 사항이 있는 경우 업무가 중단된 시간 동안 도메인을 중단하도록 계획하는 것이 좋습니다.

롤백을 계획하려면 문서화된 현재 페더레이션 설정을 사용하고 페더레이션 디자인 및 배포 설명서를 확인합니다.

롤백 프로세스에는 New-MgDomainFederationConfiguration cmdlet을 사용하여 관리되는 도메인을 페더레이션된 도메인으로 변환하는 작업이 포함되어야 합니다. 필요한 경우 추가 클레임 규칙을 구성합니다.

마이그레이션 고려 사항

마이그레이션에 대한 주요 고려 사항은 다음과 같습니다.

사용자 지정 설정 계획

onload.js 파일은 Microsoft Entra ID에서 복제할 수 없습니다. AD FS 인스턴스가 많이 사용자 지정되고 onload.js 파일의 특정 사용자 지정 설정을 사용하는 경우 Microsoft Entra ID에서 현재 사용자 지정 요구 사항을 충족하는지 확인하여 계획을 수립합니다. 이러한 예정된 변경 내용을 사용자에게 알립니다.

로그인 환경

Microsoft Entra 로그인 환경을 사용자 지정할 수 없습니다. 사용자가 이전에 로그인한 방법에 관계없이 Microsoft Entra ID에 로그인하려면 UPN(사용자 계정 이름) 또는 이메일과 같은 정규화된 도메인 이름이 필요합니다.

조직 브랜딩

Microsoft Entra 로그인 페이지를 사용자 지정할 수 있습니다. 변환 후에는 로그인 페이지에서 AD FS의 시각적 변경이 예상됩니다.

참고

Microsoft 365 라이선스가 없는 경우 조직 브랜딩은 무료 Microsoft Entra ID 라이선스에서 사용할 수 없습니다.

조건부 액세스 정책 계획

현재 조건부 액세스를 인증에 사용하는지 또는 AD FS에서 액세스 제어 정책을 사용하는지를 평가합니다.

AD FS 액세스 제어 정책을 해당하는 Microsoft Entra 조건부 액세스 정책Exchange Online 클라이언트 액세스 규칙으로 바꾸는 것이 좋습니다. Microsoft Entra ID 또는 온-프레미스 그룹은 조건부 액세스에 사용할 수 있습니다.

레거시 인증 사용 안 함 - 레거시 인증 프로토콜과 관련된 위험이 증가하여 레거시 인증을 차단하는 조건부 액세스 정책을 만듭니다.

MFA 지원 계획

페더레이션된 도메인의 경우 Microsoft Entra 조건부 액세스 또는 온-프레미스 페더레이션 공급자에서 MFA를 적용할 수 있습니다. 보안 설정 federatedIdpMfaBehavior를 구성하여 Microsoft Entra 다단계 인증을 우회하지 않도록 보호를 사용하도록 설정할 수 있습니다. Microsoft Entra 테넌트에서 페더레이션된 도메인에 대한 보호를 사용하도록 설정합니다. 페더레이션된 사용자가 MFA에서 필요로 하는 조건부 액세스 정책이 적용되는 애플리케이션에 액세스할 때 Microsoft Entra 다단계 인증이 항상 수행되는지 확인하세요. 여기에는 페더레이션 ID 공급자가 온-프레미스 MFA가 수행되었다는 페더레이션 토큰 클레임을 발급한 경우에도 Microsoft Entra 다단계 인증을 수행하는 것이 포함됩니다. Microsoft Entra 다단계 인증을 적용하면 악의적인 행위자는 이미 MFA를 수행한 ID 공급자를 모방하여 Microsoft Entra 다단계 인증을 우회할 수 없으며 타사 MFA 공급자를 사용하여 페더레이션된 사용자에 대해 MFA를 수행하지 않는 한 적극 권장됩니다.

다음 표에서는 각 옵션에 대한 동작을 설명합니다. 자세한 내용은 federatedIdpMfaBehavior를 참조하세요.

가치 설명
연합 IdP로부터 MFA가 완료되면 허용 Microsoft Entra ID는 페더레이션 ID 공급자가 수행하는 MFA를 허용합니다. 페더레이션 ID 공급자가 MFA를 수행하지 않은 경우 Microsoft Entra ID는 MFA를 수행합니다.
MFA를 연동 아이디 제공자로 강제 적용 Microsoft Entra ID는 페더레이션 ID 공급자가 수행하는 MFA를 허용합니다. 페더레이션 ID 공급자가 MFA를 수행하지 않은 경우 MFA를 수행하기 위한 요청을 페더레이션 ID 공급자로 리디렉션합니다.
다중 인증을 제거하려면 연합된 ID 공급자를 사용하십시오. Microsoft Entra ID는 항상 MFA를 수행하고 페더레이션 ID 공급자가 수행하는 MFA를 거부합니다.

federatedIdpMfaBehavior 설정은 Set-MsolDomainFederationSettings MSOnline v1 PowerShell cmdletSupportsMfa 속성의 진화된 버전입니다.

SupportsMfa 속성을 이미 설정한 도메인의 경우 다음 규칙은 federatedIdpMfaBehaviorSupportsMfa가 함께 작동하는 방식을 결정합니다.

  • federatedIdpMfaBehaviorSupportsMfa 간의 전환은 지원되지 않습니다.
  • federatedIdpMfaBehavior 속성이 설정되면 Microsoft Entra ID는 SupportsMfa 설정을 무시합니다.
  • federatedIdpMfaBehavior 속성이 설정되지 않은 경우 Microsoft Entra ID는 SupportsMfa 설정을 계속 적용합니다.
  • federatedIdpMfaBehavior 또는 SupportsMfa가 모두 설정되지 않은 경우 Microsoft Entra ID는 기본적으로 동작으로 설정 acceptIfMfaDoneByFederatedIdp 됩니다.

Get-MgDomainFederationConfiguration을 실행하여 보호 상태를 확인할 수 있습니다.

Get-MgDomainFederationConfiguration -DomainId yourdomain.com

구현 계획

이 섹션에는 로그인 방법을 전환하고 도메인을 변환하기 전의 사전 작업이 포함되어 있습니다.

단계적 롤아웃에 필요한 그룹 만들기

스테이징된 롤아웃을 사용하지 않는 경우 이 단계를 건너뜁니다.

단계적 롤아웃 및 조건부 액세스 정책을 추가하려는 경우 조건부 액세스 정책에 대한 그룹을 만듭니다.

클라우드 전용 그룹이라고도 하는 Microsoft Entra ID에서 마스터된 그룹을 사용하는 것이 좋습니다. Microsoft Entra 보안 그룹 또는 Microsoft 365 그룹은 사용자를 MFA로 이동하는 데와 조건부 액세스 정책 모두에 사용할 수 있습니다. 자세한 내용은 Microsoft Entra 보안 그룹 만들기관리자를 위한 Microsoft 365 그룹의 이 개요를 참조하세요.

그룹의 구성원은 단계적 롤아웃을 사용하도록 자동으로 설정됩니다. 중첩된 및 동적인 멤버 자격 그룹은 단계적 롤아웃에서 지원되지 않습니다.

SSO를 위한 사전 작업

사용하는 SSO 버전은 디바이스 OS 및 조인 상태에 따라 달라집니다.

PHS 및 PTA를 위한 사전 작업

로그인 방법의 선택에 따라 PHS 또는 PTA에 대한 사전 작업을 완료합니다.

솔루션 구현

마지막으로, 계획한 대로 로그인 방법을 PHS 또는 PTA로 전환하고, 도메인을 페더레이션에서 클라우드 인증으로 변환합니다.

단계적 롤아웃 사용

단계적 롤아웃을 사용하는 경우 아래 링크의 단계를 따릅니다.

  1. 테넌트에서 특정 기능의 단계적 롤아웃을 사용하도록 설정합니다.

  2. 테스트가 완료되면 도메인을 페더레이션에서 관리되는 도메인으로 변환합니다.

단계적 롤아웃을 사용하지 않는 경우

이 변경을 사용하도록 설정하기 위한 두 가지 옵션이 있습니다.

  • 옵션 A: Microsoft Entra Connect를 사용하여 전환합니다.

    Microsoft Entra Connect를 사용하여 AD FS/ping-federated 환경을 처음 구성한 경우 사용할 수 있습니다.

  • 옵션 B: Microsoft Entra Connect 및 PowerShell을 사용하여 전환

    Microsoft Entra Connect를 사용하여 페더레이션된 도메인을 처음 구성하지 않았거나 타사 페더레이션 서비스를 사용하는 경우 사용할 수 있습니다.

이러한 옵션 중 하나를 선택하려면 현재 설정을 알고 있어야 합니다.

현재 Microsoft Entra 연결 설정 확인

  1. 최소한 하이브리드 ID 관리자Microsoft Entra 관리 센터에 로그인합니다.

  2. Entra ID>Entra Connect>클라우드 동기화로 이동하십시오.

    Microsoft Entra Connect 클라우드 동기화 홈페이지를 보여 주는 스크린샷

  1. 이 다이어그램에 표시된 대로 사용자 SIGN_IN 설정을 확인합니다.

현재 Microsoft Entra Connect 설정 확인

페더레이션이 구성된 방법을 확인하려면 다음을 수행합니다.

  1. Microsoft Entra Connect 서버에서 Microsoft Entra Connect 를 열고 구성을 선택합니다.

  2. 추가 작업 에서 페더레이션 관리 구성 보기를 선택합니다.

    페더레이션 관리 보기

    이 섹션에 AD FS 구성이 표시되면 AD FS가 원래 Microsoft Entra Connect를 사용하여 구성되었다고 가정할 수 있습니다. 아래 이미지를 예로 참조하세요.

    AD FS 구성 보기

    AD FS가 현재 설정에 나열되지 않으면 PowerShell을 사용하여 도메인을 페더레이션 ID에서 관리 ID로 수동으로 변환해야 합니다.

옵션 A

Microsoft Entra Connect를 사용하여 페더레이션에서 새 로그인 방법으로 전환

  1. Microsoft Entra Connect 서버에서 Microsoft Entra Connect 를 열고 구성을 선택합니다.

  2. 추가 작업 페이지에서 사용자 로그인 변경을 선택한 다음, 다음을 선택합니다.

    추가 작업 보기

  3. Microsoft Entra ID에 연결 페이지에서 전역 관리자 계정 자격 증명을 입력합니다.

  4. 사용자 로그인 페이지에서 다음을 수행합니다.

    • 통과 인증 옵션 단추를 선택하고 Windows 7 및 8.1 디바이스에 SSO가 필요한 경우 Single Sign-On 사용, 다음을 선택합니다.

    • 암호 해시 동기화 옵션 단추를 선택하는 경우 사용자 계정 변환 안 함 확인란을 선택해야 합니다. 이 옵션은 더 이상 사용되지 않습니다. Windows 7 및 8.1 디바이스에 SSO가 필요한 경우 Single Sign-On 사용을 선택하고 다음을 선택합니다.

      사용자 로그인 페이지에서 Single Sign-On 사용 확인

    자세한 정보: PowerShell을 사용하여 원활한 SSO를 사용하도록 설정합니다.

  5. Single Sign-On 사용 페이지에서 도메인 관리자 계정의 자격 증명을 입력한 다음, 다음을 선택합니다.

    Single Sign-On 페이지 사용

    Seamless SSO를 사용하도록 설정하려면 도메인 관리자 계정 자격 증명이 필요합니다. 이 프로세스는 이러한 관리자 권한이 필요한 다음 작업을 완료합니다.

    • AZUREADSSO(Microsoft Entra ID를 나타냄)라는 컴퓨터 계정이 온-프레미스 Active Directory 인스턴스에 만들어집니다.
    • 컴퓨터 계정의 Kerberos 암호 해독 키는 Microsoft Entra ID와 안전하게 공유됩니다.
    • Microsoft Entra 로그인 중에 사용되는 두 개의 URL을 나타내기 위해 두 개의 Kerberos SPN(서비스 사용자 이름)이 만들어집니다.

    도메인 관리자 자격 증명은 Microsoft Entra Connect 또는 Microsoft Entra ID에 저장되지 않으며, 프로세스가 성공적으로 완료되면 삭제됩니다. 이 기능을 켜는 데 사용됩니다.

    자세한 정보: Seamless SSO 기술 심층 분석

  6. 구성 준비 완료 페이지에서 구성완료될 때 동기화 프로세스 시작 확인란이 선택되어 있는지 확인합니다. 그런 다음 구성하기를 선택하세요.

    페이지 구성 준비 완료

    중요함

    이 시점에서 모든 페더레이션된 도메인이 관리형 인증으로 변경됩니다. 선택한 사용자 로그인 방법이 새로운 인증 방법입니다.

  7. Microsoft Entra 관리 센터에서 MicrosoftEntra ID를 선택한 다음, Microsoft Entra Connect를 선택합니다.

  8. 다음 설정을 확인합니다.

    • 페더레이션사용 안 함으로 설정됩니다.
    • Seamless Single Sign-OnEnabled로 설정됩니다.
    • 암호 해시 동기화 가 사용으로 설정 됩니다.

    현재 사용자 설정 되돌리기

  9. PTA로 전환하는 경우 다음 단계를 수행합니다.

PTA용 추가 인증 에이전트 배포

참고

PTA를 사용하려면 Microsoft Entra Connect 서버 및 Windows 서버를 실행하는 온-프레미스 컴퓨터에 경량 에이전트를 배포해야 합니다. 대기 시간을 줄이려면 Active Directory 도메인 컨트롤러에 최대한 가깝게 에이전트를 설치합니다.

대부분의 고객의 경우 고가용성과 필요한 용량을 제공하는 데 2~3개의 인증 에이전트로 충분합니다. 테넌트는 최대 12개의 에이전트를 등록할 수 있습니다. 첫 번째 에이전트는 항상 Microsoft Entra Connect 서버 자체에 설치됩니다. 에이전트 제한 사항 및 에이전트 배포 옵션에 대한 자세한 내용은 Microsoft Entra 통과 인증: 현재 제한 사항을 참조하세요.

  1. 통과 인증을 선택합니다.

  2. 통과 인증 페이지에서 다운로드 단추를 선택합니다.

  3. 에이전트 다운로드 페이지에서 약관을 수락하고 다운로드를 선택합니다.

    추가 인증 에이전트 다운로드가 시작됩니다. 도메인에 조인된 서버에 보조 인증 에이전트를 설치합니다.

  4. 인증 에이전트 설치를 실행합니다. 설치 중에 글로벌 관리자 계정의 자격 증명을 입력해야 합니다.

  5. 인증 에이전트가 설치되면 PTA 상태 페이지로 돌아가서 추가 에이전트의 상태를 확인할 수 있습니다.

옵션 B

Microsoft Entra Connect 및 PowerShell을 사용하여 페더레이션에서 새 로그인 방법으로 전환

Microsoft Entra Connect를 사용하여 페더레이션된 도메인을 처음 구성하지 않았거나 타사 페더레이션 서비스를 사용하는 경우 사용할 수 있습니다.

Microsoft Entra Connect 서버에서 옵션 A의 1-5단계를 따릅니다. 사용자 로그인 페이지에서 구성 안 함 옵션이 미리 선택되어 있습니다.

사용자 로그인 페이지에서 구성 안 함 옵션을 참조하세요.

  1. Microsoft Entra 관리 센터에서 MicrosoftEntra ID를 선택한 다음, Microsoft Entra Connect를 선택합니다.

  2. 다음 설정을 확인합니다.

  • Federation활성화됨으로 설정되었습니다.

  • Seamless Single Sign-On사용 안 함으로 설정됩니다.

  • 암호 해시 동기화 가 사용으로 설정 됩니다.

    Microsoft Entra 관리 센터에서 현재 사용자 설정 확인

PTA만의 경우 다음 단계에 따라 더 많은 PTA 에이전트 서버를 설치합니다.

  1. Microsoft Entra 관리 센터에서 MicrosoftEntra ID를 선택한 다음, Microsoft Entra Connect를 선택합니다.

  2. 통과 인증을 선택합니다. 상태가 활성 상태인지 확인 합니다.

    통과 인증 설정

    인증 에이전트가 활성화되지 않은 경우 다음 단계에서 도메인 변환 프로세스를 계속하기 전에 이러한 문제 해결 단계를 완료합니다. PTA 에이전트가 성공적으로 설치되었고 해당 상태가 Microsoft Entra 관리 센터에서활성 상태인지 확인하기 전에 도메인을 변환하면 인증 중단이 발생할 위험이 있습니다.

  3. 더 많은 인증 에이전트를 배포합니다.

페더레인션에서 관리형으로 도메인 변환

이 시점에서 페더레이션 인증은 여전히 활성 상태이며 도메인에 대해 작동합니다. 배포를 계속하려면 각 도메인을 페더레이션 ID에서 관리 ID로 변환해야 합니다.

중요함

모든 도메인을 동시에 변환할 필요는 없습니다. 프로덕션 테넌트에서 테스트 도메인으로 시작하거나 사용자 수가 가장 적은 도메인으로 시작하도록 선택할 수 있습니다.

Microsoft Graph PowerShell SDK를 사용하여 변환을 완료합니다.

  1. PowerShell에서 전역 관리자 계정을 사용하여 Microsoft Entra ID에 로그인합니다.

     Connect-MGGraph -Scopes "Domain.ReadWrite.All", "Directory.AccessAsUser.All"
    
  2. 첫 번째 도메인을 변환하려면 다음 명령을 실행합니다.

     Update-MgDomain -DomainId <domain name> -AuthenticationType "Managed"
    
  3. Microsoft Entra 관리 센터에서 MicrosoftEntra ID > Microsoft Entra Connect를 선택합니다.

  4. 아래 명령을 실행하여 도메인이 관리형으로 변환되었는지 확인합니다. 인증 유형은 관리형으로 설정되어야 합니다.

    Get-MgDomain -DomainId yourdomain.com
    

도메인을 관리형 인증으로 전환한 후 Microsoft Entra Connect가 통과 인증을 활성화된 것으로 인식하도록 하려면 Microsoft Entra Connect의 로그인 방법 설정을 업데이트하여 변경 내용을 반영하세요. 자세한 내용은 Microsoft Entra 통과 인증 설명서를 참조하세요.

마이그레이션 완료

다음 작업을 완료하여 가입 방법을 확인하고 변환 프로세스를 완료합니다.

새 로그인 방법 테스트

테넌트에서 페더레이션 ID를 사용한 경우 사용자는 Microsoft Entra 로그인 페이지에서 AD FS 환경으로 리디렉션되었습니다. 이제 테넌트가 페더레이션 인증 대신 새 로그인 방법을 사용하도록 구성되었으므로 사용자는 AD FS로 리디렉션되지 않습니다.

대신 사용자는 Microsoft Entra 로그인 페이지에서 직접 로그인합니다.

이 링크의 단계를 수행합니다. PHS/PTA 및 Seamless SSO를 사용하여 로그인 유효성 검사 (필요한 경우)

단계적 롤아웃에서 사용자 제거

단계적 롤아웃을 사용한 경우 전환이 완료되면 이 기능을 해제해야 합니다.

스테이징된 롤아웃 기능을 사용하지 않도록 설정하려면 컨트롤을 다시 끄기로 밉니다.

UserPrincipalName 업데이트 동기화

지금까지 온-프레미스 환경에서 동기화 서비스를 사용하는 UserPrincipalName 특성에 대한 업데이트는 다음 두 조건이 모두 충족되지 않는 한 차단됩니다.

  • 사용자가 관리(페더레이션되지 않음) ID 도메인에 있습니다.
  • 사용자에게 라이선스가 할당되지 않았습니다.

이 기능을 확인하거나 설정하는 방법을 알아보려면 userPrincipalName 업데이트 동기화를 참조하세요.

구현 관리

Seamless SSO Kerberos 암호 해독 키를 갱신하세요.

Active Directory 도메인 멤버가 암호 변경을 제출하는 방법에 맞게 Kerberos 암호 해독 키를 적어도 30일마다 롤오버하는 것이 좋습니다. AZUREADSSO 컴퓨터 계정 개체에 연결된 디바이스가 없으므로 롤오버를 수동으로 수행해야 합니다.

AZUREADSSO 컴퓨터 계정의 Kerberos 암호 해독 키를 롤오버하는 방법은 FAQ를 참조하세요.

모니터링 및 로깅

인증 에이전트를 실행하는 서버를 모니터링하여 솔루션 가용성을 유지합니다. 인증 에이전트는 일반 서버 성능 카운터 외에도 인증 통계 및 오류를 이해하는 데 도움이 되는 성능 개체를 공개합니다.

인증 에이전트는 작업을 [애플리케이션 및 서비스] 로그 아래에 있는 Windows 이벤트 로그에 기록합니다. 또한 문제 해결을 위해 로깅을 설정할 수도 있습니다.

단계적 롤아웃에서 수행되는 다양한 작업을 확인하려면 PHS, PTA 또는 원활한 SSO에 대한 이벤트를 감사할 수 있습니다.

문제 해결

지원 팀은 페더레이션에서 관리형으로 변경하는 동안 또는 그 후에 발생하는 인증 문제를 해결하는 방법을 이해해야 합니다. 다음 문제 해결 설명서를 사용하여 지원 팀이 문제를 가려내고 해결하는 데 도움이 될 수 있는 일반적인 문제 해결 단계와 적절한 작업을 숙지하도록 지원합니다.

AD FS 인프라 서비스 해제

AD FS에서 Microsoft Entra ID로 앱 인증 마이그레이션

마이그레이션을 위해서는 온-프레미스에서 애플리케이션을 구성하는 방법을 평가하고 해당 구성을 Microsoft Entra ID에 매핑해야 합니다.

SAML/WS-FED 또는 OAuth 프로토콜을 사용하여 온-프레미스 및 SaaS 애플리케이션에서 AD FS를 계속 사용하려는 경우 사용자 인증을 위해 도메인을 변환한 후 AD FS와 Microsoft Entra ID를 모두 사용합니다. 이 경우 Microsoft Entra 애플리케이션 프록시 또는 Microsoft Entra ID 파트너 통합 중 하나를 통해 SHA(Secure Hybrid Access)를 사용하여 온-프레미스 애플리케이션 및 리소스를 보호할 수 있습니다. 애플리케이션 프록시 또는 Microsoft 파트너 중 하나를 사용하면 온-프레미스 애플리케이션에 대한 보안 원격 액세스를 제공할 수 있습니다. 사용자는 Single Sign-On 후 모든 디바이스에서 애플리케이션에 쉽게 연결하여 이점을 누릴 수 있습니다. 자세한 내용은 신뢰 당사자 보안 토큰 서비스를 사용하여 엔터프라이즈 애플리케이션에 대한 Single Sign-On 사용을 참조하세요.

현재 ADFS와 페더레이션된 SaaS 애플리케이션을 Microsoft Entra ID로 이동할 수 있습니다. Azure 앱 갤러리에서 기본 제공 커넥터를 통해 또는 Microsoft Entra ID에 애플리케이션을 등록하여 Microsoft Entra ID로 인증하도록 다시 구성합니다.

자세한 내용은 Active Directory Federation Services에서 Microsoft Entra ID로 애플리케이션 인증 이동을 참조하세요.

파트너 신뢰 제거

Microsoft Entra Connect Health를 사용하는 경우 Microsoft Entra 관리 센터에서사용량을 모니터링할 수 있습니다. 사용량에 새 인증 요청이 없는 경우, 모든 사용자와 클라이언트가 Microsoft Entra ID를 통해 성공적으로 인증하고 있음을 확인하면 Microsoft 365의 신뢰 당사자 트러스트를 제거해도 안전합니다.

AD FS를 다른 용도(즉, 다른 신뢰 당사자 트러스트)로 사용하지 않는 경우 이 시점에서 AD FS를 해제할 수 있습니다.

AD FS 제거

환경에서 AD FS를 완전히 제거하기 위해 수행할 단계의 전체 목록은 AD FS(Active Directory Federation Services) 서비스 해제 가이드를 따릅니다.

다음 단계