Dela via


Säkerhetsarkitektur för autentisering i testmotorn (förhandsversion)

Obs

Förhandsversionsfunktioner ska inte användas i produktion och funktionerna kan vara begränsade. funktionerna är tillgängliga före den officiella publiceringen så att kunderna kan få tillgång tidigare och ge oss feedback.

Det här tekniska dokumentet beskriver säkerhetsarkitekturen för autentiseringsmekanismerna i Power Apps Test Engine. Användarfokuserad vägledning om hur du väljer och konfigurerar autentiseringsmetoder finns i Autentiseringsguide.

Översikt över autentiseringsmetoder

Testmotorn stöder två primära autentiseringsmetoder:

  • Autentisering av lagringstillstånd – Baserat på beständiga webbläsarcookies och lagringstillstånd
  • Certifikatbaserad autentisering – Baserat på X.509-certifikat och Dataverse integration

Båda metoderna är utformade för att stödja moderna säkerhetskrav, inklusive multifaktorautentisering (MFA) och principer för villkorsstyrd åtkomst.

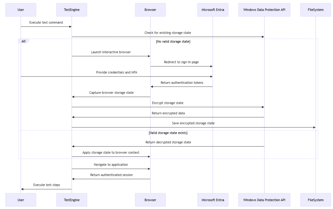
Arkitektur för autentisering av lagringstillstånd

Autentiseringsmetoden för lagringstillstånd använder Playwrights webbläsarkontexthantering för att säkert lagra och återanvända autentiseringstokens.

Översikt över autentiseringsflödet i testmotorn

Implementering av Windows Data Protection

Implementeringen av det lokala lagringstillståndet använder Windows Data Protection API (DPAPI) för säker lagring:

Översikt över autentisering med hjälp av lokalt Windows Data Protection API (DPAPI)

Säkerhetsfrågor

Säkerhetsarkitekturen för lagringstillstånd tillhandahåller:

  • Skydd av autentiseringstoken i vila med DPAPI-kryptering
  • Stöd för MFA och principer för Microsoft Entra villkorlig åtkomst
  • Sandlådeisolering genom dramatikerns webbläsarkontexter
  • Efterlevnad av principer för Microsoft Entra sessionslivslängd

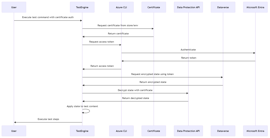
Arkitektur för certifikatbaserad autentisering

Certifikatbaserad autentisering integreras med Dataverse och använder X.509-certifikat för förbättrad säkerhet och kryptering av den vilande informationen.

Översikt över autentisering med hjälp av Dataverse

Dataverse Implementering av lagring

Implementeringen Dataverse använder en anpassad XML-lagringsplats för säker lagring av skyddsnycklar:

Översikt över Dataverse lagring av värden

Krypteringsteknik

I följande avsnitt beskrivs de krypteringsalgoritmer och nyckelhanteringsmetoder som används av testmotorn för att skydda autentiseringsdata i vila och under överföring.

AES-256-CBC + HMACSHA256

Som standard krypteras datavärden med en kombination av AES-256-CBC och HMACSHA256:

Översikt över Dataverse kryptering med ASP.Net API för dataskydd

Den här metoden ger:

  1. Konfidentialitet genom AES-256-kryptering
  2. Integritet genom HMAC-verifiering
  3. Autentisering av datakällan

API-integrering för dataskydd

Testmotorn integreras med ASP.NET Cores API för dataskydd för nyckelhantering och kryptering:

Översikt över användning av Dataverse API för dataskydd

Implementering av anpassad XML-lagringsplats

Testmotorn implementerar en anpassad IXmlRepository för Dataverse integrering:

Översikt över anpassad xml-provider för dataskydds-API:et

Villkorlig åtkomst och MFA-kompatibilitet

Testmotorns autentiseringsarkitektur är utformad för att fungera sömlöst med Microsoft Entra principer för villkorsstyrd åtkomst:

Översikt över princip för villkorsstyrd åtkomst och multifaktorautentisering

Avancerade säkerhetsöverväganden

I följande avsnitt beskrivs andra säkerhetsfunktioner och integreringar som förbättrar skyddet av autentiseringsdata och stöder säker drift i företagsmiljöer.

Dataverse Integrering av säkerhetsmodell

Test Engine använder sig Dataverse av en robust säkerhetsmodell:

  • Säkerhet på postnivå – Kontrollerar åtkomsten till lagrade autentiseringsdata
  • Delningsmodell – Möjliggör säker delning av testautentiseringskontexter
  • Granskning – Spårar åtkomst till känsliga autentiseringsdata
  • Säkerhet på kolumnnivå – Ger detaljerat skydd av känsliga fält

Hantering av Azure CLI-token

För Dataverse autentisering hämtar testmotorn åtkomsttoken på ett säkert sätt:

Översikt över CLI-baserad autentisering (Azure Command Line)

Metodtips för säkerhet

När du implementerar testmotorautentisering bör du tänka på följande metodtips för säkerhet:

  • Åtkomst med lägsta behörighet – Bevilja minimala nödvändiga behörigheter för att testa konton
  • Regelbunden certifikatrotation – Uppdatera certifikat med jämna mellanrum
  • Säkra CI/CD-variabler – Skydda pipelinevariabler som innehåller känsliga data
  • Granskningsåtkomst – Övervaka åtkomst till autentiseringsresurser
  • Miljöisolering – Använd separata miljöer för testning

Framtida säkerhetsförbättringar

Potentiella framtida förbättringar av säkerhetsarkitekturen för autentisering är:

  • Integrering med Azure 密钥保管库 för förbättrad hantering av hemligheter
  • Stöd för hanterade identiteter i Azure-miljöer
  • Förbättrade funktioner för loggning och säkerhetsövervakning
  • Fler skyddsproviders för plattformsoberoende scenarier

Dataskydd i ASP.NET kärnan
API för Windows-dataskydd
Microsoft Entra autentisering
Dataverse Modell för säkerhet
X.509 certifikatbaserad autentisering