Megjegyzés
Az oldalhoz való hozzáféréshez engedély szükséges. Megpróbálhat bejelentkezni vagy módosítani a címtárat.
Az oldalhoz való hozzáféréshez engedély szükséges. Megpróbálhatja módosítani a címtárat.
A következőre vonatkozik: : SQL Server 2025 (17.x)
SQL Server 2025 (17.x) a korábbi kiadásokra épül, hogy SQL Server platformként növekedjen, így fejlesztési nyelvek, adattípusok, helyszíni vagy felhőkörnyezetek és operációs rendszerek közül választhat.
Ez a cikk a 2025-ös SQL Server (17.x) új funkcióit és fejlesztéseit foglalja össze.
2025-ös SQL Server lekérése
Kérje le az SQL Server 2025-öt.
Szemle:
- Kiadási megjegyzések
- Kompatibilitási változások
- Ismert problémák
A legjobb élmény elérése érdekében a 2025-ös (17.x) SQL Serverhez használja a legújabb eszközöket.
Kiadásváltozások
Standard kiadás
A SQL Server 2025 (17.x) Standard kiadás kapacitáskorlátainak növelése:
- Egyetlen példány által használt maximális számítási kapacitás: legfeljebb 4 szoftvercsatornából vagy 32 magból áll.
- A pufferkészlet maximális memóriája a 2025-ös SQL Server példányonként (17,x): 256 GB.
Az erőforrás-vezérlő mostantól elérhető a Standard és a Standard Developer kiadásban is, ugyanazzal a funkcióval, mint az Enterprise kiadásban.
Webes kiadás
- A webes kiadás megszűnt. További információért lásd a Termékváltozások szakaszra a SQL Server 2025 GA blogbejegyzésben.
Express kiadás
Megnövelt kapacitáskorlátok SQL Server 2025-ös (17.x) Express-kiadáshoz:
- Relációs adatbázis maximális mérete: 50 GB.
- Az Express edition with Advanced Services (SQLEXPRADV) megszűnik.
- Az Express edition mostantól az Express kiadásban az Advanced Services szolgáltatásokkal korábban elérhető összes funkciót tartalmazza.
Új fejlesztői kiadások
Az alábbi ingyenes kiadások úgy lettek kialakítva, hogy a megfelelő fizetős kiadásaik minden funkcióját biztosítsák. Ezek SQL Server alkalmazások fejlesztésére használhatók fizetős licenc megkövetelése nélkül.
A kiadások szerinti funkciókért tekintse át a
Standard Fejlesztői kiadás
SQL Server 2025 Standard Developer kiadás egy ingyenes kiadás, amely fejlesztési licenccel rendelkezik. A SQL Server Standard kiadás összes funkcióját tartalmazza.
Új alkalmazások fejlesztése Standard kiadáshoz.
Állítson be egy átmeneti környezetet, amely tanúsítja egy meglévő alkalmazás frissítését a Standard kiadásról SQL Server 2025 Standard kiadásra, mielőtt éles környezetben üzembe helyeznénk.
Nagyvállalati fejlesztői kiadás
SQL Server 2025 Enterprise Developer kiadás SQL Server Enterprise kiadási funkciókat tartalmaz.
- Új alkalmazások fejlesztése nagyvállalati kiadáshoz.
Funkcionálisan egyenértékű a fejlesztői kiadás korábbi verzióiban.
Kiemelt funkciók
A következő szakaszok a 2025-ös SQL Server (17.x) által fejlesztett vagy bevezetett funkciókat azonosítják.
- AI
- Fejlesztő
- Analitika
- Elérhetőség
- biztonság
- adatbázismotor
- Query Store és intelligens lekérdezésfeldolgozás
- Nyelv
- Eszközök
- Microsoft Fabric
AI
| Új funkció vagy frissítés | Részletek |
|---|---|
| GitHub Copilot SQL Server Management Studio | Tegye fel kérdéseit. Válaszokat kaphat az adataiból. |
| Vektor adattípus | Olyan műveletekre optimalizált vektoradatokat tárol, mint a hasonlósági keresés és a gépi tanulási alkalmazások. A vektorok tárolása optimalizált bináris formátumban történik, de JSON-tömbökként vannak elérhetővé téve a kényelem érdekében. A vektor minden eleme tárolható egyetlen pontosságú (4 bájtos) vagy félpontos (2 bájtos) lebegőpontos érték használatával. |
| vektorfüggvények | Az új skaláris függvények bináris formátumban hajtanak végre műveleteket vektorokon, lehetővé téve az alkalmazások számára a vektorok tárolását és manipulálását az SQL Database Engine. |
| Vektorindex | Közelítő vektorindexek létrehozása és kezelése az adott referenciavektorhoz hasonló vektorok gyors és hatékony megkereséséhez. Vektorindexek lekérdezése sys.vector_indexes. PREVIEW_FEATURES adatbázis hatókörű konfigurációt igényel. |
| Külső AI-modellek kezelése | Külső AI-modellobjektumok kezelése feladatok beágyazásához (vektortömbök létrehozásához) REST AI-következtetési végpontokhoz való hozzáféréshez. |
fejlesztő
| Új funkció vagy frissítés | Részletek |
|---|---|
| Batch mód optimalizálása beépített függvényekhez | Teljesítménybeli fejlesztések a következő beépített függvényekhez: - Matematikai függvények - DATETRUNC |
| Eseménystreamelés módosítása | Közel valós időben rögzítheti és közzéteheti az adatok növekményes DML-módosításait (például frissítéseket, beszúrásokat és törléseket). A változási esemény streamelés az adatváltozásokról, például a sémáról, a korábbi értékekről és az új értékekről szóló részleteket küld az Azure Event Hubs szolgáltatásba egy egyszerű CloudEvent formájában, natív JSON-ként vagy Avro binárisként szerializálva. PREVIEW_FEATURES adatbázis hatókörű konfigurációt igényel. |
| Data API Builder (DAB) | Alkalmazások csatlakoztatása az adatbázishoz automatikus REST - vagy GraphQL-végpontokon keresztül. |
| Külső REST-végpont meghívása | A rendszer által tárolt eljárás sp_invoke_external_rest_endpoint hívásával a következőket teheti: - REST/GraphQL-végpontok meghívása más Azure szolgáltatásokból - Adatok feldolgozása Azure függvényen keresztül – Power BI-irányítópult frissítése - Helyszíni REST-végpont meghívása - Beszélgetés Azure OpenAI-szolgáltatásokkal |
| Közelítő karakterlánc egyeztetés | Ellenőrizze, hogy két sztring hasonló-e, és számítsa ki a két sztring közötti különbséget. PREVIEW_FEATURES adatbázis hatókörű konfigurációt igényel. |
| Használjon SQL Server beépített függvényeket és operátorokat natív bináris formátumban tárolt JSON-adatokkal: – JSON-szöveg elemzése és értékek olvasása vagy módosítása. – JSON-objektumok tömbjeinek átalakítása táblázatos formátumba. - Futtasson bármilyen Transact-SQL lekérdezést a konvertált JSON-objektumokon. – A Transact-SQL lekérdezések eredményeit JSON formátumban formázza. – További információkért és példákért lásd a JSON-adattípust. |
|
| Új kínai összeállítások | Az adatbázis-kompatibilitási 160-es verzió új kínai rendezései támogatják a GB18030-2022 szabványt. |
| Reguláris kifejezések | Keresési minta definiálása karaktersorozattal rendelkező szöveghez. A szöveges adatok kereséséhez, cseréjéhez vagy érvényesítéséhez SQL Server regex lekérdezése. |
| Reguláris kifejezésfüggvények | Összetett minták egyeztetése és SQL Server adatainak kezelése normál kifejezésekkel. |
| SQL MCP Server | Csatlakoztassa az egyéni ügynököket és a Foundry ügynököket biztonságosan az MCP-kiszolgálóval az adatbázishoz. |
Adat-elemzés
| Új funkció vagy frissítés | Részletek |
|---|---|
| Támogatja az ODBC-adatforrásokat SQL Server Linux rendszeren. | |
| Adott forrástípusok natív támogatása | A PolyBase-szolgáltatásokra már nincs szükség a parquethez, a Delta-hoz vagy a CSV-hez. |
| PolyBase támogatás TDS 8.0-hoz | Ha a Microsoft ODBC Driver for SQL Server on Windows szolgáltatásait használja a PolyBase esetében, a TDS 8.0 elérhető az SQL Server számára külső adatforrásként. |
| PolyBase-támogatás felügyelt identitásokhoz | Felügyelt identitást használhat a Microsoft Azure Blob Storage-hoz és a Microsoft Azure Data Lake Storage-hez való kommunikációhoz. |
Rendelkezésre állás és vészhelyreállítás
| Új funkció vagy frissítés | Részletek |
|---|---|
| Always On rendelkezésre állási csoportok | |
| Rendelkezésre állási csoport aszinkron lapkéréseinek kézbesítésének javítása | A feladatátvételi helyreállítás során végezze el az aszinkron oldalkérelmeket kötegekben. Alapértelmezés szerint engedélyezve van. |
| Az adatbázis feloldási állapotra váltásának engedélyezése | Miután a hálózati szolgáltatás megszakadása miatt nem sikerült beolvasni a fenntartott konfigurációs adatokat. |
| AG-csoport commit-várakozásának konfigurálása ezredmásodpercekben | Állítsa be availability group commit time ezredmásodpercben egy rendelkezésre állási csoport replikáját, hogy a tranzakciók gyorsabban érkezhessenek a másodlagos replikára. |
| A rendelkezésre állási csoportok kommunikációs folyamatának szabályozása | Egy új sp_configure beállítással az elsődleges replika megállapíthatja, hogy a másodlagos replika lemarad-e. Az új konfigurációs beállítással optimalizálhatja a HADR-végpontok közötti kommunikációt. |
| Elosztott AG-támogatás egy zárt AG-hez | Elosztott rendelkezésre állási csoport konfigurálása két foglalt rendelkezésre állási csoport között. |
| Elosztott AG-szinkronizálás fejlesztései | Javítja a szinkronizálási teljesítményt azáltal, hogy csökkenti a hálózati telítettséget, ha a globális elsődleges és továbbító replikák aszinkron véglegesítési módban vannak. |
| Gyors feladatátvétel tartós AG egészségügyi problémák esetén | Állítsa az Always On rendelkezésre állási csoport RestartThreshold értékét 0-ra, amely azt jelzi, hogy a Windows Server feladatátvevő fürt (WSFC) azonnal hajtsa végre az átállást a rendelkezésre állási csoport erőforrásán, ha tartós állapotproblémát észlel. |
| Továbbfejlesztett állapot-ellenőrzési időtúllépési diagnosztikák | Javítja a szinkronizálási teljesítményt azáltal, hogy csökkenti a hálózati telítettséget, ha a globális elsődleges és továbbító replikák aszinkron véglegesítési módban vannak. Ez a módosítás alapértelmezés szerint engedélyezve van, és nem igényel semmilyen konfigurációt. |
| Figyelő IP-címének eltávolítása | A ALTER AVAILABILITY GROUP Transact-SQL parancs új paramétere lehetővé teszi, hogy a figyelő törlése nélkül eltávolítson egy IP-címet a figyelőből. |
NONE beállítása írásvédett vagy írható-olvasható állapotra |
A READ_WRITE_ROUTING_URL és READ_ONLY_ROUTING_URL konfigurálásakor beállíthatja, hogy NONE visszaállítsa a megadott útválasztást a ALTER AVAILABILITY GROUP Transact-SQL paranccsal a forgalom automatikus visszairányításához az elsődleges replikához. |
| TLS 1.3-titkosítás konfigurálása TDS 8.0-val | TLS 1.3-titkosítás konfigurálása A WSFC és az Always On rendelkezésre állási csoport replikája közötti kommunikációhoz TDS 8.0-támogatással. |
| Always On feladatátvevő fürtpéldány | |
| TLS 1.3-titkosítás konfigurálása TDS 8.0-val | Konfigurálja a TLS 1.3 titkosítást a WSFC és az Always On feladatátvevő fürtpéldány (FCI) közötti kommunikációhoz, a TDS 8.0 támogatásával. |
| Backups | |
| Biztonsági mentés nem módosítható blobtárolóba | URL-re mentéskor érhető el. |
| Biztonsági mentés másodlagos replikákon | A csak másolásra készült biztonsági másolatok mellett mostantól teljes és különbségi biztonsági mentéseket is végezhet bármely másodlagos replikán. |
| Napló szállítása | |
| TLS 1.3-titkosítás konfigurálása TDS 8.0-val | TLS 1.3-titkosítás konfigurálása a kiszolgálók közötti kommunikációhoz a naplók szállítási topológiájában. |
Biztonság
| Új funkció vagy frissítés | Részletek |
|---|---|
| Biztonsági gyorsítótár fejlesztései | Csak egy adott bejelentkezés gyorsítótárait érvényteleníti. Ha a biztonsági gyorsítótár bejegyzései érvénytelenítve vannak, csak az érintett bejelentkezéshez tartozó bejegyzések lesznek hatással. Ez a fejlesztés minimálisra csökkenti a nem gyorsítótárazási engedélyek érvényesítésének hatását a nem érintett bejelentkezési felhasználók számára. |
| OAEP padding mód támogatása RSA-titkosításhoz | Tanúsítványok és aszimmetrikus kulcsok támogatása, biztonsági rétegek hozzáadása a titkosítási és visszafejtési folyamatokhoz. |
| Alapértelmezés szerint a PBKDF be van kapcsolva a jelszókivonatokhoz | Alapértelmezés szerint PBKDF2-t használ a jelszókivonatokhoz, fokozza a jelszóbiztonságot, és segít az ügyfeleknek megfelelni az NIST SP 800-63b szabványnak. |
| A Microsoft Entra hitelesítéssel felügyelt identitás | Használhatja az Arc-kompatibilis kiszolgáló által felügyelt identitást az Azure erőforrásokkal való kommunikációra a kimenő kapcsolatoknál, valamint a külső felhasználók számára bejövő kapcsolatokra a SQL Serverhez való csatlakozáshoz. A Azure Arc által engedélyezett SQL Server szükséges. |
| Biztonsági mentés az URL-címhez, illetve visszaállítás az URL-címről felügyelt identitás használatával | Felügyelt identitással rendelkező URL-cím biztonsági mentése vagy visszaállítása. A Azure Arc által engedélyezett SQL Server szükséges. |
| Keletkezett identitás támogatása a Bővíthető Kulcskezeléshez az Azure Key Vault használatával | Az EKM AKV-val és felügyelt hardveres biztonsági modulokkal (HSM) támogatott. A Azure Arc által engedélyezett SQL Server szükséges. |
| Nem egyedi megjelenítési nevekkel rendelkező bejelentkezések és felhasználók létrehozása a Microsoft Entra-ban | A T-SQL szintaxis WITH OBJECT_ID támogatása a CREATE LOGIN vagy a CREATE USER utasítás használatakor. |
| Egyéni jelszóházirend támogatása Linuxon | Egyéni jelszóházirend kényszerítése az SQL-hitelesítési bejelentkezésekhez a SQL Server on Linux. |
| TLS 1.3-titkosítás konfigurálása TDS 8.0-támogatással | TLS 1.3 titkosítás hozzáadva a TDS 8-hoz a következő funkciókhoz: - SQL Server-ügynök - sqlcmd segédprogram - bcp segédprogram - SQL-író szolgáltatás - Konfigurálja a használati és diagnosztikai adatok gyűjtését a SQL Serverhez (CEIP) - Always On rendelkezésre állási csoportok - Always On feladatátvevő fürtpéldányok (FCI) - Csatolt kiszolgálók - Tranzakciós replikáció - Egyesítő replikáció - Peer-to-peer - Pillanatkép-replikáció - Napló szállítás Tekintse át a törő változásokat. |
Adatbázis-motor
| Új funkció vagy frissítés | Részletek |
|---|---|
| Optimalizált zárolás | Csökkenti a zárolások és a memóriaterület-foglalás miatti blokkolásokat, és elkerüli a zárolás fokozását. |
| tempdb térbeli erőforrás-gazdálkodás | Javítja a megbízhatóságot, és elkerüli a kimaradásokat azáltal, hogy megakadályozza, hogy az elszabadult számítási feladatok nagy mennyiségű helyet foglalnak el.tempdb |
| Gyorsított adatbázis-helyreállítás a tempdb-ben | A gyorsított adatbázis-helyreállítás előnyeit nyújtja a tempdb adatbázis tranzakciói számára, például az ideiglenes táblákat használó tranzakciókhoz. |
| Olvasható másodlagos példányok statisztikáinak megjelenítése | Tartós statisztikákat hoz létre az olvasható másodpéldányokon, hogy a másodlagos replikákon futó számítási feladatok optimalizálva legyenek. |
| Változáskövetési fejlesztések | Az adaptív sekély tisztítás javítja a változáskövetés automatikus tisztítási teljesítményét. |
| A Columnstore fejlesztései javításai | Az oszloptárolós indexek többféle javítása: - Rendezett nem klaszterezett oszlopalapú indexek – Online index készítése és javított rendezési minőség a rendezett oszlopos adattár indexekhez – Továbbfejlesztett zsugorítási műveletek fürtözött oszloparchitektúrájú indexek jelenlétekor |
| Memóriaoptimalizált tároló és fájlcsoport eltávolítása | Támogatja a memóriaoptimalizált tárolók és fájlcsoportok eltávolítását az összes In-Memory OLTP-objektum törlésekor. |
| tmpfs-támogatás a Tempdbhez Linuxon | Engedélyezze és futtassa a tempdbtmpfs-t az SQL Server for Linuxhoz. |
| ZSTD Backup tömörítési algoritmus | SQL Server 2025 (17.x) gyorsabb és hatékonyabb biztonsági mentéstömörítő algoritmust ad hozzá – ZSTD. |
| Optimalizált sp_executesql | Hatékonyan csökkentheti az összeállítási viharok hatását. A fordítási viharhelyzet olyan állapot, amikor nagyszámú lekérdezés kerül egyidejűleg fordításra, ami teljesítményproblémákhoz és erőforrás-megosztási problémákhoz vezet. Engedélyezze ezt a funkciót, hogy az olyan meghívások sp_executesql viselkedjenek az objektumokkal, mint például a tárolt eljárások és eseményindítók fordítási nézőpontból.A fordítási folyamat szerializálására sp_executesql használó kötegek engedélyezése csökkenti a fordítási viharok hatását. |
| Időhöz kötött kiterjesztett esemény-munkamenetek | Egy hosszabb esemény munkamenetének automatikus leállítása egy időkorlát leteltét követően. Ez segít elkerülni azokat az eseteket, amikor a munkamenetek véletlenül határozatlan ideig futnak, erőforrásokat használnak fel, és nagy mennyiségű adatot generálnak. |
| PREVIEW_FEATURES | Az adatbázis-hatókörű konfiguráció lehetővé teszi az általános rendelkezésre állásra ütemezett funkciók engedélyezését a SQL Server kiadások ezen verziója után az általános rendelkezésre állás érdekében. Tekintse át ezeket a funkciókat a kibocsátási megjegyzésekben. |
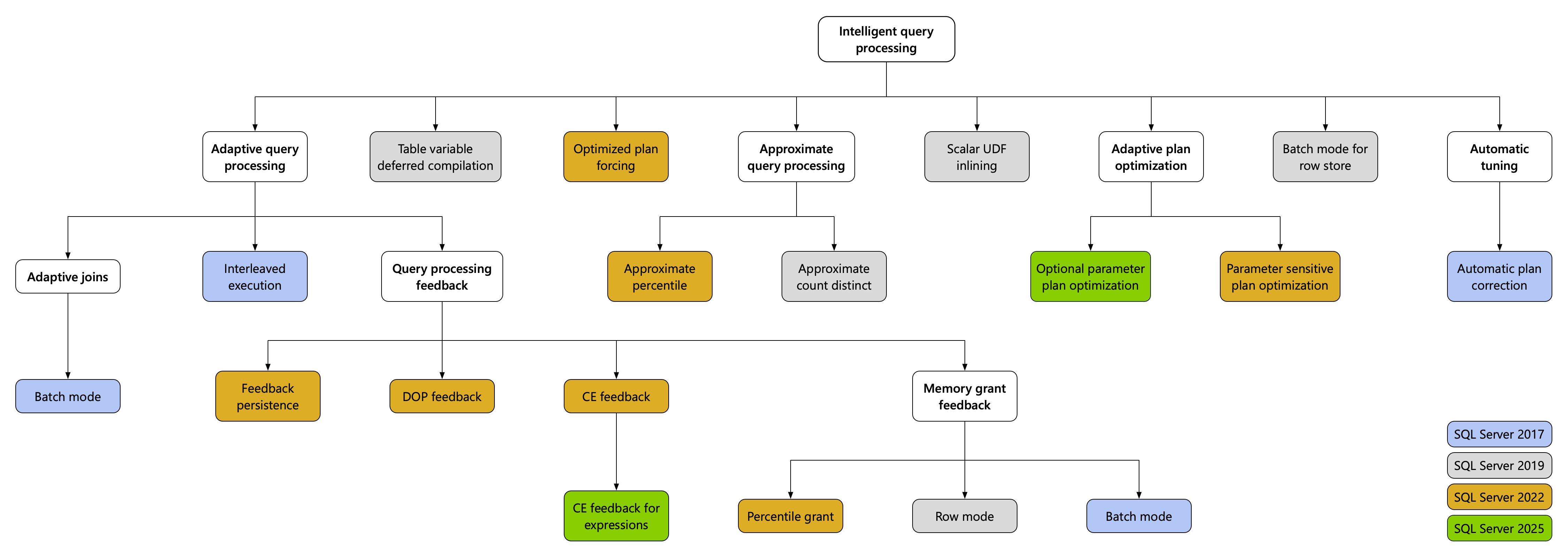
Query Store és intelligens lekérdezésfeldolgozás
Az intelligens lekérdezésfeldolgozási (IQP) szolgáltatáscsalád olyan funkciókat tartalmaz, amelyek minimális megvalósítási munkával javítják a meglévő számítási feladatok teljesítményét.
| Új funkció vagy frissítés | Részletek |
|---|---|
| Számosságbecslési visszajelzés kifejezésekhez | Megismerheti a kifejezések lekérdezések közötti korábbi végrehajtását. Megállapítja a megfelelő számosságbecslési (CE) modellválasztásokat, és alkalmazza őket a kifejezések jövőbeli végrehajtásaihoz. |
| Választható paraméterterv-optimalizálás (OPPO) | A paraméterérzékeny tervoptimalizálás (PSPO) fejlesztésével bevezetett adaptív tervoptimalizálási (Multiplan) infrastruktúrát használja, amely egyetlen utasításból több csomagot hoz létre. Ez lehetővé teszi, hogy a szolgáltatás a lekérdezésben használt paraméterértékek alapján különböző feltételezéseket tegyen. |
| A párhuzamosság foka (DOP) visszajelzése | Most már alapértelmezés szerint be van kapcsolva. |
| Query Store olvasható másodtárakhoz | Most már alapértelmezés szerint be van kapcsolva. |
| ABORT_QUERY_EXECUTION lekérdezési utasítás | Letiltja az ismert problémás lekérdezések későbbi végrehajtását, például az alkalmazás számítási feladatait érintő nem alapvető lekérdezéseket. |
Nyelv
| Új funkció vagy frissítés | Részletek |
|---|---|
| mesterséges intelligencia | |
| VECTOR_DISTANCE | Kiszámítja a két vektor közötti távolságot egy megadott távolságmetrika használatával. |
| VECTOR_NORM | A vektor normát adja vissza (amely a hosszának vagy nagyságrendjének mértéke). |
| VEKTOR_NORMALIZÁLÁS | Normalizált vektort ad vissza. |
| VEKTORPROPERTY | Egy adott vektor adott tulajdonságait adja vissza. |
| VEKTORINDEX LÉTREHOZÁSA | Hozzon létre egy hozzávetőleges indexet egy vektoroszlopon a legközelebbi szomszédkeresés teljesítményének javítása érdekében. PREVIEW_FEATURES adatbázis hatókörű konfigurációt igényel. |
| VECTOR_SEARCH. | Az adott lekérdezésvektorokhoz hasonló vektorok keresése a legközelebbi szomszéd vektorkeresési algoritmus használatával. PREVIEW_FEATURES adatbázis hatókörű konfigurációt igényel. |
| KÜLSŐ MODELL LÉTREHOZÁSA | Létrehoz egy külső modellobjektumot, amely egy AI-modell következtetési végpontjának helyét, hitelesítési módját és célját tartalmazza. |
| KÜLSŐ MODELL MÓDOSÍTÁSA | Módosít egy külső modellobjektumot. |
| KÜLSŐ MODELL ELVETÉSE | Külső modellobjektum elvetése. |
| AI_GENERATE_CHUNKS | Adattömböket vagy szövegtöredékeket hoz létre egy típus, méret és forráskifejezés alapján. |
| AI_GENERATE_EMBEDDINGS | Beágyazásokat (vektortömböket) hoz létre az adatbázisban tárolt előre létrehozott AI-modelldefinícióval. |
| Reguláris kifejezések | |
| REGEXP_LIKE | Azt jelzi, hogy a reguláris kifejezésminta egyezik-e egy sztringben. |
| REGEXP_REPLACE | Egy módosított forrássztringet ad vissza, amelyet helyettesítő sztring vált fel, ahol a reguláris kifejezésminta előfordulása található. Ha nem található egyezés, a függvény az eredeti sztringet adja vissza. |
| REGEXP_SUBSTR | Egy karakterlánc olyan alsztringjének egy előfordulását adja vissza, amely megfelel a reguláris kifejezésmintának. Ha nem talál egyezést, visszaadja NULL. |
| REGEXP_INSTR | A megfeleltetett részsztring kezdő vagy záró pozícióját adja vissza a return_option argumentum értékétől függően. |
| REGEXP_COUNT | Megszámolja, hogy egy reguláris kifejezésminta hányszor egyezik meg egy sztringben. |
| REGEXP_MATCHES | Táblázatos eredményeket ad vissza az egyező reguláris kifejezések mintázata alapján rögzített részláncokról egy karakterláncban. Ha nem található egyezés, a függvény nem ad vissza sort. |
| REGEXP_SPLIT_TO_TABLE | A regex mintával elválasztott karakterláncokat ad vissza. Ha nincs egyezés a mintával, a függvény a teljes sztringkifejezést adja vissza. |
| JSON | |
| JSON_OBJECTAGG | JSON-objektum létrehozása összesítésből. |
| JSON_ARRAYAGG | JSON-tömb létrehozása összesítésből. |
| Egyéb kiegészítések és fejlesztések | |
| részszöveg | A hossz mostantól nem kötelező, a kifejezés hosszának alapértelmezett értéke. Ez a módosítás az ANSI szabványhoz igazítja a függvényt. |
| DATEADD | a szám támogatja a bigint típust . |
| UNISTR | Unicode kódolási értékek megadása. Unicode-karaktereket ad vissza. |
| TERMÉK | Az PRODUCT() aggregátumfüggvény kiszámítja egy értékhalmaz szorzatát. |
| CURRENT_DATE | Az adatbázis aktuális rendszerdátumát adja vissza dátumértékként. |
| EDIT_DISTANCE | Kiszámítja az egyik sztring egy másikra való átalakításához szükséges beszúrások, törlések, helyettesítések és átültetések számát. PREVIEW_FEATURES adatbázis hatókörű konfigurációt igényel. |
| SZERKESZTÉSI_TÁVOLSÁG_HASONLÓSÁG | A 0 (nem egyezést jelző) és a 100 közötti hasonlósági értéket számítja ki (a teljes egyezést jelzi). PREVIEW_FEATURES adatbázis hatókörű konfigurációt igényel. |
| Jaro Winkler Distance | Kiszámítja a két sztring közötti szerkesztési távolságot, amely a megadott előtag hosszának kezdetétől egyező sztringeket részesíti előnyben. Lebegőpontos értéket ad vissza. PREVIEW_FEATURES adatbázis hatókörű konfigurációt igényel. |
| JARO_WINKLER_HASONLÓSÁG | A 0 (nem egyezést jelző) és a 100 közötti hasonlósági értéket számítja ki (a teljes egyezést jelzi). Int értéket ad vissza. Igényli a PREVIEW_FEATURES adatbázis-hatókörű beállítást. |
|
-
BASE64_ENCODE - BASE64_DECODE |
Bináris adatok konvertálása olyan szöveges formátumba, amely biztonságosan továbbítható a különböző rendszereken. Különböző módokon használható, mivel biztosítja, hogy a bináris adatok, például képek vagy fájlok érintetlenek maradnak az átvitel során, még akkor is, ha csak szöveges rendszereken haladnak át. |
| || (Sztringösszefűzés) | Fűzze össze a kifejezéseket expression || expression segítségével. |
| PREVIEW_FEATURES adatbázis hatókörű konfigurációja | Lehetővé teszi az általánosan nem elérhető funkciókat az SQL Server kiadásának ezen verziójában az általános rendelkezésre állás érdekében. Tekintse át ezeket a funkciókat a kibocsátási megjegyzésekben. |
Linux
Eszközök
| Új funkció vagy frissítés | Részletek |
|---|---|
| bcp segédprogram | Hitelesítési fejlesztések |
| sqlcmd segédprogram | Hitelesítési fejlesztések |
Microsoft Fabric
| Új funkció vagy frissítés | Részletek |
|---|---|
| Mirroring a Fabricben | A 2025-ös helyszíni SQL Server adatait folyamatosan replikálja a Microsoft Fabricbe. Microsoft Fabric már számos forrásból származó tükrözést is tartalmaz, beleértve Azure SQL Database és Azure SQL Managed Instance. A SQL Server 2025-ös adatbázisok Microsoft Fabric-re történő tükrözéséről további információkat a Az SQL Server-adatbázisok Microsoft Fabric című témakörben talál. |
2025-ös SQL Server fabric tükrözés
Konfigurálhatja SQL Server erőforrás-vezérlőt a 2025-ös (17.x) SQL Server Fabric tükrözési erőforrás-felhasználásának kezelésére. Minden számítási feladatcsoport a tükrözés egy adott fázisára vonatkozik.
Egy példa és első lépések: Az erőforrás-vezérlő konfigurálása Fabric tükrözéshez. További információ: Resource Governor számítási feladatcsoport.
Engedélyezheti és konfigurálhatja a Fabric tükrözés automatikus újravetési funkcióját, hogy megakadályozza a tranzakciónapló megtelését az SQL Server 2025 (17.x) verzióban.
Egy példa és az első lépésekért lásd az automatikus újraeltetés konfigurálását ismertető témakört.
Konfigurálhatja a tranzakciók felső és alsó határértékét, amelyeket a SQL Server 2025 (17.x) Fabric Mirroring funkciója fog feldolgozni.
Egy példa és az első lépésekért tekintse meg a vezérlővizsgálati teljesítmény konfigurálását ismertető témakört.
SQL Server Analysis Services
SQL Server Analysis Services nem fut feladatátvevő fürtön, ha helyi fiókkal van konfigurálva. Az Analysis Servicest tartományi fiók használatával kell konfigurálni.
Ha helyi fiókot használ egy feladatátvevő fürtön, a következő hiba jelenik meg a Windows Event Viewer:
Server Gen2 cryptokey is not present, but server assembly object System is set to use server gen2 cryptokey. Terminating server.
Konkrét frissítésekért lásd: A SQL Server Analysis Services újdonságai.
Power BI jelentéskészítő kiszolgáló
SQL Server 2025 (17.x) verziótól kezdve, a helyszínen telepített jelentéskészítési szolgáltatások a Power BI Report Server alá kerülnek összevonásra. További információ: Reporting Services konszolidációval kapcsolatos gyakori kérdések.
SQL Server Integration Services
A SQL Server Integration Services-szel kapcsolatos változásokért lásd: Az SQL Server 2025-ös integrációs szolgáltatások újdonságai.
Megszűnt szolgáltatások és elavult funkciók
Data Quality Services (DQS) a SQL Server ezen verziójában megszűnik. Továbbra is támogatjuk a DQS-t a SQL Server 2022-es (16.x) és a korábbi verziókban. További információkért, beleértve a DQS frissítés közbeni eltávolítását, tekintse meg a SQL Server 2025 ismert problémáit.
Master Data Services (MDS) a SQL Server ezen verziójában megszűnik. Továbbra is támogatjuk az MDS-t a 2022-SQL Server (16.x) és a korábbi verziókban.
Synapse Link a SQL Server jelen verziójában megszűnik. Ehelyett használja a Fabric Mirroring funkciót. További információkért tekintse meg: Visszatükrözés a Fabricben – Újdonságok.
Purview hozzáférési szabályzatok (DevOps-szabályzatok és adattulajdonosi szabályzatok) a SQL Server ezen verziójában megszűnnek. Használja a rögzített kiszolgálói szerepköröket helyette.
Az SQL Performance Monitoring Purview szabályzatművelet helyett használja a
##MS_ServerPerformanceStateReader##és/vagy##MS_PerformanceDefinitionReader##a rögzített kiszolgálói szerepköröket.Az SQL Security Auditing Purview szabályzatművelet helyett használja a
##MS_ServerSecurityStateReader##és/vagy##MS_SecurityDefinitionReader##a rögzített kiszolgálói szerepköröket.##MS_DatabaseConnector##A kiszolgálói szerepkör meglévő bejelentkezésekkel való használatával anélkül csatlakozhat egy adatbázishoz, hogy létre kellene hoznia egy felhasználót az adatbázisban.
A Hot add CPU funkció elavult ebben a SQL Server verzióban, és egy későbbi verzióban el lesz távolítva.
A lightweight pooling beállítás és a megfelelő fiber mode funkció elavult a SQL Server ezen verziójában, és egy későbbi verzióban tervezik eltávolítani.
Kompatibilitástörő változások
SQL Server 2025 (17.x) jelentős változásokat vezet be néhány SQL Server Database Engine funkcióban, mint például a csatolt kiszolgálók, a replikáció, a naplók szállítása és a PolyBase.
További információkért lásd: A SQL Server 2025 Database Engine funkcióinak változásai.
Kapcsolódó tartalom
- SqlServer PowerShell-modul
- SQL Server PowerShell
- SQL Server Műhelyek
- SQL Server 2025-ös kibocsátási megjegyzések
- SQL Server 2025 ismert problémái
Segítség kérése
- Ideas for SQL: Javaslatok vannak a SQL Server fejlesztésére?
Microsoft K & V (SQL Server) - DBA Stack Exchange (sql-server címke): SQL Server kérdések feltevése
- Stack Overflow (tag sql-server): Válaszok az SQL fejlesztési kérdéseire
- Microsoft SQL Server licencfeltételek és információk
- Támogatási lehetőségek üzleti felhasználók számára
- További SQL Server támogatás és visszajelzés
Közreműködés az SQL dokumentációjában
Tudta, hogy saját maga szerkesztheti az SQL-tartalmakat? Ha így tesz, nem csak a dokumentáció fejlesztésében segít, hanem az oldal közreműködőjeként is jóváírást kap.
További információért lásd: A Microsoft Learn dokumentáció szerkesztése.