Udostępnij przez


Agents

W tym artykule przedstawiono podstawowe pojęcia związane z agentami, ich znaczenie i sposób ich dopasowania do przepływów pracy, dzięki czemu można rozpocząć tworzenie agentów na platformie .NET.

Co to są agenci?

Agenci to systemy, które osiągają cele.

Składniki agenta

Agenci stają się bardziej zdolni, gdy są wyposażeni w następujące narzędzia:

  • Rozumowanie i podejmowanie decyzji: obsługiwane przez llms, algorytmy wyszukiwania lub systemy planowania i podejmowania decyzji.
  • Użycie narzędzi: dostęp do serwerów protokołu MCP (Model Context Protocol), wykonywania kodu i zewnętrznych interfejsów API.
  • Świadomość kontekstu: oparta na historii czatu, wątkach, magazynach danych wektorowych, danych przedsiębiorstwa lub wykresach wiedzy.

Te możliwości umożliwiają agentom działanie bardziej autonomicznie, adaptacyjnie i inteligentnie.

Co to są przepływy pracy?

W miarę zwiększania złożoności celów należy podzielić je na możliwe do zarządzania kroki. W tym miejscu pojawiają się przepływy pracy.

Przepływy pracy definiują sekwencję kroków wymaganych do osiągnięcia celu.

Wyobraź sobie, że uruchamiasz nową funkcję w witrynie internetowej swojej firmy. Jeśli jest to prosta aktualizacja, możesz przejść od pomysłu do środowiska produkcyjnego w ciągu kilku godzin. Jednak w przypadku bardziej złożonych inicjatyw proces ten może obejmować:

  • Zbieranie wymagań
  • Projektowanie i architektura
  • Implementation
  • Testing
  • Wdrożenie

Kilka ważnych obserwacji:

  • Każdy krok może zawierać podzadania.
  • Różni specjaliści mogą odpowiadać za różne fazy.
  • Postęp nie zawsze jest liniowy. Usterki znalezione podczas testowania mogą wysłać Cię z powrotem do implementacji.
  • Sukces zależy od planowania, orkiestracji i komunikacji między uczestnikami projektu.

Agenci i przepływy pracy = przepływy pracy agentów

Przepływy pracy nie wymagają agentów, ale agenci mogą zwiększyć ich wydajność.

Gdy agenci są wyposażeni w zdolność rozumowania, narzędzia i odpowiedni kontekst, mogą zoptymalizować przepływy pracy.

Jest to podstawa systemów z wieloma agentami, w których agenci współpracują w ramach przepływów pracy w celu osiągnięcia złożonych celów.

Aranżacja przepływu pracy

Przepływy pracy agentów można organizować na różne sposoby. Poniżej przedstawiono kilka najczęstszych elementów:

Sekwencyjny

Agenci przetwarzają zadania jeden po drugim, przekazując wyniki dalej.

Sekwencyjna orkiestracja agentów: Dane wejściowe zadania → Agent A → Agent B → Agent C → Końcowe dane wyjściowe

Równoczesny

Agenci pracują równolegle, każdy obsługuje inny aspekt zadania.

Współbieżna aranżacja agenta: dane wejściowe zadań → agentów A, B, C → zagregowane wyniki → końcowe dane wyjściowe

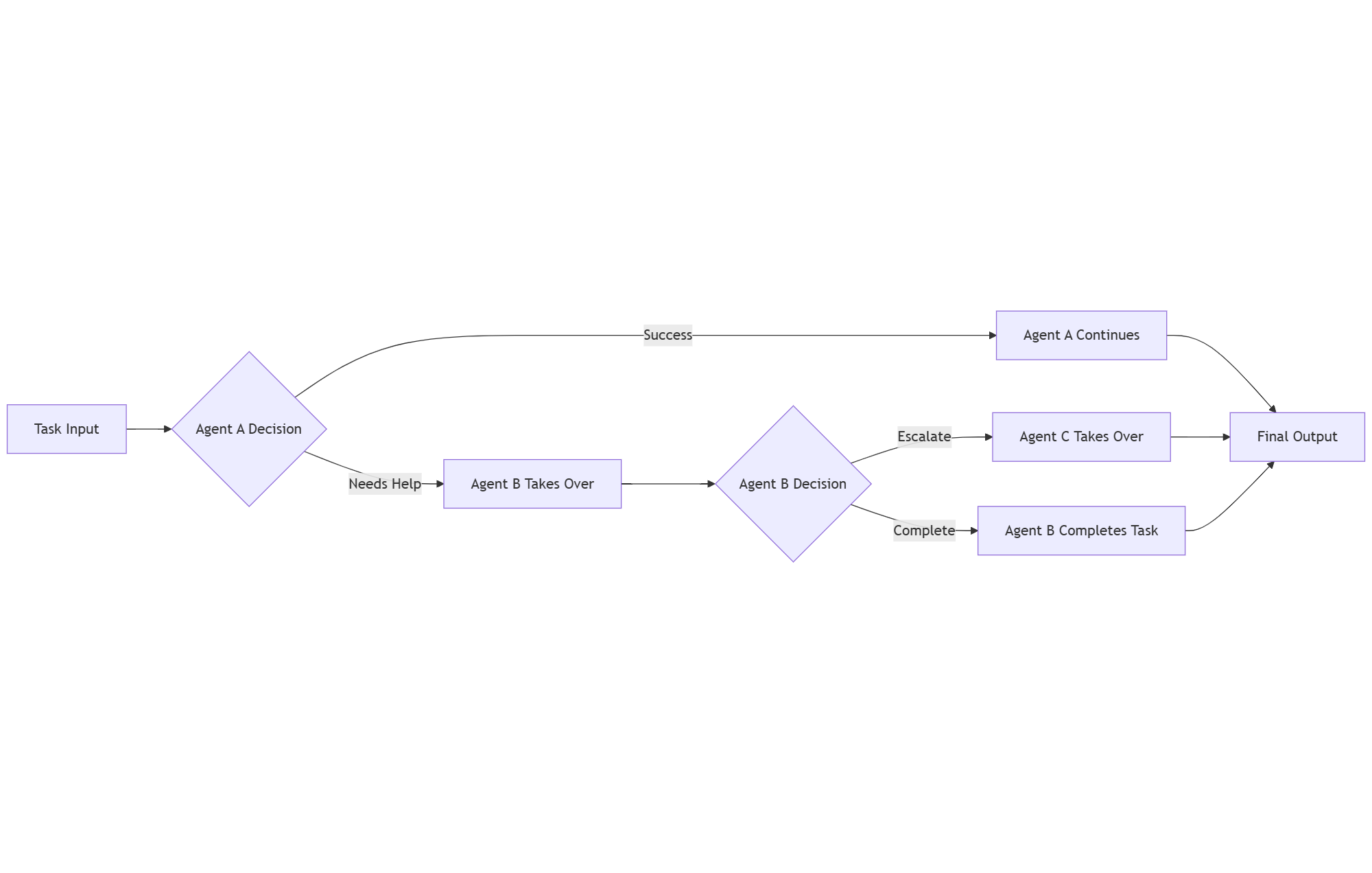
Przekazanie

Odpowiedzialność zmienia się z jednego agenta na inny w oparciu o warunki lub wyniki.

Aranżacja przekazywania: Dane wejściowe zadania → Decyzja agenta A → Agent B lub Agent A → Decyzja agenta B → Agent C lub Agent B → Ostateczne dane wyjściowe

Czat grupowy

Agenci współpracują we wspólnej konwersacji, wymieniając spostrzeżeniami w czasie rzeczywistym.

Orkiestracja czatów grupowych: Użytkownicy i agenci A, B, C współpracują za pośrednictwem grupyChat w celu wygenerowania końcowych danych wyjściowych

Magnetyczny

Główny agent kieruje innymi agentami.

Jak rozpocząć tworzenie agentów na platformie .NET?

Bloki konstrukcyjne w Microsoft.Extensions.AI oraz Microsoft.Extensions.VectorData dostarczają podstawy dla agentów, dostarczając modularne komponenty dla modeli, narzędzi i danych sztucznej inteligencji.

Te składniki stanowią podstawę programu Microsoft Agent Framework. Aby uzyskać więcej informacji, zobacz Microsoft Agent Framework.